Nature | 肠道细菌能降解肠道尼古丁缓解吸烟引起的NASH
作为人类最常见的不健康行为之一,世界卫生组织已将吸烟列为全球可预防性死亡的诱因之一。长期吸烟与呼吸道、肿瘤、心脑血管等疾病息息相关,近年来也被认为与非酒精性脂肪肝炎(NASH)进程密切相关,但其作用机制尚不清晰,破解烟草主要成分尼古丁的降解途经,阻断其对NASH病理进程的影响成为该研究领域的关键问题。
2022年10月19日,北京大学医学部姜长涛团队联合美国国立卫生研究院Frank Gonzalez团队、浙江大学虞朝辉团队、复旦大学李洋团队及温州医科大学附属第一医院郑明华团队首次揭示了吸烟可致回肠累积尼古丁,进而激活肠上皮AMPKα-SMPD3-神经酰胺轴,促进肠肝轴对话加快NASH进展的关键机制,并发现了人类肠道菌--解木聚糖拟杆菌(Bacteroides xylanisolvens),能通过代谢酶NicX有效降解肠道尼古丁为4-羟基-1-(3-吡啶基)-1-丁酮(HPB),进而缓解吸烟引起的NASH进展,相关成果发表于Nature杂志。
图1. 细菌降解尼古丁在神经酰胺调节和NAFL-NASH进展中的作用
肠道细菌降解尼古丁
已有研究在人的唾液和胃液中检测到高浓度的尼古丁提示其在消化道积聚。本研究收集了30名非吸烟者和30名吸烟者的回肠末端黏膜活检、血清和粪便样本检测尼古丁的含量,发现吸烟者肠黏膜组织中尼古丁含量更高;随后利用SPF级、GF级小鼠,分别通过烟雾暴露、口服和皮下给予尼古丁,在SPF和GF小鼠回肠中检测到更高浓度的尼古丁,提示在吸烟过程中,尼古丁在肠道中积累,内源性肠道细菌有助于尼古丁降解。
在吸烟史等无差异情况下,研究人员依据回肠尼古丁含量分为高尼古丁组(HN)和低尼古丁组(LN),根据粪便宏基因组检测在种水平筛选出了2组间差异菌群结合宏基因组学数据库,最终定位到B. xylanisolvens菌可能含有一个尼古丁分解代谢基因——具有已知尼古丁降解酶(NicA)的同源酶(NicX)。
为了验证该菌功能,研究团队通过在培养基中添加尼古丁并对降解产物进行色谱分离及核磁鉴定,表明该菌生长不受尼古丁影响却能在体内外降解尼古丁为HPB,最大速率为3.83±0.13μmol/min/μg蛋白。
将该菌定殖于SPF小鼠,发现B. xylanisolvens菌可以在体内降解尼古丁,并伴随HPB的增加。此外,通过全基因组测序检测了B. xylanisolvens菌中负责尼古丁分解代谢的生物合成基因,发现NicX与已知的尼古丁降解酶NicA的计算模型相似,将NicX引入大肠杆菌或在B. xylanisolvens菌中敲除进一步验证B. xylanisolvens菌在NicX存在的情况下具有降解尼古丁的能力。
尼古丁降解延缓NAFLD进展
SPF小鼠分别接受PBS(对照组)、B. xylanisolvens菌(Bx)、尼古丁水、Bx+尼古丁水或NicX敲除Bx+尼古丁水治疗,并给予高果糖高胆固醇饮食(HFHCD) 20周,尼古丁降解仅在WT B. xylanisolvens菌定植的组中观察到,饮水口服尼古丁组中显示出更高的肝脏重量、ALT、AST及肝脏甘油三酯水平;苏木精和伊红(H&E)、油红O和Sirius红染色提示在HFHCD喂养条件下,补充尼古丁水加速了NAFLD进展,伴随着更严重的肝脂肪变性、炎症和纤维化等,尼古丁降解细菌的定殖可以减少尼古丁诱导的NASH,且依赖于NicX的表达。
图2. 肠道尼古丁的积累与降解
尼古丁→AMPKα1磷酸化→SMPD3磷酸化
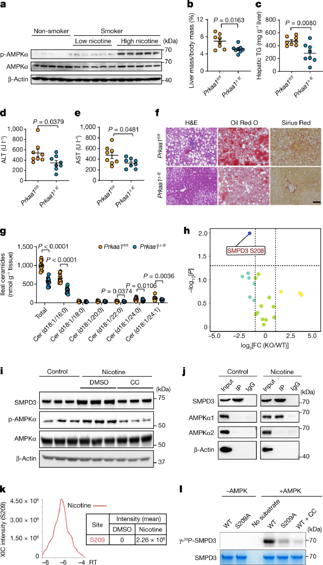
团队已有研究发现尼古丁以剂量依赖性诱导回肠类器官AMPKα的Thr172位点磷酸化;AMPKα在回肠末端被吸烟激活,其强度与吸烟者组织中的尼古丁水平呈正相关,三种模型的SPF小鼠回肠磷酸化AMPKα (p-AMPKα)均增加。进一步分别敲除AMPKα的两种亚型以产生AMPKα1 (Prkaa1ΔIE)、AMPKα2 (Prkaa2ΔIE) 敲除小鼠,发现AMPKα1 是尼古丁在肠道中的主要靶点。B. xylanisolvens定植或大肠杆菌过表达nicX都明显抑制AMPKα磷酸化过程;而AMPKα1的缺失有助于改善NASH小鼠模型肝脏脂肪变性、炎症和纤维化。
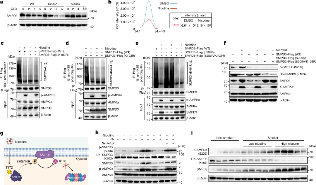
图3. 尼古丁激活NAFLD进展中的肠道AMPKα-SMPD3轴
脂质被认为在NAFLD的进展中起着重要作用,也是肠和肝相互作用的关键媒介,通过回肠靶向脂质组学分析确定了神经酰胺为主要代谢产物,Prkaa1基因敲除组(KO)和对照组(WT)分离的主要原因是KO组神经酰胺水平低。随后,研究团队对饮用尼古丁水模型的回肠上皮进行磷酸化蛋白质组分析,发现SMPD3处的Ser208(介导鞘磷脂转化为神经酰胺的酶)位点磷酸化因AMPKα1的功能缺失而显著降低;尼古丁对SMPD3的影响是翻译后的,可致其与AMPKα1结合;AMPK激酶活性抑制剂或激酶结构域突变体均可缓解SMPD3蛋白的增加。
GPS 2.0预测表明小鼠Ser208/人类Ser209是AMPK最可能磷酸化SMPD3的位点,而与SMPD3稳定性密切相关——尼古丁组检测到Ser209磷酸化增加,细胞转染实验表明Ser209的磷酸化能有效阻止SMPD3蛋白降解;而Ser209突变或施用AMPK抑制剂时AMPKα1不能磷酸化SMPD3;在AMPKα1功能缺失小鼠类器官中中观察到更快的SMPD3降解。
SW480细胞经尼古丁处理发现SMPD3在Lys103处具有更高的去泛素化,进一步的免疫沉淀法表明泛素化的SMPD3(Lys103)主要包含经典的Lys48连接的Ub链(Lys48–Ub),而S209A及K103R突变逆转了Lys48–Ub的下降。免疫共沉淀证实,尼古丁诱导的总SMPD3蛋白增加是由于SMPD3磷酸化升高与泛素化降低。这些发现表明,由尼古丁激活的AMPKα(P-AMPKα)在SMPD3的Ser209处进行了磷酸化,从而抑制SMPD3上的Lys103泛素化和随后的Lys48–Ub降解途径,提高了SMPD3蛋白的稳定性及其蛋白水平;并利用小鼠验证该结论:尼古丁致SMPD3在Ser208处磷酸化,使得Lys103(SMPD3)片段减少,并在B. xylanisolvens菌定植后进一步减轻该片段泛素化。人群数据同样表明,泛素化SMPD3蛋白水平在非吸烟者、LN和HN组中依次降低,而SMPD3磷酸化和总蛋白水平在LN和HN组中较高。
图4. SMPD3磷酸化比泛素化介导的降解减少更稳定
p-AMPKα–SMPD3–神经酰胺轴–NASH
SMPD3被认为是代谢性疾病的加速器,慢病毒过表达SMPD3逆转了AMPKα1缺乏导致的神经酰胺水平降低;而施加SMPD3的抑制剂GW4869后,类器官及其上清液中的神经酰胺水平显著降低。尼古丁加速的NASH小鼠模型中,B. xylanisolvens菌定植的SPF小鼠回肠神经酰胺同样减少,这归因于肠道p-AMPKα-SMPD3轴的抑制。随后,腹腔注射神经酰胺药理实验确认了神经酰胺的肝损伤作用,口服GW4869可降低回肠神经酰胺水平。总之,尼古丁诱导的肠AMPKα–SMPD3轴的激活通过增加肠神经酰胺来加速NAFLD进展,抑制SMPD3是缓解肝脂肪变性、炎症和纤维化的潜在策略。
B. xylanisolvens菌在临床NAFLD上的验证
研究人员收集了83例NAFLD患者的数据,被分为吸烟者(n=41)和非吸烟者(n=42),这些患者在吸烟史方面没有显著差异但NAFLD活动评分提示B. xylanisolvens菌水平与NAFLD严重程度、粪便烟碱含量均呈负相关,同时与粪便HPB含量呈正相关。一致的是,尼古丁含量随NAFLD进展而增加, HPB含量则正好相反。粪便中临床代谢指标与B. xylanisolvens菌、HPB均呈负相关,与尼古丁浓度呈正相关。表明了肠道尼古丁累积是吸烟者NAFLD进展的一个危险因素,而B. xylanisolvens菌具有尼古丁降解活性能延缓NAFLD进展保护吸烟者肝脏。
图5. B. xylanisolvens介导尼古丁降解与临床NAFLD进展呈负相关
小结
本研究首次将吸烟过程中的尼古丁肠道累积引入视野,阐述了尼古丁-肠道-肝脏之间对话的分子机制。在吸烟患者和三种尼古丁暴露的小鼠模型中,使用基于液相色谱-质谱联用的方法检测了高浓度的肠道尼古丁,尼古丁在吸烟过程中在肠道中积累并激活肠道AMPKα,明确了肠道细菌B. xylanisolvens是一种有效的尼古丁降解剂,B. xylanisolvens定殖可降低尼古丁暴露小鼠肠道尼古丁浓度,并改善尼古丁加重的NAFLD进展;机制上AMPKα促进SMPD3的磷酸化,从而增加肠道神经酰胺含量,有助于NAFLD进展为非酒精性脂肪性肝炎(NASH)。总之,研究团队的工作为后续微生物降解尼古丁或基于肠道AMPKα-SMPD3-神经酰胺轴靶点干预尼古丁导致的NASH治疗提供了新的方向。
参考文献
Gut bacteria alleviate smoking-related NASH by degrading gut nicotine. Nature. 2022.
咨询
我们尊重知识产权,如您认为本平台所载文章、图片、视频等内容侵犯您的合法权益,请您及时联系我们,我们将依据相关法律法规、平台规则予以处理。
关键字
- 328
- 点赞
- 复制链接
- 举报
