PNAS | 陆舜/施奇惠/魏巍团队发现新型循环肿瘤细胞CTCs标志物,指导肺癌预后判断
肺癌是世界上最常见的恶性肿瘤之一,其中非小细胞肺癌(NSCLC)约占所有肺癌的80%,包括鳞状细胞癌(鳞癌)、腺癌、大细胞癌。与其他上皮性癌症类型不同,尽管NSCLC具有侵袭性,但使用基于上皮性标记物的检测方法在NSCLC患者的外周血中检测出循环肿瘤细胞(CTCs)的频率仍较低。
从肿瘤原发部位脱落并进入血液循环系统的CTCs被认为是导致肿瘤远处转移发生的必要前提, 而肿瘤转移是导致肿瘤患者死亡的主要原因之一。因此,早期发现血液中的CTCs对于肿瘤患者的预后判断、疗效评价以及个体化治疗均有重要的指导作用。基于上皮标志物EpCAM和CK(细胞角蛋白)检测的CellSearch系统是目前唯一通过美国FDA认证的CTCs检测技术。该技术能够实现CTCs的半自动化检测并且具有较高的准确性和可重复性,已成功用于乳腺癌、前列腺癌和结直肠癌患者的CTC检测。但CellSearch系统尚难以在NSCLC患者外周血中检测到CTCs,可能是由于大量低表达或不表达上皮标志物的CTCs未被检测到。此外,以上皮来源的EpCAM作为主要的捕获工具,会影响上皮-间充质转化(EMT)细胞的捕获,导致假阴性率提高。
为解决上述问题,上海市胸科医院陆舜团队、复旦大学生物医学研究院施奇惠团队以及美国系统生物医学研究所魏巍团队合作开发了一种新方法来更好地检测CTCs。研究团队将目标锁定于己糖激酶2(hexokinase-2,简称HK2),研究了单细胞HK2免疫检测作为糖酵解活性相关标记物在肺腺癌((LUAD)患者外周血和其他体液中识别CTCs的效用。研究成果已发表于PNAS期刊上,文章题为“Hexokinase 2 discerns a novel circulating tumor cell population associated with poor prognosis in lung cancer patients“。
文章发表于PNAS期刊上
癌细胞通常会提高葡萄糖代谢以促进其不受控制的生长,糖酵解的第一步是己糖激酶(HK)催化的葡萄糖磷酸化,这是大多数癌细胞中观察到的葡萄糖代谢升高的关键步骤。由于HK2在多种癌细胞中高水平表达,在正常成人组织中表达相对受限,因此HK2被认为是一种潜在的标记物,可在液体活检中区分高糖酵解性CTCs和其他类型细胞,且不依赖于其常用的上皮或间质标记物的表达水平。
图1.基于HK2的CTC鉴定方法的总体策略。来源:PNAS
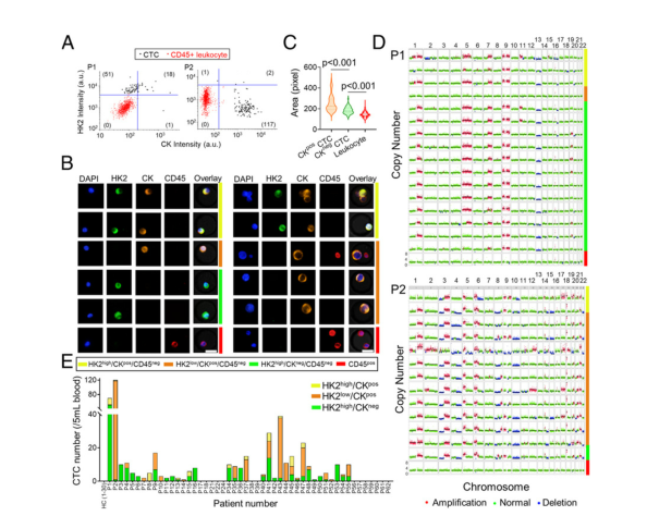
在证实包括LUAD细胞系在内的多种癌细胞系中HK2水平升高后,研究人员应用该方法对50例III/IV期LUAD患者的外周血样本进行了分析。结合HK2、pan-CK (CK7/8)、DAPI和CD45染色检测假定的CTCs,然后利用基于全基因组拷贝数变异(CNV)的单细胞测序进行验证。
研究数据显示,利用HK2作为标志物,72%(5ml血液中≥1个CTC)或66% (5ml血液中≥2个CTC)的患者中可检测到CTC。相比之下,在之前的研究中,使用基于EpCAM/CK的检测方法,在7.5 mL血液中,只有21 - 54.4%的NSCLC患者被检测出≥1个CTC。其原因在于HK2作为肿瘤细胞标记物能够在大约一半的CK阳性外周血样本中发现CK阴性CTC,这是目前基于上皮标记物的CTC检测方法无法获得的,且通常被忽略。因此,基于HK2标志物能够获得比传统基于EpCAM/CK方法更高的CTC检测灵敏度和更广泛的CTC谱。研究团队表示,这一标志物与CK联用可大幅提升III/IV期NSCLC患者外周血中CTC检出率至72%。
图2. LUAD患者血样中CTCs的鉴定与表征。来源:PNAS
癌细胞中CK表达的减少通常与上皮特征的丧失和EMT有关,为了验证CK阴性CTC是否具有间质特征并因此变得更具侵袭性,研究人员对来自LUAD患者的包含许多具有EMT特征和转移倾向肿瘤细胞的恶性胸腔积液(MPE)样本进行了单细胞RNA测序。发现在LUAD中,CK表达水平在很大程度上独立于细胞EMT状态,上皮细胞和间充质细胞都可能含有高(或低)CK表达的细胞,颠覆了CK表达与EMT之间具有长期关联这一传统理论。
图3. 上皮和间充质肿瘤细胞和TCGA采集的LUAD患者样本中几种EMT相关基因表达水平的比较。来源:PNAS
此外,该研究还揭示了两种EGFR基因型中CK阴性的CTCs差异。研究人员通过单细胞测序,发现CK阴性的CTCs具有明显的癌细胞转移和EGFR抑制剂耐药性的分子特征,并选择性富集于EGFRL858R驱动癌基因突变的患者,而EGFR19Del更常见于CK阳性的CTCs。这就解释了为何CK阴性CTCs的LUAD患者往往表现出较差的治疗反应和较短的无进展生存期,且更容易发生转移。
图4. 不同HK2high/CKnegCTC百分比的EGFR突变患者的EGFR突变亚型比例。来源:PNAS
小结
该研究证明了葡萄糖代谢中的关键酶-HK2可以作为一种代谢功能相关的标记物,用于鉴别多种癌症患者的CTCs,而不依赖于上皮细胞特征。应用该标记物对NSCLC患者的CTCs进行分析,揭示了NSCLC患者外周血中新型的CTCs表型,有助于预后标志物或药物靶点的临床研究。
参考文献
1. D’Oronzo, S., Lovero, D., Palmirotta, R. et al. Dissection of major cancer gene variants in subsets of circulating tumor cells in advanced breast cancer. Sci Rep 9, 17276 (2019). https://doi.org/10.1038/s41598-019-53660-x
2. H. E. Liu et al., Detection of EGFR mutations in cfDNA and CTCs, and comparison to tumor tissue in non-small-cell-lung-cancer (NSCLC) patients. Front. Oncol. 10, 572895 (2020).

咨询
我们尊重知识产权,如您认为本平台所载文章、图片、视频等内容侵犯您的合法权益,请您及时联系我们,我们将依据相关法律法规、平台规则予以处理。
关键字
- 310
- 点赞
- 复制链接
- 举报
