Nature Genetics | 首次在乳腺癌中发现“四链DNA结构”,或可用作癌症分型和治疗靶标
1953年,沃森和克里克发现了DNA双螺旋结构,开启了分子生物学时代,使遗传的研究深入到分子层次。但随着研究的深入,科学家发现DNA也可能存在其他结构,如四链DNA结构(G-四聚体,也称G4结构)。G4结构形成于DNA富含鸟嘌呤(G)的区域,当双链DNA中的单链形成环并自身重复时,就会在DNA中形成“把手”形状的四聚体结构。该结构常被发现存在于启动或关闭基因活性的DNA区域附近。此前,G4结构被发现存在于HIV、HPV中,并与致癌基因相关,因此它也被作为抗病毒药物和癌症制剂的潜在靶点。
近日,英国剑桥大学研究团队首次在乳腺癌组织中发现了G4结构的存在,或可用于体确定乳腺癌亚型,并证实其丰度和形成位置在某些类型的乳腺癌中起重要作用,为乳腺癌个性化治疗提供了潜在的新靶标。该研究由Shankar Balasubramanian教授领导进行,相关成果已于8月3日发表在Nature Genetics上,文章题为“Landscape of G-quadruplex DNA structural regions in breast cancer”。
来源:Nature Genetics
Balasubramanian团队一直关注G4结构研究。早在2013年,该团队在Nature Chemistry发表文章称G4结构也存在于人类基因组中,并通过开发能够检测DNA和染色质中G4结构的测序技术和方法,证实了活细胞内存在G4结构。2020年7月,该团队发明了一种可以附着在G4结构上的荧光标记,第一次观察到人类活细胞中的G4结构是如何形成的。通过深入分析,研究发现在DNA转录过程中,G4结构是读取遗传密码和产生蛋白质的关键步骤。
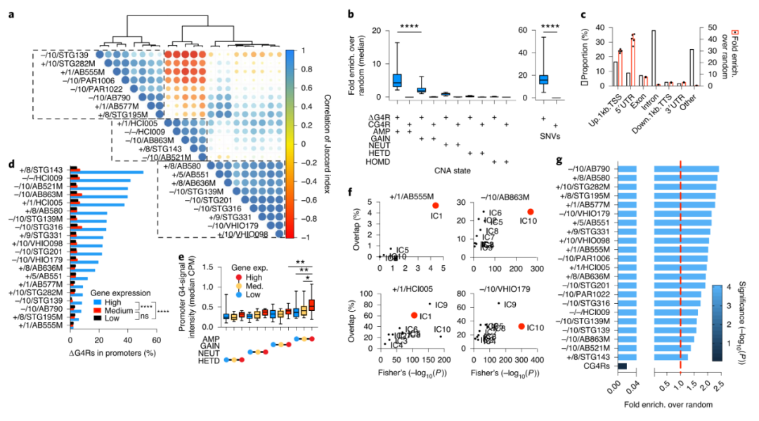
在本次发表的最新研究中,Balasubramanian团队首次在肿瘤组织/乳腺癌活检组织中发现了G4结构的形成位置。研究人员利用研发的定量测序技术分析了22种模型肿瘤中的G4 DNA结构。由于肿瘤间和肿瘤内的异质性,抗癌治疗的反应和耐药性各不相同。因此,研究人员绘制了22个乳腺癌患者来源的异种移植模型中差异富集的G4结构形成区域(∆G4Rs)。
研究发现,在癌细胞中可检测到更多的G4结构,似乎与癌症相关基因有更多的关联。通过实时跟踪细胞中的G4结构,了解其生物学作用,将可能为癌症等疾病的诊断和治疗开辟新的途径。
Balasubramanian教授表示:“我们都很熟悉DNA双链双螺旋结构的概念。但是在过去的十年中,人们越来越清楚DNA也可以四链结构存在,并且在人类生物学中扮演着重要的角色。在快速分裂的细胞,如癌细胞中,其含量特别高。这是我们第一次在乳腺癌细胞中发现这种结构。”
在癌症细胞DNA复制和细胞分裂过程中,基因组的大部分区域可能会被错误地复制多次,从而导致所谓的拷贝数变化(CNA)。研究人员发现,G4结构普遍存在于这些CNA中,尤其是在转录和驱动肿瘤生长中起积极作用的基因和遗传区域。
图:乳腺癌模型基因组和转录组结构中的G4结构研究分析。来源:Nature Genetics
乳腺癌存在多种亚型,每种亚型对不同的药物都可能有不同的反应。该研究涉及11种已知乳腺癌亚型,分析发现每种类型的G4结构都有不同的模式。∆G4Rs的差异揭示了不同肿瘤模型中的七个转录因子程序。肿瘤模型中的大多数∆G4R(14个/22个)与一种以上的乳腺癌亚型相关,根据∆G4R的丰度和位置可将PDTX分为至少三种基于G4结构的亚型。表明肿瘤模型中存在多种乳腺癌状态共存的情况,或有望根据G4结构确定乳腺癌亚型。
此外,随着∆G4R水平的增加,短期培养的肿瘤模型对靶向G4结构的小分子药物更敏感,有助于揭示肿瘤内异质性,改善乳腺癌分层并确定新的治疗策略。目前,该研究团队已经确定了两种合成分子:吡啶多他汀和CX-5461,可以针对G4结构,并可能阻止细胞复制DNA和细胞分裂,从而阻止癌细胞的失控增殖。
文章第一作者、德国科隆大学Robert H nsel-Hertsch博士认为:“这些肿瘤组织中G4结构的丰富程度和形成位置为我们提供了一个线索,表明其在癌症生物学具有重要作用,也有助于表征乳腺癌的异质性。”
参考资料:
1. Hänsel-Hertsch, R., Simeone, A., Shea, A. et al. Landscape of G-quadruplex DNA structural regions in breast cancer. Nat Genet (2020). https://doi.org/10.1038/s41588-020-0672-8
https://www.nature.com/articles/s41588-020-0672-8#Abs1
2.Researchers Unravel Four-Stranded DNA’s Role in Breast Cancer
https://www.genengnews.com/news/researchers-unravel-four-stranded-dnas-role-in-breast-cancer/

咨询
我们尊重知识产权,如您认为本平台所载文章、图片、视频等内容侵犯您的合法权益,请您及时联系我们,我们将依据相关法律法规、平台规则予以处理。
关键字
- 182
- 点赞
- 复制链接
- 举报
