COVID-19宿主遗传学计划:全球科学家协力合作,挖掘新冠肺炎宿主相关遗传因素
由新冠病毒(SARS-CoV-2)感染引起的新冠肺炎(COVID-19)在全球范围内大流行,给人类造成了巨大的健康和经济负担。世界各地的研究人员迎难而上,围绕这种新冠状病毒深入挖掘,填补知识空白。但是最大的难题之一是为什么感染新冠病毒的反应因人而异。年龄、体重等宿主因素已被确定与病毒感染和疾病的严重程度相关,但仅依靠这些风险因素并不能解释所有感染个体间的差异。
已有研究显示,宿主遗传学对分析传染病的易感性和严重程度具有重要作用。与其他因素的影响相比,遗传因素对感染结果的影响通常需要对大型、特征良好的人群进行研究,以产生足够多的统计学数据来揭示相关的遗传因素。为此,2020年3月,来自全球的科学家联合成立了一项开放合作计划——COVID-19宿主遗传学计划,旨在全球范围内建立一个采集、分享和分析数据的国际研究网络,调查人类遗传学在SARS-CoV-2感染和COVID-19严重程度中的作用。该计划由约3000名研究人员和临床医生合作,贡献了46项不同研究的基因数据,涉及19个国家的49562名COVID-19患者和200万名对照个体。
近日,COVID-19宿主遗传学计划研究团队在Nature发表了一项针对人类SARS-CoV-2感染的大型遗传学研究成果,文章题为“Mapping the human genetic architecture of COVID-19”。该研究确定了与人类SARS-CoV-2感染和COVID-19疾病严重程度相关的遗传学因素,揭示了人类基因组中13个与COVID-19易感性和严重程度密切相关的位点,为COVID-19的发病机理提供了新的生物学见解,并有望为新药开发提供靶点。
文章发表于Nature期刊
主要研究内容
图1.COVID-19宿主遗传学计划的地理概况和主要祖先群体的组成。来源:Nature
为在46个研究组中确定与 COVID-19 易感性和严重程度相关的遗传变异,研究人员对COVID-19患者开展了三项分析研究。第一,对所有报道的SARS-CoV-2感染者进行分析;第二,对确诊为中度至重度 COVID-19且需住院治疗的患者进行分析;第三,对重症、确诊感染住院且需要呼吸支持或死亡的COVID-19患者进行分析。研究人员首先比较了每项研究中感染COVID-19的患者和对照个体之间数百万个遗传变异的频率差异,并将所有46项研究的结果整合,以提高其数据的统计能力。
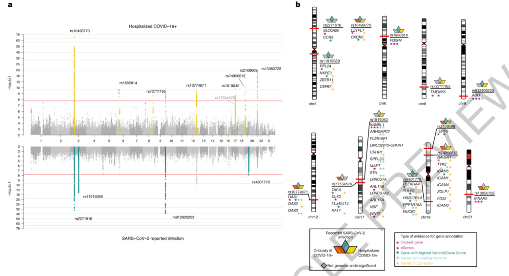
图2.COVID-19全基因组关联结果。来源:Nature
基于COVID-19患者的全基因组关联荟萃分析,研究确定了13个与SARS-CoV-2感染和COVID-19严重程度相关的基因座,有6个基因座在此前的COVID-19人类基因组学研究中未报告。分析发现,4个基因座影响对SARS-CoV-2的总体易感性,9个基因座与疾病严重程度相关。此外,研究人员还发现,部分基因座和,已报道的自身免疫疾病、炎症性疾病或肺部疾病特征相关的基因座有重叠。其中一些基因座只在特定亚群中被发现,例如2个与疾病严重程度相关的基因座,只在针对东亚血统人群的研究中发现,揭示了在人类基因组学研究中需要涵盖不同人群的重要性。
为更好地理解每个基因座的潜在生物学机制以及与其他复杂疾病和性状的关联,研究人员分析了每个基因座附近的基因。研究发现,与肺癌有关的基因DPP9和FOXP4,携带这两种基因变异的个体会增加患重症COVID-19的风险。与自身免疫性疾病有关的TYK2基因,携带TYK2变异的个体因感染SARS-CoV-2而住院或患上严重疾病的风险增加。
图3. 38个性状与COVID-19重症、住院和所有报道SARS-CoV-2感染之间的遗传相关性和孟德尔随机化因果估计。来源:Nature
研究团队分析了哪些性状与COVID-19重症、住院和所有报道SARS-CoV-2感染的患者有遗传相关性或潜在因果关系。研究选择了38种性状作为评估因素,基于它们与疾病易感性、严重程度或死亡率的临床相关性,分析发现9个性状与住院的新冠肺炎患者和所有报道感染新冠病毒的患者之间存在显著的遗传相关性。随后,研究人员使用双样本孟德尔随机化(MR)来推断这些性状之间潜在的因果关系,证明了吸烟和体重指数对严重新冠肺炎病有因果关系。
小结
该研究从遗传学角度解释了为什么有些人容易感染新冠病毒,为什么人感染后的症状有明显差异。同时,研究结果还强调了全球合作的价值。由于全球基因研究人员团结协作,优先共享数据、结果、资源和分析框架,以前所未有的速度确定了与COVID-19相关的新宿主遗传因素。未来,绘制与COVID-19严重程度和SARS-CoV-2感染相关的宿主遗传因素的全面及可复制的基因图谱更需要持续的国际努力。
参考文献:
1. COVID-19 Host Genetics Initiative. Mapping the human genetic architecture of COVID-19. Nature (2021).https://www.nature.com/articles/s41586-021-03767-x#article-info
2. Karczewski, K.J., Francioli, L.C., Tiao, G. et al. Author Correction: The mutational constraint spectrum quantified from variation in 141,456 humans. Nature 590, E53 (2021). 
3. Wu Y, Feng Z, Li P, Yu Q. Relationship between ABO blood group distribution and clinical characteristics in patients with COVID-19. Clin Chim Acta. 2020 Oct;509:220-223. doi: 10.1016/j.cca.2020.06.026. Epub 2020 Jun 17. PMID: 32562665; PMCID: PMC7832938.

咨询
          我们尊重知识产权,如您认为本平台所载文章、图片、视频等内容侵犯您的合法权益,请您及时联系我们,我们将依据相关法律法规、平台规则予以处理。
        
 关键字 
 - 164
 - 点赞
 - 复制链接
 - 举报
 
