Nat Commun | 乳腺癌和卵巢癌BRCA1/2基因突变多组学测序,揭示肿瘤复发的潜在驱动因素
乳腺癌和卵巢癌在女性群体中发病率较高,是潜伏期长、早期发病症状不明显、死亡率较高的恶性肿瘤。BRCA1、BRCA2基因的致病性变异是遗传性乳腺癌和卵巢癌最常见的原因,约有5-10%的遗传性乳腺癌、20%的卵巢癌是由BRCA1/2基因突变引起的;BRCA1/2基因突变的携带者一生患乳腺癌的几率比普通人高10倍以上,患卵巢癌的几率比普通人高30倍以上。
BRCA1和BRCA2基因在维持基因组完整性方面具有独立的功能,其在DNA修复的同源重组(HR)途径中发挥关键作用。BRCA1或BRCA2的缺失导致细胞发生突变和基因组重排,进而转变为癌症。目前,大多数患有乳腺癌的BRCA1/2突变携带者在首次复发前未接受PARPi治疗。因此,科研人员对传统一线乳腺癌和卵巢癌治疗的获得性耐药机制在很大程度上是未知的。
近日,宾夕法尼亚大学佩雷尔曼医学院的研究团队在Nature communications杂志上发表题为“Analysis of matched primary and recurrent BRCA1/2 mutation-associated tumors identifies recurrence-specific drivers”的文章,阐述了对原发性和复发性BRCA1/2突变相关肿瘤的分析结果。
研究团队对27例BRCA1 / 2突变携带者的67个配对原发性和复发性乳腺癌、卵巢癌进行多组学测序,以确定潜在的复发特异性驱动因素。鉴定出在复发过程中显著过表达的PARP1基因;发现两种BRCA2亚型(BRCA2-201/Long和BRCA2-001/Short),BRCA2-001/Short在复发肿瘤中更常见,并且与乳腺癌患者总生存期降低有关。
文章发表在Nature Communication
主要研究内容
全外显子组测序和靶向基因检测的体细胞突变分析
研究团队使用全外显子组测序(WES)评估了67个配对的原发/复发肿瘤和27个患有乳腺癌/卵巢癌的BRCA1/2突变携带者的匹配种系样本中的体细胞突变情况(图1)。结果显示,80%携带者的TP53存在功能丧失(LoF)突变。
接下来,研究团队分析了肿瘤突变的全局图谱。突变特征以特征3(BRCA1/2失活突变和HR缺陷)和特征1A/B(衰老)为主(图1b)。在成对的肿瘤比较中,肿瘤突变负荷(TMB)从原发肿瘤到复发没有变化。为了研究功能影响,研究团队根据原发性和复发性肿瘤组中LoF突变的患病率对基因进行排名,然后使用标记基因集进行基因集富集分析(GSEA)预排序(图1c)。结果显示,复发LoF突变在16个基因组中富集,相关变异没有在原发性肿瘤LoF突变的基因中发现。这些基因组强调了代谢过程、细胞凋亡、TP53信号传导以及调节细胞生长和特性途径的潜在差异。
为了鉴定BRCA1/2突变相关肿瘤中其他的驱动突变,研究人员对原发性和复发性肿瘤组进行了独立的MutSigCV分析(图1d和1e),发现TP53是两个肿瘤组中唯一显著突变的基因。
图1. 全外显子组测序和靶向基因检测的体细胞突变分析。来源:Nature Communications
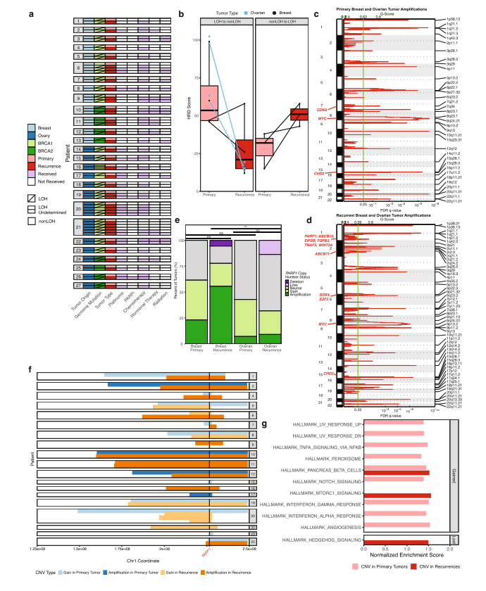
全基因组和基因特异性拷贝数变异分析
使用全外显子组和靶向测序,研究团队评估了BRCA1/2等位基因特异性杂合性丧失(LOH)(图2a),发现81%的原发性肿瘤和82%的复发肿瘤显示出LOH,大多数原发性/复发性肿瘤对具有一致的BRCA1/2等位基因特异性LOH状态。对于复发时首次发生LOH的所有三种肿瘤,非LOH原发性肿瘤的同源重组缺陷(HRD)评分低于复发性肿瘤(图2b),这表明LOH不一致与治疗史之间不存在任何关联。
为鉴定原发性和复发性肿瘤中常见的扩增和缺失基因,研究团队按肿瘤类型分层进行了GIST分析(图2c和2d),在乳腺癌和卵巢肿瘤之间GIST片段的比较中,确定了16个缺失和8个扩增的交叉点(>50%重叠),PARP1在复发性肿瘤中显著扩增,但原发性肿瘤没有出现类似现象(图2d)。
PARP1增益和扩增存在于原发性卵巢肿瘤(43%)、复发性卵巢肿瘤(32%)、原发性乳腺肿瘤(62%)和复发性乳腺肿瘤(78%)中(图2e)。队列中70%的患者在至少一个肿瘤中具有PARP1增益或扩增,其中,约60%患者的原发性和复发性肿瘤中均存在PARP1增益或扩增。增益和扩增往往是局域性的,以PARP1基因座为中心,强调了潜在的选择效应(图2f)。
图2. 全基因组和基因特异性拷贝数变异。来源:Nature Communications
原发性和复发性肿瘤的基因融合分析
接下来,研究团队分析了基因融合是否可能是BRCA1/2突变相关肿瘤的潜在驱动因素。结果显示,54个肿瘤中有6个融合了涉及免疫球蛋白轻链/重链基因(图4a和4b)。研究团队还在一个乳腺癌患者和两个卵巢肿瘤患者中发现了MALAT1融合事件(图4b),这是一种与几种肿瘤类型转移生存率低相关的lncRNA。
由于mRNA亚型转换事件是癌症中公认的现象,研究团队评估了原发性、复发性肿瘤和正常组织样本之间的差异转录本使用情况,确定了复发和正常组织之间的亚型切换事件,涉及两个编码蛋白质的BRCA2转录本。与正常乳腺和输卵管组织相比,乳腺和卵巢复发性肿瘤中的BRCA2基因表达显着更高(图4c),而BRCA2在原发性肿瘤中表达水平居中。复发性肿瘤优先表达较短的转录本“BRCA2-001/Short”;相比之下,正常样本倾向于表达更长的转录本 “BRCA2-201/Long”(图 4d)。
进一步,研究团队检测了BRCA2-001/Short的表达是否影响67名BRCA1/2突变携带者的总生存期。结果显示,在评估的34名乳腺癌患者中,与未表达患者相比,BRCA2-001/Short表达患者的总生存期都显著较差,其中位总生存期缩短了近3年(图4g)。
图3. 通过RNA测序检测到的基因融合和亚型转换。来源:Nature Communications
总结
综上所述,研究团队评估了来自27个BRCA1/2突变携带者的配对原发性和复发性肿瘤的多组学特征,并评估了配对BRCA1/2突变相关乳腺和卵巢肿瘤的HRD、非整倍性、体细胞突变、拷贝数变异和全局转录,重点关注与复发相关的特征。研究发现BRCA2亚型转换可能是一种促肿瘤事件,出现在乳腺癌和卵巢复发中,并与乳腺癌患者生存率降低有关。该研究揭示了BRCA1/2突变相关癌症中复发性疾病的多种潜在驱动因素,提高了人们对肿瘤演变的理解并提出了潜在的生物标志物。
参考文献:
Shah, J.B., Pueschl, D., Wubbenhorst, B. et al. Analysis of matched primary and recurrent BRCA1/2 mutation-associated tumors identifies recurrence-specific drivers. Nat Commun 13, 6728 (2022). https://doi.org/10.1038/s41467-022-34523-y

咨询
我们尊重知识产权,如您认为本平台所载文章、图片、视频等内容侵犯您的合法权益,请您及时联系我们,我们将依据相关法律法规、平台规则予以处理。
关键字
- 186
- 点赞
- 复制链接
- 举报
