Nature Genetics | 单细胞转录组测序鉴定两种新的上皮肿瘤细胞类型,定义更精准的CRC分类体系IMF
结直肠癌(CRC)的不同患者之间存在显著的生物学和临床差异,因此根据生物学特征指导CRC患者的个体化治疗仍具有挑战。2015年,临床医生和科学家根据肿瘤基因表达(转录组学)对CRC进行分类,分为Consensus Molecular Subtype(CMS1-4)4大类,是迄今为止最强大和最广泛使用的转录组学分类系统。。
但CMS分类依赖于整个肿瘤的转录组分析,无法区分癌细胞和其他基质细胞(例如免疫细胞、成纤维细胞和血管细胞)。此外,多种细胞类型混淆了特异性基因表达的比例。近年来,随着技术的发展,科研人员发现单细胞转录组测序(scRNA-seq)可以基于细胞分辨率表征转录组,从而识别细胞类型及其表达谱。
近日,新加坡国家癌症中心(NCCS)和科学技术研究局(A*STAR)的临床医生和科学家团队与欧洲、韩国的学者合作在Nature Genetics发表了题为“Single-cell and bulk transcriptome sequencing identifies two epithelial tumor cell states and refines the consensus molecular classification of colorectal cancer”的文章。
研究团队分析了63名CRC患者的373,058个单细胞转录组,特别是49,155个上皮细胞,基于不同的基因表达、DNA拷贝数和基因调控网络,确定了CRC恶性细胞普遍存在的遗传和转录组二分法,进而对该疾病分类系统进行了改进。该研究成果对CRC相关药物开发以及更加精准的治疗方案设计具有重要意义。
文章发表在Nature Genetics
图:总研究框架。来源:Nature Genetics
主要研究内容
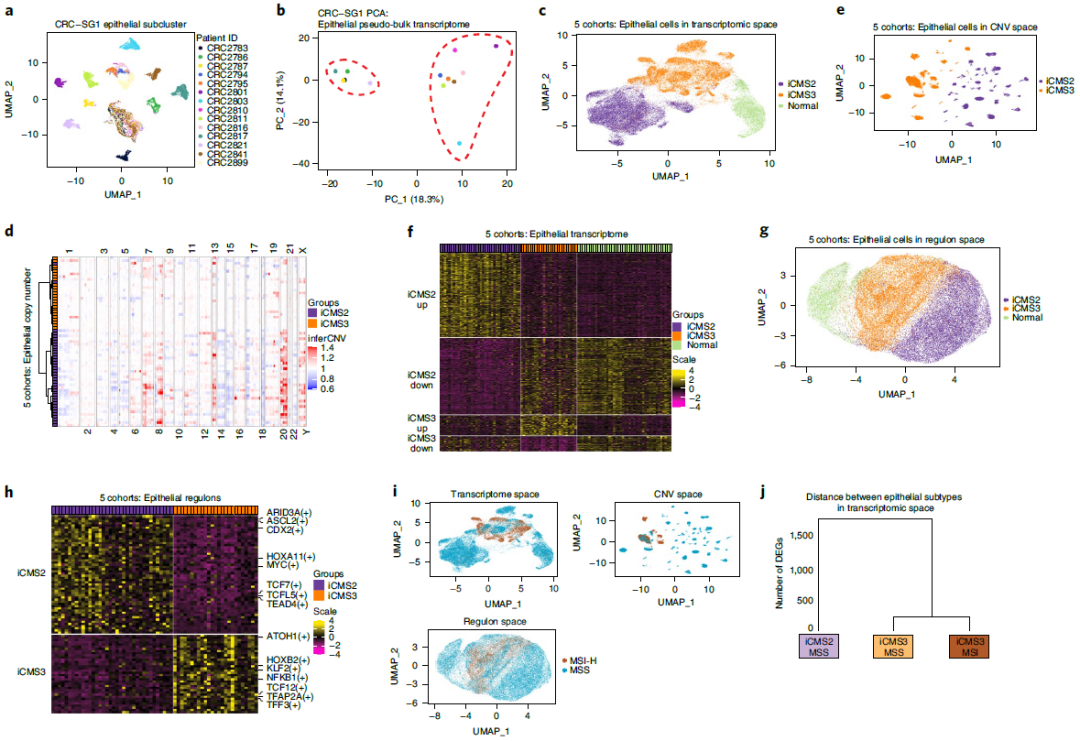
研究团队分析了新加坡最大的CRC研究队列“CRC-SG1”中单细胞转录组数据,并对其中的上皮细胞进行从头聚类分析,然后在初始聚类之间使用差异表达基因重新聚类细胞。整体结果表明,来自肿瘤样本的恶性细胞形成了患者特异性亚群,每个亚群包括来自同一肿瘤不同组织的细胞。因此,肿瘤上皮细胞形成的患者特异性转录组亚群可能代表了患者之间的生物学差异,而不是批次效应。
随后,研究团队通过主成分分析划分出两个不同的上皮亚群,并由此定义了两种主要且界限清晰的CRC肿瘤亚型:iCMS2和iCMS3(以下简称i2、i3),揭示了一种不同于以往CRC分类的中心二分法(图1)。接下来,研究团队使用SCENIC确定了347个转录因子调控的单细胞活性评分,并使用这些评分对61例CRC患者的上皮细胞进行聚类分析,同样重现了上述两种上皮亚型,表明这两种上皮亚型是CRC中普遍存在的基因调控程序。
该研究中,i2和i3两个子类型细化了CMS分类系统。进一步分析揭示,i3包括微卫星高度不稳定肿瘤(iCMS3_MSI)和微卫星稳定肿瘤(iCMS3_MSS),与其他MSS肿瘤相比,iCMS3_MSS肿瘤在转录学上与微卫星高度不稳定(MSI-H)肿瘤更相似;i2则与微卫星稳定肿瘤(MSS)更相似。
图1. 在scRNA-seq中发现iCMS亚型。来源:Nature Genetics
基因组特征和功能关联
研究团队以TCGA数据库中的659例肿瘤为样本,研究了iCMS3_MSI、iCMS3_MSS和iCMS2_MSS的拷贝数变异(图2)。结果显示,i2肿瘤由特定染色体的拷贝数变异驱动;与i3相比,i2肿瘤拷贝数变异较多,TP53突变在iCMS2_MSS肿瘤中更为普遍,这可能是其整体基因组不稳定的原因。另外,iCMS3_MSI肿瘤的肿瘤突变负荷(TMB)较高,较高的TMB会导致更多的突变基因;在MSS组中,i3肿瘤富集KRAS和PIK3CA突变,i2肿瘤则富集APC和TP53突变。
图2. iCMS与基因组特征的关系分析。来源:Nature Genetics
肿瘤微环境的组成
为比较不同肿瘤类型的细胞类型丰度,研究团队根据特征性高表达基因确定了9个主要细胞群体,包括成纤维细胞、免疫细胞和内皮细胞(图3)。与先前报道一致,研究团队观察到T/NK细胞评分在MSI-H肿瘤较高;成纤维细胞、内皮细胞和单核细胞/经典树突状细胞(McDC)评分在纤维化肿瘤(CMS4)中较高。在纤维化背景下,i3肿瘤与成纤维细胞、髓样细胞和内皮细胞特征的增加和肿瘤纯度的降低相关。上述结果显示,当纤维化发生时,i3肿瘤比i2肿瘤有更大的纤维化反应。
图3. 上皮细胞与微环境细胞的相互作用。来源:Nature Genetics
分类系统的更新
CMS分类系统基于常规转录组学,但未明确潜在的具体细胞表型。该研究鉴定了CRC的上皮细胞亚群主导的肿瘤亚型:iCMS2和iCMS3,两者在拷贝数变异、转录谱和基因调控层面均有明确的差异。此外,纤维化的CMS4肿瘤可分为iCMS2、iCMS3两个亚组,具有不同的微环境组成和生存可能性。
基于上述研究发现,研究团队根据上皮状态(I)、微卫星状态(M)和纤维化(F)对CMS分类进行改进,并提出了一个更精确的“IMF”分类。IMF包括五个亚型,分别是iCMS2_MSS_NF,iCMS2_MSS_F,iCMS3_MSS_NF,iCMS3_MSS_F和iCMS3_MSI。IMF分类为CRC的起源、演变以及对治疗的反应提供了新的见解。
图4. 重新定义的CRC分类新体系。来源:Nature Genetics
结 语
综上所述,该研究利用来自5个队列63例患者的141个肿瘤样本、39个相邻正常样本和9个淋巴结样本,构建了迄今为止最大的CRC单细胞数据集之一。在恶性上皮细胞中,通过对单细胞转录组表达、调控和推断拷贝数图谱的独立分析,鉴定出两种不同的亚型iCMS2和iCMS3,并通过进一步研究提出CRC分类的细化层级,即内源性上皮亚型、微卫星不稳定状态和纤维化。
文章通讯作者Shyam Prabhakar教授表示:“此前的CRC分类系统并没有充分突出分子基础。我们的团队分析了恶性上皮细胞亚型并定义了它们的特性,以使用单细胞分析了解它们与其他细胞的相互作用,以便能够准确地描述CRC的异质性。”
该研究团队计划在未来对CRC进行更加深入的分析,以表征 iCMS2和iCMS3的生物学特性、相互作用和药物反应,并重新分析来自临床试验的数据,确定这两种癌症类型之间治疗反应的差异。
参考文献
1. Joanito, I., Wirapati, P., Zhao, N. et al. Single-cell and bulk transcriptome sequencing identifies two epithelial tumor cell states and refines the consensus molecular classification of colorectal cancer. Nat Genet (2022).
2. Guinney, J. et al. The consensus molecular subtypes of colorectal cancer. Nat. Med. 21, 1350–1356 (2015).
3. Li, H. et al. Reference component analysis of single-cell transcriptomes elucidates cellular heterogeneity in human colorectal tumors. Nat. Genet. 49, 708–718 (2017).

咨询
我们尊重知识产权,如您认为本平台所载文章、图片、视频等内容侵犯您的合法权益,请您及时联系我们,我们将依据相关法律法规、平台规则予以处理。
关键字
- 181
- 点赞
- 复制链接
- 举报
