Cell | 几个簸箕、几个斗?金力/汪思佳等首次揭示影响“指纹纹路”的关键基因
指纹在我们生活中的应用越来越普遍,最常见的就是指纹识别,其依据就是指纹的唯一性。指纹纹路有三种基本形状——环型、弓型和螺旋型,俗话说的“一斗穷二斗富,三斗四斗卖豆腐……”甚至将人的命运、财富与指纹联系起来。那么为什么指纹有不同纹路?指纹形成背后的机制是什么?
近日,复旦大学金力院士团队、中国科学院上海营养与健康研究所汪思佳团队联合爱丁堡大学Denis Headon团队在Cell上发表了最新研究成果“Limb development genes underlie variation in human fingerprint patterns”。该研究发现了许多新的人类指纹模式系统变异的基因位点,首次揭示指纹受关键肢体发育基因影响,与生长发育及疾病有关。这一研究成果有助于更好地解密人类基因和表型特征之间的联系。
文章发表在Cell上
研究亮点:
1.GWAS可以识别在所有手指中与指纹类型相关联的变体。
2.指纹相关基因在肢体发育方面功能非常丰富。
3.Evi1通过调节肢体而不是皮肤发育来改变小鼠的皮肤纹路。
4.指纹模式与手和手指的比例存在基因相关性。
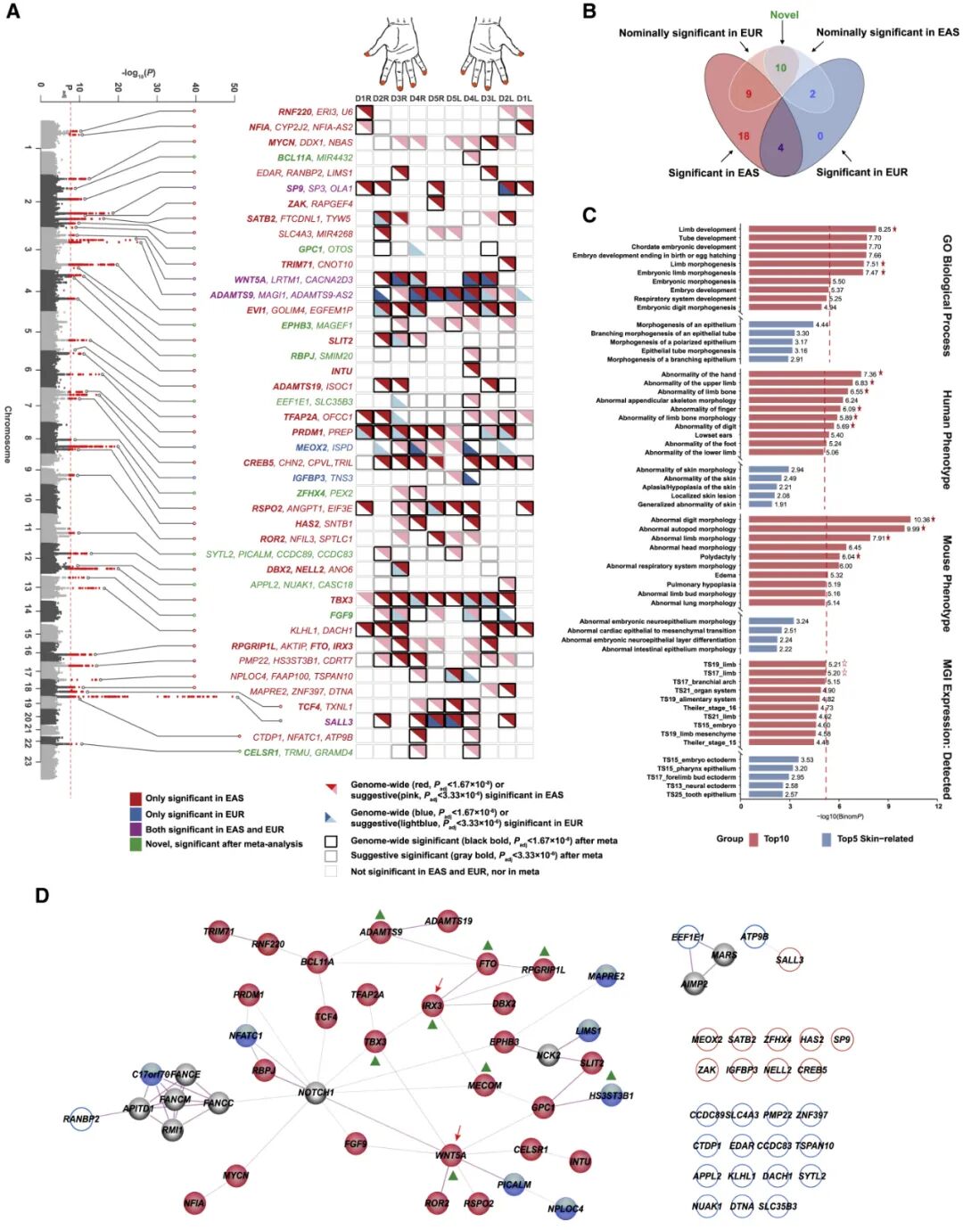
在发现研究阶段,研究团队对来自3个汉族群体的9,909个个体的10个指纹模式进行了全基因组关联研究(GWAS)。经过多重检测后,顺序表型GWAS分析识别出18个与指纹图谱相关的基因区域,18个最显著的SNP可解释3.06%~5.56%的表型变异。进一步对66种不同的衍生表型进行GWAS分析,发现大多数显著关联与上述18个基因组信号重叠,表明顺序表型覆盖了与指纹模式变异相关的大部分表型信息。
分析发现,对侧(左、右)手指的指纹模式表型高度相关,且具有较强的遗传相关性。其中中间三个手指的指纹模式比其他手指的指纹模式表型关联更强。利用全基因组的所有SNP进行分析,双手中间三个手指的遗传相关性显著高于十个手指的遗传相关性。SNP信号分析中,3q26.2处的关联信号较高,其最强信号位于EVI1基因下游100kb处。
利用小鼠模型和人胚胎组织,研究团队评估了EVI1基因编码蛋白本身对指纹形成的影响。结果显示,胚胎发育早期,EVI1在手指远端间质中显著表达,并在掌垫下表达最为明显,后者为后期指纹形成的部位。在人类胚胎发育过程中,EVI1在肢体生长过程中在间质中广泛表达,然后在形成指纹的手指垫下表达,但表达与指纹本身的上皮折叠无关。
为了更全面地了解指纹图谱的遗传结构,研究团队对东亚人群队列(EAS)和欧洲人群队列(EUR)等进行了Meta分析。通过对23,000多个个体的大规模GWAS分析,发现了映射到105个显著基因的43个与人类指纹纹路相关的基因位点。这些指纹纹路相关基因显著富集在肢体发育与形成的相关通路,并不是皮肤发育相关通路。
在43个与人类指纹纹路相关的基因位点中,4个位点在EAS和EUR队列中都被独立识别;27个位点仅在EAS队列中被识别,其中9个在EUR队列中也具有显着性;2个位点仅在EUR队列中被识别,且在EAS队列中都具有显著性;10个位点仅在跨种族基因组分析后才被识别(图4B)。以上结果表明,在欧洲和东亚人群中,指纹相关基因一般是相同的,有些差异很可能是由不同群体间的等位基因效应大小或频率所导致的。
此外,通过多表型关联分析,研究人员发现指纹与手指长度比例间紧密相关,二者共有相同遗传基础。例如小指越长,掌长相对越短,双手环形花纹越多;而食指远端指节(指纹形成处)相对越长,环形花纹则越少。
研究团队利用大规模GWAS,识别了多个与指纹模式相关的遗传变异,并推断了相关的生物过程。该研究中发现的肢体发育基因以及手比例与指纹类型的相关性,显示了胚胎肢体生长过程在定义复杂的人体指纹表面模式中的关键作用。
参考资料:
Jinxi Li, James D. Glover, Haiguo Zhang ,et al. Limb development genes underlie variation in human fingerprint patterns. Cell (2022). DOI:https://doi.org/10.1016/j.cell.2021.12.008

咨询
我们尊重知识产权,如您认为本平台所载文章、图片、视频等内容侵犯您的合法权益,请您及时联系我们,我们将依据相关法律法规、平台规则予以处理。
关键字
- 106
- 点赞
- 复制链接
- 举报
