GRAIL公司Nature子刊发文|阐释血液游离RNA作为癌症检测分子标志物的潜力
背景介绍
随着液体活检技术的发展,肿瘤来源的细胞游离DNA(cfDNA)已经成为一种热门的癌症检测生物标志物。作为液体活检领域的明星公司,GRAIL经过大规模临床研究验证,开发出一项基于cfDNA靶向甲基化的血液检测方法,可区分多阶段的50多种癌症类型,包括缺乏筛查指南的高死亡率癌症和早期癌症。基于该检测方法,GRAIL公司计划在2021年推出其液体活检产品Galleri,作为一种LDT检测用于50岁以上无症状人群的癌症筛查。
虽然基于液体活检的癌症筛查方法前景光明,但由于早期体积较小或生长缓慢的肿瘤向循环系统中释放的DNA量较少,制约了相关技术的发展。此外,大多数cfDNA不是组织特异性的,这使得利用其预测癌症患者肿瘤组织来源变得困难。因此,寻找其他类型的生物标志物可为癌症早期阶段的检测和组织溯源提供更多选择。
已有研究表明,癌细胞也会释放RNA进入循环,即cfRNA。由于肿瘤特异性转录本的过表达可能导致血液中肿瘤来源的RNA信号的扩增,因此cfRNA为低肿瘤DNA脱落率的患者提供了癌症早期筛查的机会。此外,cfRNA也可通过细胞死亡以外的机制释放到血液中,例如活细胞外泌体介导的信号转导。因此,肿瘤来源的cfDNA和cfRNA可能来源于肿瘤微环境中的不同细胞群。研究人员认为通过联合筛选血液中多种分析物,可扩大癌症早筛的机会。
近日,GRAIL公司研究团队在Nature Communications杂志在线发表了题为“A comprehensive characterization of the cell-free transcriptome reveals tissue- and subtype-specific biomarkers for cancer detection”的研究成果。该研究团队开发了一种保存、提取和检测癌症患者cfRNA的方法,利用这种方法对来自癌症和非癌症个体血液中的cfRNA进行转录组特征分析,并在乳腺癌和肺癌患者中识别出组织和亚型特异性cfRNA生物标志物。该研究为利用cfRNA进行癌症筛查和组织溯源提供了可能,并为识别不同癌症中高度特异性的生物标志物提供了框架。
文章发表在Nature Communications
主要研究内容
cfRNA特征分析
研究人员系统评估了分析前参数对cfRNA含量和表达谱的影响,以建立在患者血浆中保存cfRNA的可重复方案,并选择了93个年龄匹配的非癌症个体用于描述基线转录组特征,以确保识别出癌症患者中高特异性的RNA生物标志物。
研究团队利用提取的全部cfRNA为每个患者制备全转录组RNA-seq文库。测序结果显示,血浆cfRNA以核糖体RNA(rRNA)和线粒体rRNA(Mt rRNA)为主,约占测序转录本的95%;mRNA在cfRNA中所占比例相对较小(~2%),与大多数细胞类型中rRNA-to-mRNA的相对比例一致。此外,与cfDNA相比,cfRNA在表达基因的外显子区显示出更高的覆盖率。
图1. cfRNA特征分析,图片来源:Nature Communications
cfRNA生物标志物的鉴定
为了确定血液循环中正常RNA的来源,研究团队对非癌症样本中的cfRNA进行了检测。结果发现,大多数循环转录组来源于血细胞,反映了这些细胞类型在循环中的高丰度和周期性。此外,研究人员还观察到肝脏和脾脏中的cfRNA显著富集,这可能是因为两器官都参与了血液过滤,并与循环系统直接连通。以上结果表明,非癌症个体血浆中的cfRNA均源于血细胞和血液过滤器官的正常释放。
基于正常样本的基线,研究人员对来自癌症个体的cfRNA进行了分析。去除背景信号后,分析结果显示,肿瘤组织样本中的RNA在乳腺和肺组织中含量相对较高。肺癌和乳腺来源的转录本在癌症血浆样本cfRNA中也被检测到,且血浆中组织特异性转录本的相对比例低于肿瘤组织中的估量。表明癌症血浆中血细胞衍生的转录本可分化出组织特异性RNA,即可在癌症血浆中检测到肿瘤来源的RNA。
图2. 血浆和组织样本中RNA量的评估,图片来源:Nature Communications
随后,研究人员基于健康血细胞的RNA背景来识别肿瘤特异性转录本。在57,820个被注释的基因中,39,564个 (68%) 基因的转录本在非癌症血浆中未检测到。研究人员将这种基因称为“暗通道”,因为它们代表了在循环血细胞中没有背景表达的基因组区域。值得注意的是,某些暗通道区域中的基因子集能够在癌症患者中检测到,这些基因均符合以下标准:(1) 在非癌症血浆中未检测到;(2)与非癌症组相比,在癌症组的基因表达上调;(3) 在研究队列中多个癌症样本中均能检测到。因为这些生物标记在非癌症组中通常是存在于暗通道,因此这些基因也被称为暗通道生物标记基因 (Dark channel biomarker, DCB)。
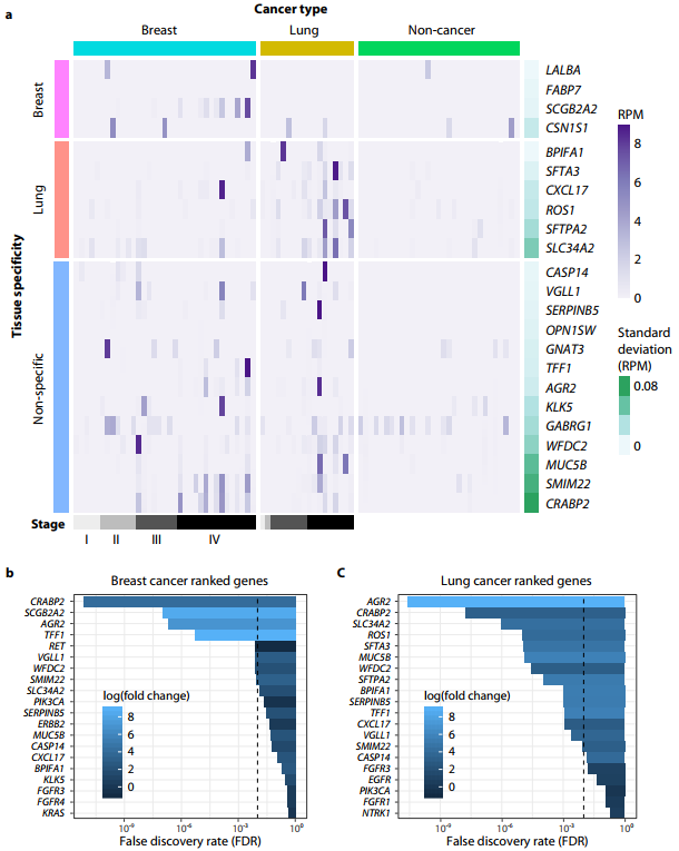
出人意料的是,DCB基因在组织特异性基因中高度富集。此外,DCBs的组织特异性与所发现的癌症类型相匹配:分别在乳腺癌和肺癌患者的血浆中检测到乳腺特异性和肺特异性的DCBs。DCB的组织特异性和亚型特异性提示了利用其预测肿瘤组织来源的潜能。
图3. 不同样本来源cfRNA中的DCB表达,图片来源:Nature Communications
除了在来源肿瘤组织的cfRNA中具有特异性外,约30%的DCB基因在特定癌症亚型来源的cfRNA中也具有特异性。在乳腺癌队列中,三阴性乳腺癌 (TNBC) 患者的cfRNA中FABP7上调,而激素受体阳性 (HR+) 乳腺癌中FABP7下调;SCGB2A2则相反,其在TNBC中下调,在HR+乳腺癌样本中上调。该结果在另一队列中也得到验证。以上结果表明,DCB基因在血浆中的亚型特异性反映了其在肿瘤组织中的特异性表达。
图4. cfRNA中DCB表现出肿瘤类型和亚型特异性,图片来源:Nature Communications
DCB可作为癌症检测的生物标志物
肿瘤细胞中DCB基因的高表达导致该转录本脱落,并增加了在血浆中被检测的可能性。基于肿瘤中特定基因的含量可以更好地预测其在cfRNA中的表达。为此,研究人员开发了一种名为“异质性差异表达分析”的统计方法来识别肿瘤来源的cfRNA生物标志物。结合2种不同的方法,最终在乳腺癌和肺癌中鉴定了23个cfRNA生物标志物。
为验证上述23个cfRNA生物标志物的准确性,研究团队利用另一组血浆样本,包括乳腺癌 (n = 38) 和肺癌 (n = 18)。结果显示,21个DCB基因的cfRNA可在大于1个癌症样本中检测到,其中15个在至少1个癌症组中存在差异表达,具有癌症诊断潜力。7个DCB基因在乳腺癌中差异表达,14个DCB基因在肺癌中差异表达,错误发现率小于1%。
图5. cfRNA中DCB基因的独立验证,图片来源:Nature Communications
研究总结
综上所述,该研究在癌症和非癌症患者中对cfRNA进行了转录组评估,阐明了血浆中cfRNA的起源,并强调了特定于乳腺癌和肺癌的cfRNA。该研究结果对cfRNA在癌症检测和监测中的潜在应用具有重要意义,并为在其他癌症中识别高度特异性的cfRNA生物标志物提供了框架。研究团队表示希望cfRNA能够用于多种癌症的早期发现,从而降低癌症死亡率。
参考文献
1. Larson, M.H., Pan, W., Kim, H.J. et al. A comprehensive characterization of the cell-free transcriptome reveals tissue- and subtype-specific biomarkers for cancer detection. Nat Commun 12, 2357 (2021).
2. Newman, A. M. et al. An ultrasensitive method for quantitating circulating tumor DNA with broad patient coverage. Nat. Med. 20, 548–554 (2014).
3. Shen, S. Y. et al. Sensitive tumour detection and classification using plasma cell-free DNA methylomes. Nature 563, 579–583 (2018).

咨询
我们尊重知识产权,如您认为本平台所载文章、图片、视频等内容侵犯您的合法权益,请您及时联系我们,我们将依据相关法律法规、平台规则予以处理。
关键字
- 231
- 点赞
- 复制链接
- 举报
