Nature | 基于上万例TCGA数据揭示:靶向“全基因组倍增”有望成为人类癌症新疗法
绝大多数人类细胞是二倍体的,并且存在大量的细胞周期控制以确保在连续的细胞分裂中保持这种状态。尽管有这些控制,但仍可能发生错误,导致整个基因组加倍,从而使一个天然二倍体细胞转变为基因不稳定的四倍体细胞,经历了全基因组倍增(Whole-genome doubling,WGD)的细胞(即WGD+细胞)具有致癌潜能,同时,也存在着抑制肿瘤的机制来限制这些不稳定细胞的增殖(如p53, Hippo抑制通路),为了促进肿瘤发展,WGD+细胞必须适应克服这些障碍。因此,WGD既具有利于肿瘤发生的特性,也向细胞施加适应性要求,从而产生独特的脆弱性。然而,这些适应的本质,以及它们是否具有治疗可用性尚不清楚。
近日,来自波士顿大学医学院的Neil J. Ganem研究团队在Nature杂志在线发表了题为“Whole-genome doubling confers unique genetic vulnerabilities on tumour cells”的研究性文章,该研究通过约10,000个原发性人类癌症样本的测序数据和约600个癌细胞系的必要数据,表明WGD使肿瘤细胞产生常见的遗传特征,并伴有独特的脆弱性,并提出一种可特异性靶向WGD+癌细胞,同时保留构成人体组织正常的、未转化的WGD-细胞的治疗策略。
文章发表于Nature
为了解WGD+和WGD-肿瘤之间的遗传差异,研究者首先通过ABSOLUTE算法从癌症基因组图谱(TCGA)中获得了大约10,000个原发肿瘤样本(涉及32种不同的肿瘤类型)关于WGD状态的调用。结果显示约36%的肿瘤在其进化过程中经历了至少一次WGD,且不同的肿瘤亚型中WGD的发生存在较大差异,因此特定的遗传、生理或微环境线索可以促进或抑制WGD驱动的肿瘤发生。区分开WGD+和WGD-肿瘤后,研究者评估了其突变负荷,结果显示WGD+肿瘤具有更高的总突变负荷,在突变负荷较低的亚型中,WGD+肿瘤具有较高的倍性校正突变负荷,这支持了最近一项报道的预测, 即高度突变的肿瘤发生较少的体细胞拷贝数变化(SCNA),遇到选择压力不利于WGD,而具有较低突变负荷和更多SCNA的肿瘤类型倾向于WGD,由于其具有缓冲基因杂合性缺失区域有害突变的能力。接下来,研究者探索了WGD+肿瘤的突变景观,可观察到TP53和PPPR21A突变显著富集,这与在晚期癌症患者上的发现一致,还发现了WGD+肿瘤中负富集的突变,意味着这些突变对WGD背景下肿瘤发生的驱动作用要么不那么重要,要么可能不相容。此外,研究者还评估了WGD肿瘤微环境的变化,发现WGD与肿瘤浸润白细胞(TILs)呈负相关。基因表达分析显示,WGD+肿瘤中最负富集的基因集是炎症过程,证实了这些肿瘤存在宿主免疫应答减弱,并进一步确认WGD+肿瘤过表达了对细胞增殖、有丝分裂纺锤体形成和DNA修复至关重要的基因。总结来说,以上数据证明了WGD+和WGD-肿瘤之间的关键遗传和表型差异,并提示WGD后会出现潜在适应性和脆弱性(图1)。
图1. WGD+肿瘤的遗传分析,来源:Nature
为了研究WGD是否对肿瘤细胞具有独特的遗传依赖性,研究者对通过CRISPR和RNA干扰(RNAi)消除基因后600个癌细胞系中约20,000个基因的必要性进行了量化,使用Project Achilles分数来鉴定WGD+细胞系相对于WGD-细胞系(倍性特异性致死(PSL)基因)中富集的必要基因。将这些PSL基因与WGD+样本在TCGA中的基因表达特征进行比对,发现一些PSL基因高度过表达,从而增强了其在WGD+肿瘤进展中的重要性。接下来,为了验证这些PSL基因,研究者首先生成了三个同基因匹配的二倍体(WGD-或2N)和四倍体(WGD+或4N)细胞系,两个最强的PSL基因(BUB1B和MAD2L1)编码对纺锤体组装检查点(SAC)功能至关重要的蛋白质;种群倍增试验证实,四倍体细胞比二倍体细胞对SAC抑制更为敏感,这些数据证实了之前的工作,并验证了分析PSL基因的方法。之后对PSL中参与DNA复制的基因进行鉴定,验证了RRM1和RAD51(已知两种PSL基因,可减轻与复制应激相关的DNA损伤)水平的降低会优先削弱四倍体细胞的生存能力。采用正交试验方法,用羟基脲或吉西他滨处理等基因的二倍体和四倍体细胞,观察到四倍体细胞系对这些抑制剂表现出更高的敏感性,这一结果在乳腺癌细胞系也得到了证实,以上数据显示, WGD+肿瘤细胞比WGD-肿瘤细胞更依赖特定的DNA复制因子。此外,还发现了几个编码蛋白酶体调控因子的PSL基因,这表明WGD易受蛋白质转换中断的影响,并且WGD+细胞比WGD-细胞对蛋白酶体抑制剂MG132更敏感,这种脆弱性可能是由于WGD+细胞的高度非整倍体性质,因为非整倍体已被证明可诱导蛋白毒性应激(图2)。
图2. PSL基因的鉴定与验证,来源:Nature
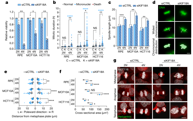
上述研究分析确定了编码有丝分裂激活蛋白的基因KIF18A是重要的PSL hit。KIF18A在有丝分裂过程中通过调控微管动态来抑制染色体振荡,其在正常二倍体细胞中不是必需基因,而在WGD+肿瘤中过表达,且其过表达与癌症患者预后较差相关。之后证实了KIF18A的缺失会极大地损害四倍体细胞的生存能力,为了了解这种活性降低背后的机制,研究者通过使用活细胞成像来监测KIF18A耗尽后的有丝分裂进展。结果显示,缺乏KIF18A的二倍体细胞在后期开始时表现出染色体排列的细微缺陷,但染色体分离过程相对正常,微核的形成没有明显增加,相比之下, 缺乏KIF18A的四倍体细胞在染色体失调、后期染色体滞后和微核形成方面表现出明显的增加。且在缺乏KIF18A的四倍体细胞中,微核比二倍体细胞更容易破裂核膜,从而使微核内的染色体暴露在胞质环境中,导致DNA损伤和cGAS-STING通路的激活。此外,研究者还证实了KIF18A缺失后,有丝分裂延迟和染色体分离缺陷可能是由四倍体细胞纺锤体形态的改变引起的,并且四倍体细胞的染色体振荡幅度比二倍体细胞大得多(图3)。
图3. KIF18A的缺失降低WGD+细胞的有丝分裂保真度,来源:Nature
最后,研究者试图进一步验证KIF18A在乳腺癌细胞系中的倍数特异性致死率。结果显示KIF18A蛋白水平在WGD+细胞中会升高,在所有10个细胞系中敲除KIF18A后,发现相对于WGD-细胞系,WGD+细胞的生存能力显著降低,活细胞成像显示,在KIF18A缺失后,WGD+乳腺癌细胞相对于WGD-细胞表现出纺锤体长度增加和染色体超振荡,从而促进了染色体脱落、囊激活和延长有丝分裂。值得注意的是,还观察到大量WGD+细胞无法满足囊,并且在最终发生有丝分裂细胞死亡之前,有丝分裂停止时间明显延长,与WGD-细胞系相比,在KIF18A耗尽后达到后期的WGD+细胞中,后期滞后染色体和微核均显著增加,这与等基因四倍体模型中观察到的情况类似。以上数据揭示,KIF18A的缺失会损害WGD+肿瘤细胞的有丝分裂保真度和细胞活力。因此,KIF18A是一个有吸引力的治疗靶点,其抑制作用可能有助于WGD+肿瘤的特异性靶向,同时保留组成人体组织的正常二倍体细胞。
图4. 在一组乳腺癌细胞系中,WGD依赖于KIF18A,来源:Nature
综上所述,Neil J. Ganem全面解析了WGD+肿瘤特有的基因组特征,并生成了一个PSL基因列表,该列表突出了WGD事件可能产生的脆弱性。这项工作强调了探索和靶向WGD对研究人类癌症治疗具有重要意义。
参考文献:
Quinton RJ, DiDomizio A, Vittoria MA, Kotýnková K, Ticas CJ, Patel S, Koga Y, Vakhshoorzadeh J, Hermance N, Kuroda TS, Parulekar N, Taylor AM, Manning AL, Campbell JD, Ganem NJ. Whole-genome doubling confers unique genetic vulnerabilities on tumour cells. Nature. 2021 Jan 27. doi: 10.1038/s41586-020-03133-3. Epub ahead of print. PMID: 33505027.

咨询
我们尊重知识产权,如您认为本平台所载文章、图片、视频等内容侵犯您的合法权益,请您及时联系我们,我们将依据相关法律法规、平台规则予以处理。
关键字
- 73
- 点赞
- 复制链接
- 举报
