《柳叶刀》子刊 | 多中心队列研究揭示:ctDNA甲基化单倍型检测有助于CRC早期筛查和预后预测
结直肠癌(CRC)已成为世界第三大常见的实体恶性肿瘤。CRC从癌前病变(腺瘤)发展为恶性肿瘤需要一个漫长的过程。通过早期发现和治疗,(如结肠镜检查和外科检查)CRC患者的5年生存率可提高至90%。由于侵入性、肠道准备和高成本等因素,传统肠道筛查手段应用受到很大限制,依从性仅有50%左右。虽然粪便免疫化学检测(FIT)是无创和经济的,但FIT在检测晚期腺瘤(AA)方面的准确性较低。
循环肿瘤DNA(ctDNA)是许多癌症的诊断、治疗评估、预后预测和复发监测的非侵入性生物标志物。由于血浆中仅存在有限数量的ctDNA,基于ctDNA甲基化的肿瘤检测也存在局限性,尤其是早期癌症患者。
近日,复旦大学附属肿瘤医院蔡国响、蔡三军、徐烨教授团队、南方医科大学南方医院梁莉教授团队联合鹍远生物团队在《柳叶刀》旗下子刊eClinical Medicine上发表了题为“Early detection and prognosis prediction for colorectal cancer by circulating tumour DNA methylation haplotypes: A multicentre cohort study”的研究文章。研究团队开发并验证了一种名为ColonES的血液检测方法,该方法基于NGS技术实现了ctDNA多基因甲基化单倍型检测,对CRC的早期检测和预后预测非常敏感。此外,研究发现术前ctDNA甲基化水平高的CRC患者预后比低水平的患者差,在无复发生存期(RFS)和总生存期(OS)方面均存在显著差异。
文章发表于eClinical Medicine
该研究是一项多中心(复旦大学附属肿瘤医院和南方医科大学南方医院)研究。研究人员分两批采集了1138名个体的血浆样本(图1),随机分为非盲法组和盲法测试组。非盲法组包括748份血浆样本,被随机分成训练组和验证组,每组374个样本。同时,一组独立的390份血浆样本(包括126名对照无症状健康个体、62名AA患者和202名CRC患者)用于盲法模型测试。另外,研究团队采集了428名I-III期CRC患者的预后信息进行预后分析。
图1.患者和样本特征。来源:eClinical Medicine
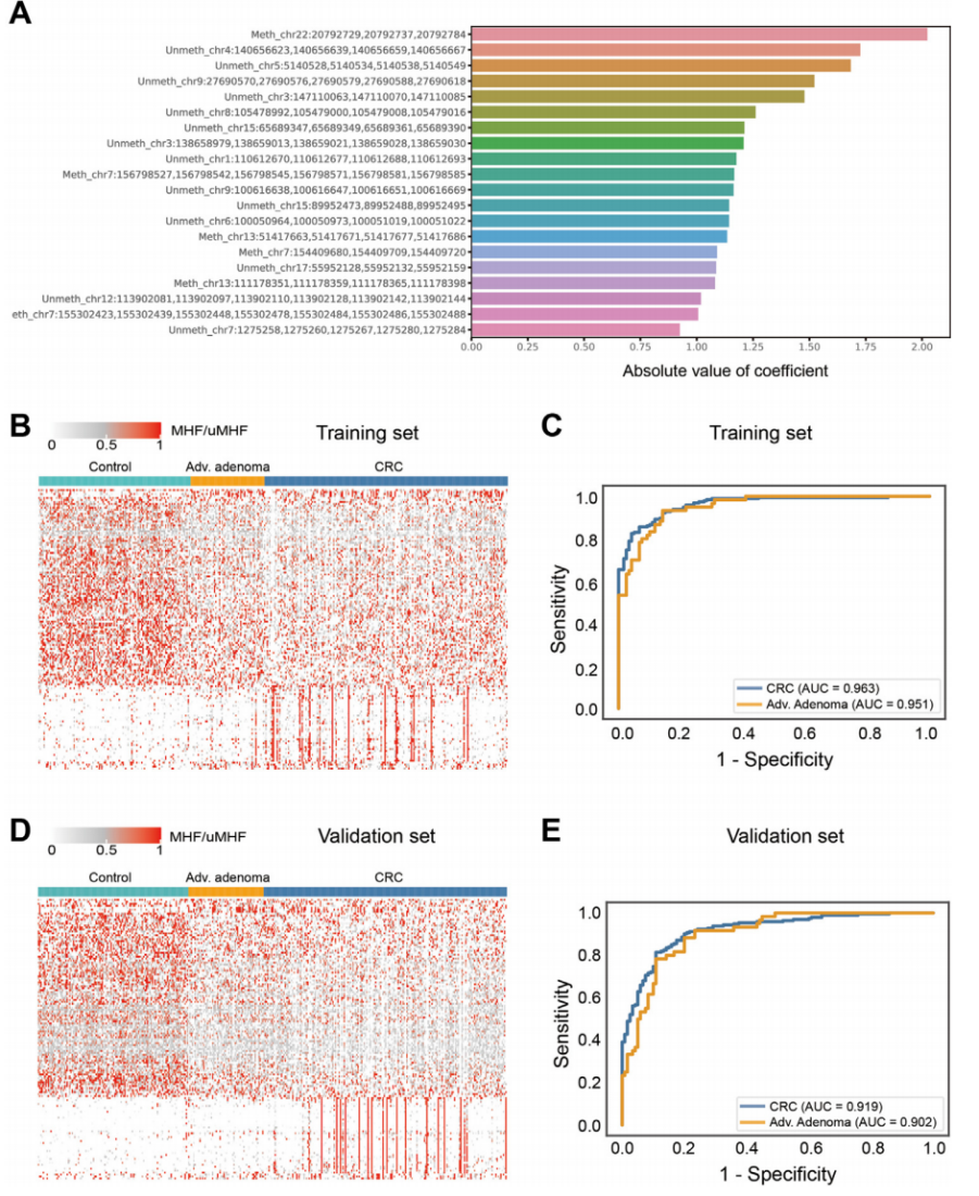
首先,研究人员对60例CRC、20例AA和28例正常结肠组织样本进行Panseer测序分析。通过比较CRC/AA组织与正常样本,鉴定了239个具有显著不同甲基化水平的单倍型标记,其中191个标记在使用训练集血浆样本进行标记筛选后保留下来。随后,研究人员将这191个甲基化单倍型标记用于建立血浆样本的分类模型,作为ColonES小组。
接下来,研究人员测试了374个独立验证集样本中开发的检测工具性能,验证集样本与训练集样本处理方式相同,评估区域的甲基化水平显示出与训练集相似的模式,AA样本的AUC为0.902,CRC样品为0.919(图2)。
图2.基于甲基化单倍型建立分类模型.。来源:eClinical Medicine
研究人员进一步使用设盲的390份血浆样本验证了ColonES检测性能。结果显示,ColonES检测AA的AUC为0.903,检测CRC的AUC为0.937。ColonES能够准确检测出79.0%的AA患者和86.6%的CRC患者,特异性为88.1%。
在收集的772份AA和CRC患者样本中,许多患者在血浆样本采集的同时使用其他非侵入性癌症检测方法进行了检测,其中有238份粪便样本使用FIT进行了检测,611份血液样本检测了癌胚抗原(CEA)。结果表明,ColonES优于其他检测方法,尤其是在AA检测(ColoneES 83.2% VS CEA 2.8%,ColoneES83%VS FIT 44.7%)和早期CRC(ColonES 85.3% VS CEA 12.9%;ColonES 89.3% VS FIT 72.1%)的灵敏度更高(图3)。
图3.ColoneES高精度检测早期肿瘤。来源:eClinical Medicine
研究人员探究了样本协变量是否影响ColonES检测性能,结果显示,ColonES对I期CRC中结肠ES的检出率达到85.1%,II期检出率79.3%,IV期检出率91.8%。CRC检测率也随着肿瘤尺寸增大从81.8%增加到96.2%,CRC检测的敏感性从50岁以下患者的76.5%增加到65岁以上患者的92.2%。此外,基于患者性别或肿瘤部位的检测灵敏度置信区间有没有任何显著差异(图4),表明无论样本特征如何,ColonES检测的肿瘤检出率都较高。
图4.协变量对ColoneES测定性能的影响。来源:eClinical Medicine
在I–III期CRC患者中,428名患者有完整的随访信息,5年无复发生存率(RFS)和总生存率(OS)分别为76.9%和72.6%。根据预后状况,将所有患者分为术后复发组(72例)和非复发组(356例),非复发组和复发组之间术前ctDNA甲基化水平存在显著差异。
研究人员进一步将术后复发患者分为早期复发组(12个月内)和晚期复发组(在12个月后),有趣的是,两组之间ctDNA甲基化水平也存在显著差异。根据手术后的OS状态,也观察到了类似的趋势。最后,研究人员根据中位LR评分将术前ColonES检测阳性的I-III期CRC患者分为LR评分高/低组,发现LR评分低组的患者5年RFS和OS率显著高于LR评分高组的患者(图5)。
此外,单变量和多变量分析表明,术前ctDNA甲基化水平是I–III期CRC患者RFS和OS的独立危险因素。亚组分析发现,LR评分高组的III期CRC患者的5年RFS和OS率显著低于LR评分低组的患者。
图5.ColonES预测I-III期CRC患者的预后情况。来源:eClinical Medicine
综上所述,研究人员将几个关键创新纳入ColonES测定,以使血浆中的无细胞DNA甲基化得到最大程度的利用。ColonES可同时检测595个基因组区域的甲基化状态,其次,ColonES方法分析了甲基化单倍型,第三,ColonES分类模型利用了同时基于数百个靶标的集合分数。总之,这几个关键创新使ColonES能够较准确地对CRC进行早期诊断和预后预测,优于现有的CRC筛查方法,为基于血液的无创CRC筛查试验铺平了道路,有望成为一种高性价比的CRC精准筛检新工具。
参考文献:
Mo S, Dai W, Wang H, et al. Early detection and prognosis prediction for colorectal cancer by circulating tumour DNA methylation haplotypes: A multicentre cohort study. EClinicalMedicine. 2022;55:101717. Published 2022 Nov 3. doi:10.1016/j.eclinm.2022.101717

咨询
我们尊重知识产权,如您认为本平台所载文章、图片、视频等内容侵犯您的合法权益,请您及时联系我们,我们将依据相关法律法规、平台规则予以处理。
关键字
- 210
- 点赞
- 复制链接
- 举报
