Nature 子刊 | 汕头大学医学院等团队基于单细胞转录组测序,揭示食管鳞状细胞癌肿瘤微环境异质性
肿瘤微环境(Tumor Microenvironment,TME)是一个包含多种细胞类型的复杂“生态系统”,对肿瘤生物学特性的塑造至关重要。TME包括各种免疫细胞和非免疫基质细胞,在肿瘤生长中起关键作用。食道癌(EC)是比较常见的一类消化系统恶性肿瘤,我国是世界上食管癌高发地区之一。食管鳞状细胞癌(ESCC)是主要食道癌组织学亚型,具有高度侵袭性,且预后不良,5年生存率低于20%。破译ESCC复杂的肿瘤微环境(TME)是建立早期诊断和精确治疗的基础。
单细胞转录组测序(scRNA-Seq)可在单细胞水平分析基因表达网络,能够高分辨率地表征不同系统中的细胞异质性、发育和分化状态,该方法已被应用于分析多种癌症类型的肿瘤微环境。
近日,汕头大学医学院李恩民教授团队、许丽艳教授团队联合美国Cedars-Sinai医学中心De-Chen Lin团队、美国威斯康辛大学团队,利用scRNA-Seq分析了11例ESCC患者的肿瘤和邻近非正常组织样本的微环境,在单细胞水平上揭示了淋巴和髓系细胞谱系的细胞异质性,对ESCC 肿瘤的免疫抑制生态系统进行了系统刻画,并确定了具有显著预后价值和潜在生物学意义的CST1+肌成纤维细胞的肿瘤特异性亚群。以上结果为食管癌生物学研究提供了新的思路,并为进一步开展食管癌干预、治疗提供了重要的理论依据。该研究成果已发表在Nature Communications期刊上,文章题为“Integrated single-cell transcriptome analysis reveals heterogeneity of esophageal squamous cell carcinoma microenvironment”。
主要研究内容
研究人员首先对来自11名ESCC患者的血液、邻近正常组织和匹配肿瘤样本共62161个细胞,进行10×Genomics单细胞转录组测序,通过聚类分析从中鉴定出包括上皮细胞、免疫细胞(髓系细胞、肥大细胞、T细胞和B细胞)、成纤维细胞、平滑肌细胞和内皮细胞等主要细胞类群。这些细胞亚群均具有特异性的基因表达特征,且在不同组织中呈现出不同的细胞类型富集特征。与邻近正常组织相比,ESCC样本中有更多的上皮细胞。
图1. ESCC的单细胞转录组学图谱。来源:Nature Communications
在肿瘤样本和邻近正常组织中,研究人员共检测到12126个成纤维细胞,通过综合分析确定了7个亚群,其中F_3亚群在肿瘤中明显富集,其他亚群在肿瘤和邻近正常组织样本中均有相当的丰度。成纤维细胞最重要的功能之一是通过分泌分子重塑ECM来塑造组织结构,研究人员通过探究每个成纤维细胞亚群的特异表达基因,发现不同的成纤维细胞亚群表达不同的细胞外基质(ECM)蛋白。
为了进一步了解成纤维细胞不同亚群的功能,研究人员对每个亚群的差异表达基因进行了功能富集分析。结果显示,F_3亚群可代表活化的肌成纤维细胞。在其他几种类型的肿瘤中,肌成纤维细胞已被证明可以通过各种途径促进癌症的发展和进展。
图2. ESCC中的成纤维细胞异质性。来源:Nature Communications
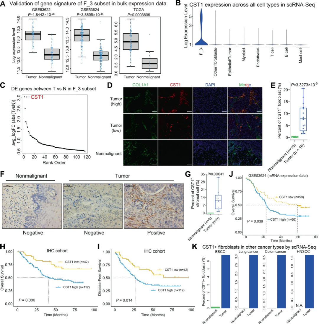
研究团队在F_3亚群中对肿瘤和邻近正常样本进行了差异表达基因分析,确定CST1为最主要的肿瘤特异性基因。研究还发现,CST1+肌成纤维细胞的较高丰度与较短的总生存期和无病生存期密切相关。多因素Cox回归分析显示,CST1+肌成纤维细胞可作为ESCC患者的独立预后标志物。此外,CST1在肺癌、结肠癌和头颈部肿瘤的成纤维细胞亚群中表达,且CST1+成纤维细胞仅在这些癌症类型的肿瘤样本中被检测到,再次证实了CST1+肌纤维母细胞具有高度的肿瘤特异性。以上结果强调了CST1+肌成纤维细胞在ESCC中的预后价值,并表明了其潜在的生物学意义。
图3. CST1+肌成纤维细胞具有肿瘤特异性,可预测ESCC的生存结果。来源:Nature Communications
此外,研究团队发现并验证了抗原呈递成纤维细胞的一个亚群—ap-Fibro,与其他成纤维细胞相比,它只表达MHC II类基因。与CST1+肌成纤维细胞不同,ap-Fibro在ESCC的正常样本和肿瘤样本中都可以观察到。在小鼠模型中,ap-Fibro成纤维细胞亚群被证明可主动出向CD4+ T细胞呈递抗原,在ESCC中也观察到类似的结果。除了鉴定成纤维细胞亚群外,研究人员还观察到不同成纤维细胞间的代谢异质性。例如,肌成纤维细胞表现出高度的氧化磷酸化、糖酵解和胆固醇稳态途径,这与它们的高度增殖特征一致。
结 语
利用高通量scRNA-seq揭示肿瘤异质性,破译癌症发展过程中癌细胞与其微环境组分之间的相互作用,是进一步了解癌症和制定有效的早期诊断和治疗策略的基础。该研究基于单细胞转录组数据探究了ESCC肿瘤微环境的异质性,鉴定了有预后价值和潜在生物学意义的特定细胞类群,为进一步了解ESCC生物学提供了丰富的ESCC微环境基质细胞类型资源。
参考资料:
1. Dinh, H.Q., Pan, F., Wang, G. et al. Integrated single-cell transcriptome analysis reveals heterogeneity of esophageal squamous cell carcinoma microenvironment. Nat Commun 12, 7335 (2021). https://doi.org/10.1038/s41467-021-27599-5

咨询
我们尊重知识产权,如您认为本平台所载文章、图片、视频等内容侵犯您的合法权益,请您及时联系我们,我们将依据相关法律法规、平台规则予以处理。
关键字
- 109
- 点赞
- 复制链接
- 举报
