仅数μL血液或可同时识别12种常见癌症!基于Olink技术的泛癌血液蛋白质组分析初步结果发布
导读
癌症精准医学旨在利用基因组学、蛋白质组学和代谢组学等分子工具,实现高分辨率的个性化诊断,并对癌症患者进行个性化治疗和监测。其中,对癌症患者的血液蛋白质组进行全面表征有助于更好地了解疾病的病因,能够更早地对患者进行诊断、风险分层,更好地监测治疗效果。
目前,适合肿瘤早筛的生物标志物被广泛研究并逐步应用于临床。但大多数人群筛查项目的假阳性率相对较高,这对患者造成了不必要的心理负担。此外,目前针对不同类型癌症筛查的项目仍然缺乏,因此急需一种单一简便的筛查方案,可以在早期发现不同类型的癌症。
近日,瑞典皇家理工学院等单位的研究人员在Research Square预印本发表了题为“Next generation pan-cancer blood proteome profiling using proximity extension assay”文章,详细描述了一种用于泛癌分析的新策略:通过比较不同类型癌症患者的血浆蛋白组图谱,找到每种类型癌症的特异性标记,并用以区分不同癌症类型。
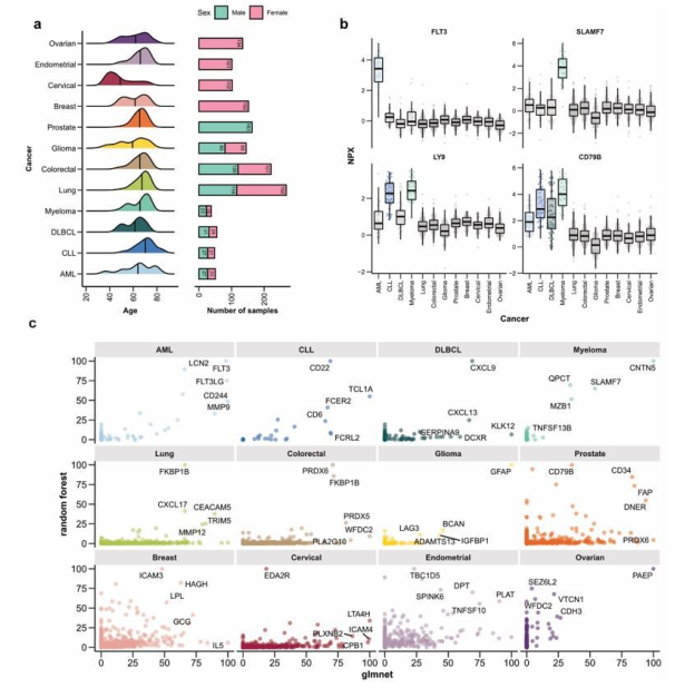
研究团队分析了来自标准化生物样本库的1,400多名癌症患者样本以及丰富的临床数据,包括结直肠癌、肺癌等最常见的12种癌症类型。初步研究结果表明,该方法仅使用数μL血液就能对数千种蛋白质进行定量分析,用于区分癌症患者与健康个体,以在疾病早期阶段进行诊断。
文章发表在Research Square
主要研究内容
研究团队使用Olink Explore 1536邻位延伸分析技术(PEA)对1,477名癌症患者和74名健康个体的血浆蛋白质组进行了表征,使用<3μL血浆对1,463种蛋白质进行定量。为识别每种癌症的血浆蛋白组特征,研究团队设计了一个基于人工智能预测模型和差异蛋白表达分析的工作流程。首先,将所有被分析的蛋白质结果用作疾病结局的预测因子,以确定反映每个癌症样本疾病状态的蛋白质;接下来,通过差异表达分析选择在一种癌症类型中与其他癌症类型相比上调的蛋白质子集。
结合上述两个结果,研究团队为每种癌症类型选择了一组相关的上调蛋白,并研究了基于所选蛋白质的多分类模型能否精确区分患者的癌症类型。通过建立癌症预测模型,对健康队列中的每种癌症进行分类,进一步验证了所选生物标志物的潜力,并最终证实这种分类可以准确识别早期癌症患者。
图1. 整体研究策略。来源:Research Square
癌症特异性蛋白的鉴定
基于1,477名患者1,463个蛋白质靶点的血浆蛋白图谱,研究团队生成了代表12种癌症类型个人血浆蛋白水平的200多万个数据点,主要目的是确定每一种癌症的蛋白质特征,以帮助进行泛癌症识别。初步分析结果显示,在特定的癌症类型中存在几个上调和下调的蛋白质,其中一些潜在的生物标志物是癌症特异性的,如急性髓系白血病中的Fms相关受体酪氨酸激酶3(FLT3)和骨髓瘤中的SLAM家族成员7(SLAMF7),另一些则在两种或两种以上的癌症中被发现升高。有趣的是,在所有四种与免疫细胞相关的癌症中,B淋巴细胞抗原受体CD79b分子(CD79b)的血浆水平升高。
图2. 癌症特异性蛋白的鉴定。来源:Research Square
模型构建及性能评估
在上述检测结果的基础上,为鉴定出一组与所研究癌症相关的蛋白质,研究团队分别使用所有定量的蛋白质(n = 1,463)和70%的癌症患者作为训练集,为每种癌症类型(n = 12)构建了基于人工智能的疾病预测模型。最终,研究团队建立了一个基于83个上调蛋白集的预测模型来评估泛癌样本分类的准确性,发现每种癌症都具有不同的血浆蛋白组图谱。
与仅使用每种癌症最显著的蛋白质标记物(n = 12)相比,使用蛋白质组(n = 83)的预测性能有了巨大的提升。这也证明了使用血浆蛋白质组的额外优势,例如乳腺癌患者的单个标记物没有选择性,但使用多种蛋白质的预测模型产生了更准确的分类。
图3. 区分健康与疾病患者的性能评估。来源:Research Square
接下来,为评估血浆蛋白质组区分早期癌症患者与健康个体的能力,研究团队将重点放在早期结直肠癌和肺癌患者身上,在这些患者中,疾病晚期的样本量相对较大。结果显示,血浆蛋白质组区分I期肺癌患者和健康个体的AUC为0.79;区分I期结直肠癌患者和健康对照的AUC为0.78。上述结果表明,这些蛋白质标志物在识别早期结直肠癌和肺癌患者方面的潜力,但仍需在独立队列中进行更深入的分析、验证。使用上述血浆蛋白质组能够以高敏感性和特异性对大多数癌症类型的血浆样本进行分层,还能够检测出早期疾病患者。
图4. 早期疾病患者检测性能的评估。来源:Research Square
结语
综上所述,研究团队描述了一种基于下一代血浆分析的新策略,即仅使用数μL血液即可同时识别12种常见癌症,使研究人员能够探索大多数主要癌症类型中单个蛋白质的概况。该检测方法为使用一组蛋白质在单一检测中识别大多数常见癌症的低成本泛癌症人群诊断开辟了可能性。这种策略可以更早地发现癌症,从而帮助临床医生在更早的阶段开始治疗癌症患者。
该研究涉及到的数据资源被整合在人类疾病血液图谱(Human Disease Blood Atlas)中。该图谱是人类蛋白质图谱(The Human Protein Atlas, HPA)项目的一部分。HPA于2003年启动,由瑞典几家研究机构运营,旨在绘制细胞、组织和器官中的所有人类蛋白质图谱。目前,HPA包含来自40多种人体组织类型的蛋白质表达数据,涵盖超过15,000种基因产物,约占预测的人类蛋白质组的80%。
文章通讯作者、HPA计划负责人Mathias Uhlen教授表示:“这个名为‘人类疾病血液图谱’的项目旨在研究100多种不同疾病,每年对大约1万人进行分析。该项目转向基于血液的疾病概况,部分原因是近年来用于检测血液中大量蛋白质的高灵敏度、高通量技术的发展。在分析血液中的蛋白质方面,有一些惊人的新技术。这项新技术可以用于很多研究,我认为这是血液分析的一个范式转变。”
参考资料:
1. Mathias Uhlen, María Bueno Álvez, Fredrik Edfors et al. Next generation pan-cancer blood proteome profiling using proximity extension assay, 01 November 2022, PREPRINT (Version 1) available at Research Square [https://doi.org/10.21203/rs.3.rs-2025767/v1].
2. https://www.genomeweb.com/proteomics-protein-research/human-protein-atlas-using-olink-tech-move-plasma-proteomic-profiling#.Y472gsjwqvM.

咨询
我们尊重知识产权,如您认为本平台所载文章、图片、视频等内容侵犯您的合法权益,请您及时联系我们,我们将依据相关法律法规、平台规则予以处理。
关键字
- 182
- 点赞1
- 复制链接
- 举报
