Nat Commun | 儿童癌症血液全基因组测序的多模态分析,实现癌症特异性cfDNA灵敏检测
基于癌症患者血液cfDNA的液体活检技术使早期癌症诊断、治疗反应评估和微创疾病监测成为可能。通过分析癌症患者的cfDNA可以检测到肿瘤相关的遗传和表观遗传改变,对于加速肿瘤精准医学和开发个性化疗法方面潜力无穷。
目前的研究中,儿童癌症cfDNA分析主要侧重于肿瘤特异性遗传畸变,包括染色体易位(融合基因)和拷贝数畸变 (CNA)。常使用的检测方法包括液滴数字 PCR (ddPCR)、靶向下一代测序(NGS)、外显子测序和低覆盖全基因组测序。这些方法依赖于易于检测到的基因畸变,需要先验的染色体断点知识 (ddPCR),只需关注一个或几个基因改变(ddPCR,靶向 NGS),并且灵敏度低。因此,我们亟需开发儿童癌症液体活检分析的新方法。
近日,奥地利科学院Christoph Bock研究团队联合奥地利维也纳圣安娜儿童癌症研究所Eleni M Tomazou研究团队,开发了一种针对cfDNA全基因组测序的遗传/表观遗传综合分析方法,并在Nature Communications上发表了题为“Multimodal analysis of cell-free DNA whole-genome sequencing for pediatric cancers with low mutational burden”的研究文章。为了对遗传畸变少的小儿肿瘤进行深度测序分析,研究团队引入了一种综合的遗传/表观遗传分析方法,并证明了其在95名尤文肉瘤患者和31名其他小儿肉瘤患者的全基因组测序谱上的效用,实现了癌症特异性cfDNA的灵敏检测,并结合临床的机器学习分类系统突出了 cfDNA作为尤文肉瘤预后生物标志物的潜在价值。
文章发表在Nature Communications
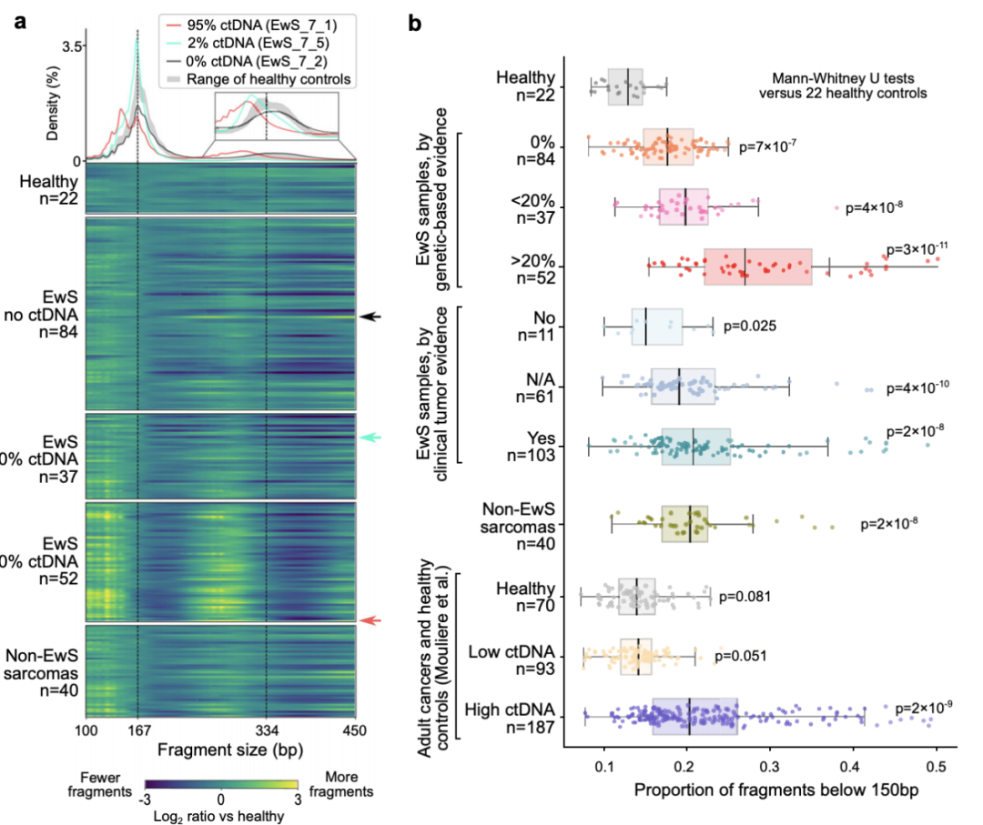
图1. 癌症患者队列cfDNA片段化和基于片段的分析。来源:Nature Communications
研究团队根据95名尤文肉瘤患者、31名其他小儿肉瘤患者和22名健康个体的全基因组测序数据,并基于针对尤文肉瘤特异性融合癌基因的ddPCR实验对cfDNA样本进行遗传分析。
通过分析全局DNA片段化模式,作为检测cfDNA样本中肿瘤来源DNA的一种方式(图 2a)。结果显示,肿瘤来源的cfDNA片段化更高,突出了基于片段化模式分析cfDNA在小儿肿瘤中的潜在价值。
图2. 全局片段大小分析检测高度片段化的尤文肉瘤 DNA。来源:Nature Communications
研究团队进一步评估了cfDNA如何描绘相应的原发肿瘤CNA谱。通过对来自43个匹配尤文肉瘤样本中提取的DNA进行低覆盖率的全基因组测序,发现cfDNA的CNA谱与匹配的原发性肿瘤的CNA谱之间的高度一致性。(图 3b)
此外,研究团队探索了基于CNA的精准cfDNA分析在体细胞进化和疾病进展的微创监测中的效用。他们研究了13名患者,并将患者分成三组:随时间推移具有稳定CNA特征的患者;随着时间推移完全失去或获得CNA的患者以及随时间推移同时失去和获得CNA的患者(图 3c)。这种分组说明了尤文肉瘤如何在诊断、治疗和复发过程中遵循不同的进化动态。
图3. 液体活检中的CNA分布反映了肿瘤畸变并指示了肿瘤演变。来源:Nature Communications
为了研究肿瘤来源的cfDNA的片段化模式如何受到尤文肉瘤特征染色质结构的影响,研究团队分析了cfDNA片段沿基因组以位置依赖性方式的大小分布。(图 4a)结果显示,肿瘤来源的cfDNA 样本在整个染色体臂上显示出不同的片段化模式,并且这些差异在排除含有CNA的染色体臂后仍然存在。此外,cfDNA区域片段化模式在尤文肉瘤和其他小儿肉瘤之间相似(图4c)。以上结果表明,cfDNA片段化模式不能解释为CNA的作用,反映了这些染色体的不同生物学特性。
图4. 区域片段大小分析检测cfDNA样本中的尤文肉瘤特异性表观遗传特征。来源:Nature Communications
研究团队深入探索了不依赖于任何遗传改变以监测肿瘤来源DNA的可行性。为此,他们开发了在肿瘤表观遗传学特异性的背景下cfDNA片段化分析专用方法和软件,名为 LIQUORICE(用于液体活检兴趣区域覆盖率估计)。该工具将全基因组cfDNA片段谱与一组预定义的、在癌症中经常改变的基因组区域重叠,并计算偏差,可在整个兴趣区域中修正片段覆盖的一致性。
研究人员将LIQUORICE用于鉴定尤文肉瘤来源的cfDNA,发现尤文肉瘤调控区域cfDNA片段覆盖率显著降低,这是原发性尤文肉瘤中特征性染色质结构的结果。LIQUORICE对肿瘤来源cfDNA的鉴定得到了遗传证据的支持,可以广泛用于检测和量化肿瘤来源的cfDNA,不受任何遗传畸变的影响。
图5. 尤文肉瘤特定基因组区域的片段分析量化肿瘤患者中肿瘤来源的cfDNA。来源:Nature Communications
此外,为评估与基于遗传改变的传统液体活检分析相比,基于片段化的方法是否可以改善尤文肉瘤患者的识别和分层,研究人员设计了四个机器学习分类器(支持向量机、神经网络、随机森林和具有弹性网络正则化的广义线性模型),并在100次自举迭代中使用交叉验证来评估了性能。同时还构建了一个元学习器,对前四个分类器的预测进行加权和组合。
利用机器学习分类器区分来自尤文肉瘤患者和自健康个体的cfDNA,以及区分尤文肉瘤与其他肉瘤患者的cfDNA时,该分类器都展现了出色的预测性能,在不同测序深度下实现了极高的AUC值(图 6a)。
与已建立的肿瘤来源cfDNA的传统遗传方法(如使用ichorCNA进行CNA量化和使用全基因组测序或ddPCR进行融合基因检测)相比,元学习器在100%特异性时实现了更高的灵敏度。
图6. 基于片段的cfDNA分析可实现准确的肿瘤检测和分类。来源:Nature Communications
综上,研究团队对尤文肉瘤中的cfDNA进行了全面的遗传和表观遗传分析,以扩大液体活检在小儿肿瘤学中的应用范围和适用性。研究人员开发了一种综合的遗传/表观遗传分析方法,实现了外周血循环肿瘤DNA的灵敏检测和分类,并且不受任何遗传改变的影响。此外,研究团队对cfDNA片段分析的不同指标进行基准测试,并引入LIQUORICE算法,可用于基于癌症特异性染色质特征的循环肿瘤DNA检测。通过将几个基于片段化的指标整合到一个机器学习分类器中进行液体活检分析,可出色的区分尤文肉瘤、健康个体以及其他肉瘤。该研究对循环肿瘤DNA进行了全面分析,有助于液体活检在小儿癌症研究中的应用。
参考文献:
Peneder P, Stütz AM, Surdez D, Krumbholz M, et al. Multimodal analysis of cell-free DNA whole-genome sequencing for pediatric cancers with low mutational burden. Nat Commun. 2021 May 28;12(1):3230. doi: 10.1038/s41467-021-23445-w. PMID: 34050156.

咨询
我们尊重知识产权,如您认为本平台所载文章、图片、视频等内容侵犯您的合法权益,请您及时联系我们,我们将依据相关法律法规、平台规则予以处理。
关键字
- 219
- 点赞
- 复制链接
- 举报
