Nature Genetics | 为什么不吸烟也会得肺癌?NIH团队揭示不吸烟肺癌患者基因突变演化史
肺癌是最常见的癌症之一,每年约有200万人被确诊。在大多数民众认识中,香烟是导致肺癌的一大元凶,因为长期吸烟导致了很多人罹患肺癌。但事实上有很大一部分人并不吸烟,却也不幸患上肺癌。这样的患者在所有肺癌患者中占比10%~25%。目前针对肺癌的研究,大部分的成果是来源于吸烟患者,对不吸烟肺癌患者的基因变化了解仍不足。
近期,来自美国国立卫生研究院(NIH)下属国家癌症研究所(NCI)癌症流行病学和遗传学部门的流行病学家Maria Teresa Landi博士领导的研究团队在Nature Genetics期刊上发表题为“Genomic and evolutionary classification of lung cancer in never smokers”的研究文章。研究团队对无吸烟史肺癌患者进行全基因组测序,绘制了不吸烟肺癌患者基因突变演化史。分析结果发现, 大部分肿瘤都是由机体自然过程所引起的突变而引发。同时,该研究还关注了不吸烟群体与肺癌之间的健康问题,为肺癌早期诊疗提供了科学依据。
研究团队从232名未接受过治疗从不吸烟的肺癌患者(LCINS)中获得研究样本。其中,除了27.6%的患者是二手烟接触外,其他的患者所遭受的致癌因素未知。这些患者都被诊断患有非小细胞肺癌(NSCLC),其中肺腺癌患者189例,良性肿瘤患者36例,其他亚型患者7例。
通过高覆盖率的全基因组测序,研究团队绘制出了LCINS的基因组图谱(图1)。结果显示,EGFR是最常见的突变(28.4%),其次是KRAS(7.3%)、ALK (6.0%)、MET(4.3%)、ERBB2(3.9%)、ROS1(2.6%)和RET(1.3%),这7个基因突变互相呈现强烈的互斥分布。
图1. LCINS的基因组学特征。来源:Nature
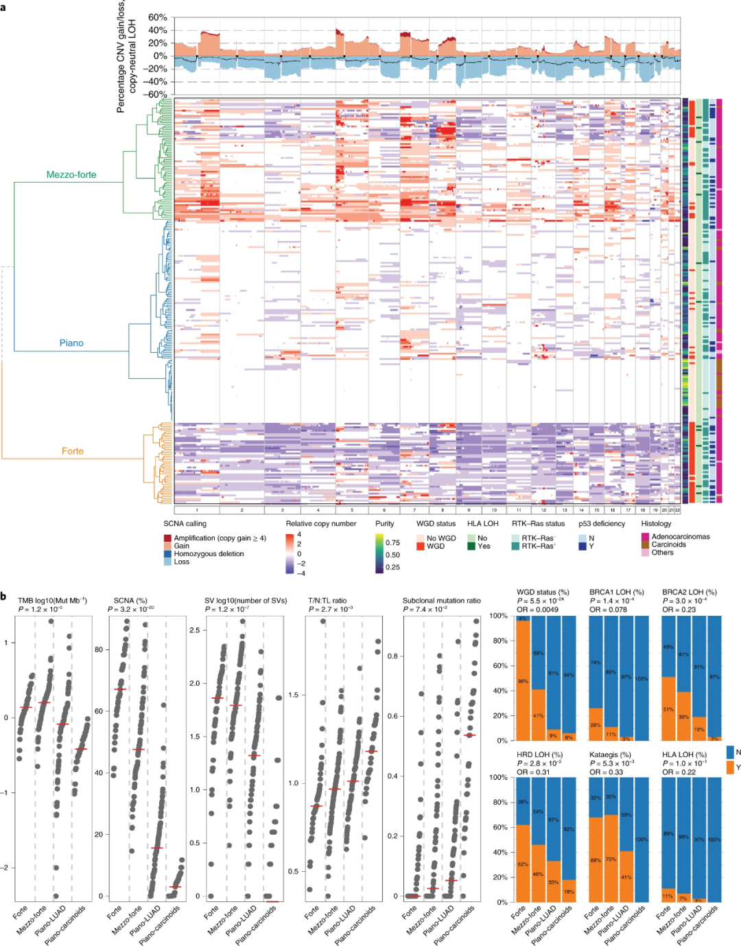
通过无监督聚类分析,研究人员还揭示了三种LCINS的新分子亚型,并借助音乐术语按染色体水平的变化程度进行命名(图2a):
-
“piano”(温和)亚型占49.6%,33个良性肿瘤患者和78个肺腺癌患者被分为其中,在染色体水平没有拷贝数变化。
-
“mezzo-forte”(中强)亚型占30.2%,有特定的染色体水平拷贝数扩增。
-
“forte”(强)亚型占20.2%,表现出全基因组加倍(WGD)。
以上三种肺癌亚型之间,从癌症基因突变负担(TMB)到全基因组加倍(WGD)都表现出明显的区别(图2b和2c)。在基因水平也有明显的差异,例如著名的TP53基因,在forte亚型中突变率为31.9%,mezzo-forte亚型中突变率为18.6%,piano亚型中突变率为7%。
图2.基于基因组水平的LCINS三种分类。来源:Nature
该三种不同肺癌亚型的分子水平研究结果显示存在较多的基因差异,正如作者Maria Teresa Landi博士所说:“它们有着不同的分子特征和进化过程。在未来,我们可能会基于这些亚型制定不同的治疗方案”。
更重要的是,该研究总结了用于指导诊断LCINS的基因发展史(图3)。例如,发展缓慢的piano亚型可以为临床医生提供一个窗口期,在该亚型肺癌发展的十年前,就可以观察到某些基因突变,以便及早发现这些肿瘤。相反,mezzo-forte和forte亚型发展迅速,但只有少数主要的驱动基因的突变,表明这些肿瘤可以通过单个活检来识别,并可以通过靶向治疗针对性的对驱动型基因突变进行治疗。
图3.LCINS的基因突变演化史。来源:Nature
虽然不吸烟,肺癌也会找上门来,但这并不影响禁烟。烟叶中含有致癌物质,这些物质在肺部流窜时会损害我们的基因,增加基因突变的概率。研究发现,吸烟者的癌症突变负荷(TMB)比不吸烟患者的癌症突变负荷高7倍以上(图4)。
图4. LCINS和来自TCGA的33种癌症类型的TMB。来源:Nature
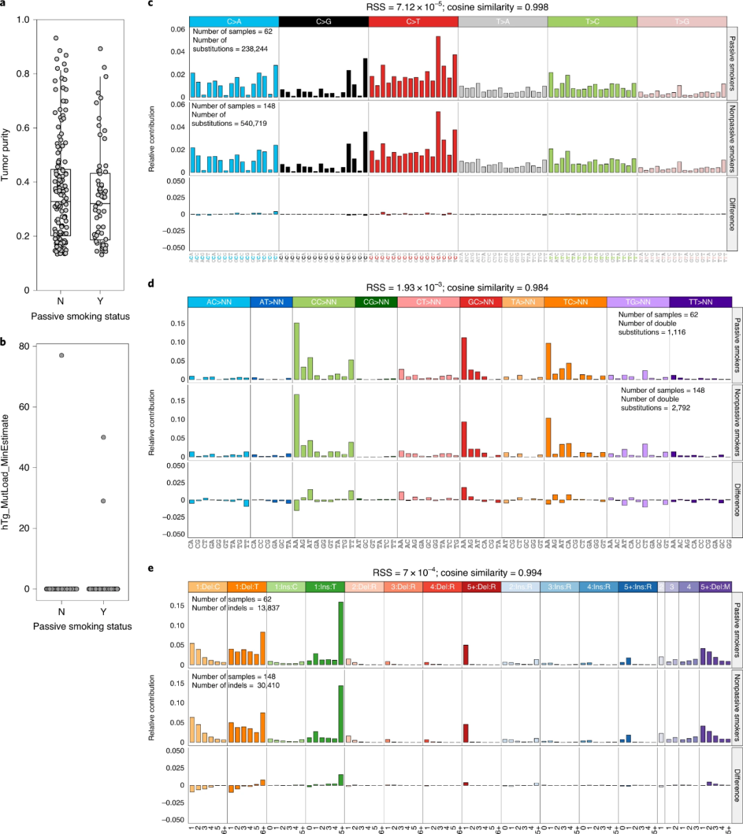
值得注意的是,研究人员并没有发现吸烟和吸二手烟的肺癌患者之间突变基因的差别(图5)。这意味着,不管主动还是被动吸烟,尼古丁对基因突变的影响都是值得关注的。更加糟糕的是,吸二手烟的肿瘤患者,其端粒的长度更短。
图5.被动吸烟者和非被动吸烟者的基因组突变谱差异。来源:Nature
研究团队利用232份LCINS样本的全基因组测序结果,揭示了基于SCNA的3种亚型“piano、mezzo-forte和forte”,为LCINS的研究增加了新的认识。其中,Forte亚型和被动吸烟者肿瘤的端粒比匹配的正常样本短,piano亚型的端粒较长,细胞分裂较少,肿瘤组织生长缓慢。
研究发现,Piano亚型的始祖细胞约在诊断前十年出现,为早期检测提供了最佳时间窗口。相比之下,forte和mezzo-forte亚型中的驱动基因突变通常是克隆性的,发病较晚。目前,针对forte和mezzo-forte中最经常发生的基因组改变的治疗已经在临床试验中进行研究,即针对TP53或MDM2-TP53相互作用,以及针对EGFR或ERBB2中的突变等进行分析。
癌症的发病几率会随着年龄增大而增加,是体细胞内多个基因突变积累的结果。衰老的细胞对DNA的修复能力减弱,使个体面临着更高的癌症风险。虽然部分患者不吸烟也会罹患癌症,但吸烟会导致人体DNA损伤,增加致癌基因的突变积累,增加吸烟者患癌症的风险。因此远离烟草将有助于降低患癌风险。
参考文献:
Zhang, T., Joubert, P., Ansari-Pour, N., Zhao, W., Hoang, P. H., Lokanga, R., ... & Landi, M. T. (2021). Genomic and evolutionary classification of lung cancer in never smokers. Nature Genetics, 53(9), 1348-1359.

咨询
我们尊重知识产权,如您认为本平台所载文章、图片、视频等内容侵犯您的合法权益,请您及时联系我们,我们将依据相关法律法规、平台规则予以处理。
关键字
- 210
- 点赞
- 复制链接
- 举报
