Plos Biology | 王继征\文路\宋雷团队发表人类心脏多组学图谱,揭示心脏多组学腔室特异性及物种特异性
心脏是哺乳动物胚胎发育过程中形成的第一个器官,为生命体的律动输送源源不断的动力。心脏由左心房(LA)、右心房(RA)、左心室(LV)和右心室(RV)四个腔室组成,且这四个腔室在结构、生物化学和电化学方面都表现出不同的特性。随着高通量测序技术的快速发展,揭示哺乳动物心脏分子特征的基因组研究应运而生,但这些研究大都集中在单组学上,对哺乳动物心脏进行DNA甲基化及其他表观遗传学方面的综合多组学分析目前尚未报道。
此前的研究主要集中于出生前胚胎心脏的发育过程或成人心脏的区域差异。由于在生理和病理上与人类相似,老鼠常被用来进行人类生物学和疾病研究,但人类和老鼠心脏之间的特定腔室特征和物种差异还未得到全面的表征。
近日,中国医学科学院国家心血管疾病中心阜外医院王继征研究员、宋雷主任医师联合北京大学生物医学前沿创新中心文路副研究员团队在Plos Biology发表了题为“Integrated transcriptomics and epigenomics reveal chamber-specific and species-specific characteristics of human and mouse hearts”的文章。该研究使用核小体占有率和甲基化测序(NOMe-seq)对人类和小鼠心脏的4个腔室进行了多组学分析,揭示了人类和小鼠在心脏基因表达、DNA甲基化和染色质可及性上的腔室特异性以及物种特异性,为识别新的生物标志物和药物靶点提供了重要参考。
文章发表于Plos Biology期刊
研究团队收集了11例健康成人心脏、3例人类胚胎的心脏、3组10周龄雄性C57BL/6小鼠的心脏样本,对每个样本的四个腔室进行NOMe-seq、RNA -seq,整合分析了人和小鼠心脏4个腔室的转录组、DNA甲基化及染色质可及性总水平(图1)。结果显示,成人心脏、胎儿心脏和成年小鼠心脏的总DNA甲基化水平具有可比性,人类的平均甲基化水平为74%,小鼠的平均甲基化水平为69%,与此前报告一致。人和小鼠心脏不同腔室的总染色质可及性水平也基本相似。此外,胎儿和成人心脏的DNA甲基化水平和染色质可及性水平相似。
图1.人类和小鼠心脏DNA甲基化和染色质可及性的整体特征。来源:Plos Biology
随后,研究人员分析了成人心脏四个腔室的转录组,确定了一系列在心房和心室中高表达的差异表达基因(DEGs);鉴定出124个和63个在心房和心室分别显著高表达的长非编码RNA (lncRNA)。与随机对相比,这些lncRNA和蛋白质编码基因之间存在显著的相关性。研究团队将整个基因组分成1kb的条带,评估了1600多万个WCG位点的甲基化水平,确定了一系列分别在心房和心室中高度甲基化的差异甲基化区域(DMRs),发现基于启动子和CpG岛(CGI)区域的DNA甲基化水平可区分心房和心室,并鉴别出多个在心房与心室间基因体DNA甲基化呈现显著差异的关键基因。此外,研究人员在人类心脏中识别了766,486个远端核小体缺失区域(NDR)和33,546个近端NDR。根据远端或近端NDR的染色质可及性水平,研究发现人类心脏四个腔室的染色质可及性无显著差异(图2)。
图 2. 成人心脏转录组和内源性DNA甲基化图谱的区域差异。来源:Plos Biology
研究团队比较了胎儿和成人的心脏,利用蛋白质编码基因和已知lncRNAs的转录组数据进行PCA分析,最终在人类心脏中共鉴定出176个新的lncRNA,可以区分胎儿和成人心脏的心房和心室,表明它们可能在心脏发育中起作用。同时,研究人员分析了主要心血管疾病(包括房颤、肥厚性心肌病HCM和冠心病CHD)相关基因的基因表达谱,发现心血管疾病相关基因在人类胚胎和成年人心脏中呈现不同的时空表达模式,人类心脏的生理和病理受到精确的时空表达和调控。在转录组及DNA甲基化组水平上,成人心脏和胎儿心脏呈现出明显的腔室特异性和发育阶段特异性。此外,使用染色质可及性近端或远端NDR的PCA也可明显区分胎儿心脏和成人心脏(图3)。
图3. 胎儿和成人心脏转录组、内源性DNA甲基化和染色质可及性的明显特征。来源:Plos Biology
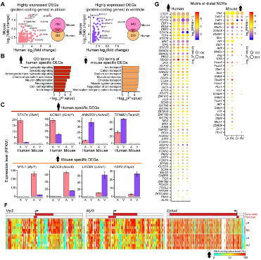
通过跨物种分析,研究团队系统对比了人类和小鼠心脏在各种组学层面的异同点(图4)。结果显示,人类和小鼠的心脏在心房中共享230个高表达DEGs,在心室中共享98个高表达DEGs。通过特定物种的DEGs分析,共鉴定了199个人类特异性DEGs,以及150个小鼠特异性DEGs。此外,小鼠心脏的甲基化组与人类心脏相似,存在明显的腔室特异性。与心室相比,Myl2和Myl3的基因体在小鼠和人类心房中均发生了高甲基化。TF结合基序的富集分析显示,人类和小鼠心脏共享一些关键的转录因子(如GATAs、STATs和PBX1/2/3),这些TF在人和小鼠的心脏中形成了保守的调控网络。研究人员还确定了人类和小鼠心脏独有的特异性激活录因子。
图4. 成人心脏和小鼠心脏转录组和调控元件的比较。来源:Plos Biology
研究团队还探讨了人类和小鼠心脏甲基化、染色质可及性与基因表达之间的关系,观察了转录起始位点(TSS)周围染色质可及性的平均水平。研究发现,在人类和小鼠心脏中染色质可及性与基因表达水平呈正相关,高表达的基因显示出最高水平的可及性,沉默的基因几乎是不可获得的,这与此前报道一致。通过分析这些基因的平均DNA甲基化水平,显示在人类胚胎及成年人心脏样本中,基因甲基化水平与基因表达水平呈“钟形分布”,遗传体染色质的可及性与基因表达呈“反向钟形分布”(图5)。这些相关性模式在小鼠中具有保守性,模式背后的相关机制有待进一步探究。
图5.人类心脏中的多重组学关系模式。来源:Plos Biology
综上所述,该研究团队对人和小鼠心脏的4个腔室进行了全面的多组学分析,提供了完整的转录组、DNA甲基化和染色质可及性图谱,揭示了人和小鼠心脏的时空特征,对心血管疾病机制研究及相关药物开发具有重要意义。
参考文献:
Gao J, Zheng Y, Li L, Lu M, Chen X, Wang Y, Li Y, Liu X, Gao Y, Mao Y, Zhao P, Zhang J, Tang F, Song L, Wen L, Wang J. Integrated transcriptomics and epigenomics reveal chamber-specific and species-specific characteristics of human and mouse hearts. PLoS Biol. 2021 May 18;19(5):e3001229. doi: 10.1371/journal.pbio.3001229. PMID: 34003819; PMCID: PMC8130971.
https://journals.plos.org/plosbiology/article?id=10.1371/journal.pbio.3001229

咨询
我们尊重知识产权,如您认为本平台所载文章、图片、视频等内容侵犯您的合法权益,请您及时联系我们,我们将依据相关法律法规、平台规则予以处理。
关键字
- 313
- 点赞
- 复制链接
- 举报
