Nature Cancer | MSK团队开发新技术MACHETE,揭示染色体9p21.3缺失是肿瘤细胞免疫逃避和转移的介质
癌症中经常发生的一种大规模基因变化是拷贝数变异改变(CNA),有研究显示,一个典型的肿瘤平均有24个不同的CNA,影响其高达30%的基因组。美国纪念斯隆凯特琳癌症中心(MSK)此前的研究发现,具有较高水平CNA的肿瘤与乳腺癌、前列腺癌、子宫内膜癌、肾透明细胞癌、甲状腺癌和结直肠癌的复发和恶化有关。CNA的大小和种类影响了数千甚至数百万对DNA碱基对,而不仅仅是DNA序列中一个碱基的改变,因此不能通过操纵单个基因来重现,很难在实验室模型中重新生成以进行深入研究。
近日,MSK研究团队开发了一种基于CRISPR新技术MACHETE,可以切割基因序列的重要靶标部分,反映癌症和其他人类疾病中出现的变化,可用于实验室模型中高效地研究大规模基因缺失,例如CNA。研究团队利用MACHETE揭示了一种导致约15%癌症的基因变化,这可能有助于识别对免疫疗法有反应的患者。该研究团队将研究结果发表Nature Cancer上,文章题为“MACHETE identifies interferon-encompassing chromosome 9p21.3 deletions as mediators of immune evasion and metastasis”。
MACHETE是“Molecular Alteration of Chromosomes with Engineered Tandem Elements”的首字母缩写。MACHETE的出现意味着,第一次有了一种直接有效的方法来研究实验室模型中的CNA缺失。
研究团队利用工程串联元件开发了MACHETE技术(图1)。首先,通过CRISPR促进同源定向修复,将一个编码串联阴性和阳性选择标记扩增插入目标区域,然后通过阳性选择富集整合细胞。其次,引入一对针对预期删除断点的单导向RNA (sgRNA),然后进行负选择。MACHETE通过对选择靶点的PCR扩增引入40 bp的同源臂来生成供体DNA,与带有sgRNAs的Cas9的核糖核蛋白(RNPs)耦合。
图1.MACHETE使基因组缺失的工程变得高效。
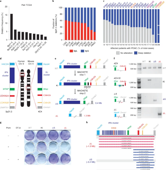
癌症中的染色体9p21.3缺失几乎无一例外地影响肿瘤抑制基因CDKN2A。研究团队将MACHETE应用于胰腺癌同基因小鼠模型进行了9p21.3缺失研究(图2)。9p21.3缺失可以包含额外的基因,包括16个I型干扰素簇。TCGA数据分析显示,在超过10%的病例中,有14种不同的肿瘤类型存在9p21.3纯合子缺失。研究团队进一步将9p21.3缺失分为仅针对CDKN2A/B的缺失和通常包含整个I型IFN簇的大事件(9p大或9pL)。根据肿瘤类型的不同,9pL事件发生的频率在20-60%之间,其中胰导管腺癌(PDAC)的发生率最高。
图2.9p21.3缺失包含一簇I型干扰素。
为了分析4C4缺失影响PDAC表型的机制,研究团队对大块ΔL和ΔS肿瘤进行RNA-seq,并使用CIBERSORT41评估信号通路和免疫细胞组成。相对于ΔS肿瘤,ΔL肿瘤显示与IFN信号通路相关的通路减少,以及免疫信号的广泛耗尽,包括B细胞和T细胞群。RT-qPCR证实,ΔL肿瘤中I型ifn(Ifnb1和Ifne)和ifn响应基因(Oasl1和Isg20)mRNA水平降低。从ΔS和ΔL肿瘤分离的肿瘤浸润CD45+细胞的单细胞RNA测序(scRNA-seq)发现了多种免疫细胞群丰度的变化(图4)。ΔL肿瘤有较少的B细胞和髓样细胞,伴随着CD8+ T细胞的增加。
图3.4C4/9p21.3缺失基因型决定I型IFN信号通路和免疫浸润。
由于不同I型干扰素之间的功能冗余性仍然知之甚少。例如,Ifnb1在免疫细胞中高度表达,是cGAS-STING通路参与先天和适应性免疫的关键效应因子,但大多数其他I型ifn对免疫的相对贡献尚不清楚。为了分析不同肿瘤来源的IFN对免疫编辑和转移的功能贡献,研究团队利用MACHETE设计了一个细化的缺失系列,其中包含逐渐增加的IFN基因,类似于在癌症患者中看到的缺失。
研究发现,I型IFN簇与CDKN2A/B共同缺失,几乎一半的肿瘤含有9p21.3缺失,而其他9p21.3基因如Mtap 46也可能影响肿瘤行为,I型干扰素是关键的肿瘤抑制因子。因此,9p21.3缺失不仅无法有效阻断肿瘤细胞增殖,而且有助于免疫逃逸,同时破坏细胞内在和细胞外在的肿瘤抑制程序。
虽然CNA在癌症中普遍存在,但它们的功能表征一直受到控制大型基因组区域难度的限制。MACHETE解决了这一挑战:这是一种可定制的有效方法,可删除至少45 Mb,不需要克隆的目标载体,消除细胞与脱靶整合,并允许工程等位基因系列删除。
将MACHETE应用于胰腺癌同源小鼠模型,发现IFN簇的共同缺失促进了免疫逃避、转移和免疫治疗耐药性。研究结果指出I型IFN缺失是癌症中免疫逃避的普遍遗传机制,与人类白细胞抗原(HLA)簇缺失相媲美。9p21.3的缺失不仅使抑制细胞增殖的有效屏障失效,而且还促进了免疫逃避,同时破坏了细胞内源性和细胞外源性的肿瘤抑制程序。CNA缺失与多种人类遗传疾病有关,MACHETE为研究癌症以外的大型基因缺失事件提供了一个新的框架。
参考资料:
Barriga, F.M., Tsanov, K.M., Ho, YJ. et al. MACHETE identifies interferon-encompassing chromosome 9p21.3 deletions as mediators of immune evasion and metastasis. Nat Cancer (2022). https://doi.org/10.1038/s43018-022-00443-5
https://doi.org/10.1038/s43018-022-00443-5

咨询
我们尊重知识产权,如您认为本平台所载文章、图片、视频等内容侵犯您的合法权益,请您及时联系我们,我们将依据相关法律法规、平台规则予以处理。
关键字
- 189
- 点赞
- 复制链接
- 举报
