Science Advances | 王红阳/陈磊/古槿团队联合绘制原发性肝癌高分辨率空间转录组图谱
大规模的癌症基因组计划揭示了广泛存在的肿瘤间和瘤内异质性。单细胞组学研究,特别是单细胞RNA测序(scRNA-seq)技术,极大地提高了我们对肿瘤细胞异质性的认识,并为研究肿瘤亚型、肿瘤的发生和演变、耐药性和治疗靶点提供了新见解。但scRNA-seq技术仍有其局限性,其中最关键的是丢失细胞的空间和形态信息,难以对肿瘤的空间结构进行研究。
基于原位杂交(ISH)的方法,例如Merfish荧光原位杂交方法和序列荧光原位杂交(SeqFISH),虽然可以获得空间信息,但只能同时检测到几个已知的靶基因。近期广受欢迎的空间转录组技术(ST)可以克服上述局限性。空间转录组技术通过将组织学冷冻切片定位在具有独特位置条形码的阵列逆转录引物上,获得具有完整二维位置信息的高质量全基因组转录组数据。目前的空间转录组技术分辨率相对较低(直径约为1007个点,直径约为100μm,间距为200μm),由于缺乏从邻近正常组织到肿瘤内部的渐进性比较,其空间结构和异质性肿瘤微环境(TME)尚没有得到充分了解。
近日,海军军医大学国家肝癌科学中心王红阳院士、陈磊研究员团队联合清华大学古槿教授团队利用10X Genomics高分辨率空间转录组技术进行了原发性肝癌边界区和肿瘤内空间异质性研究,成功绘制了原发性肝癌高分辨率空间转录组图谱,包含来自7例患者的21个组织样本中的84,823个空间测序位点,并确定了TME特征。同时研究团队提出了一种TLS-50标记,用于在空间上精确定位三级淋巴样结构(tls),并揭示了tls的独特组成是由它们与肿瘤细胞的距离决定的。上述研究发现为肝癌复杂的生态系统提供了新的见解,并有潜力改善个体化的癌症预防和药物发现。该研究成果发表在Science Advances,文章题为“Comprehensive analysis of spatial architecture in primary liver cancer”。
研究结果
原发性肝癌是死亡率第二高的肿瘤,其中肝细胞癌(HCC)和肝内胆管癌(ICC)是两种主要的组织学亚型。由于原发性肝癌肿瘤内具有高度的异质性,到目前为止,针对原发性肝癌的有效非手术治疗策略很少,也缺乏有效的治疗干预的特定药物靶点。肝癌的肿瘤异质性及其临床意义已被多方研究探讨,近期研究表明CD4/CD8/PD1三阳性T细胞在肿瘤前缘区域的富集明显预示着更好的预后,强调了全面、准确地评估肿瘤细胞群落的空间异质性是必不可少的。
1.利用空间转录组学技术探索原发性肝癌
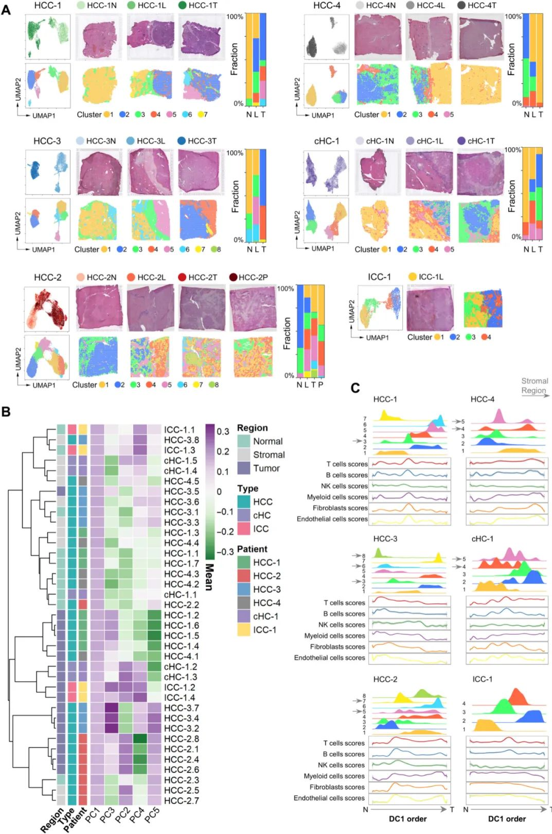
研究团队以55μm分辨率对原发性肝癌基因组全转录组异质性进行了综合分析。(图1)研究人员收集了7例肝癌患者的21份样本,包括肝细胞癌(5例)、合并肝细胞癌(1例)、肝内胆管细胞癌(1例)的癌旁、癌-癌旁边界、癌症原发灶、门静脉癌栓样本,利用10X Genomics的Visium平台进行空间转录组测序,最终得到了84823个有效空间测序位点。研究团队构建了原发性肝癌的高分辨率空间转录组图谱,并结合配对组织样本的全外显子测序(WES)结果进行分析。
图1.原发性肝癌采样工作流程、ST、WES处理和数据分析。
聚类分析发现,原发性肝癌的组织内部细胞亚群具有区域分布和交错分布两种模式。也就是说,肿瘤clusters的空间分布呈现出两种不同的格局:一种是块状,细胞簇间有清晰的边界(HCC-1T、HCC-3T和HCC-4T),另一种是不连续和混合的、相互交织的(例如HCC-2T和CHC-1T)(图2A)。此外,HCC-3L中的细胞簇是一种独特的簇,无论是在HCC-3N中还是在HCC-3T中都没有出现。分层聚类分析结果显示,来自相同类型区域的细胞簇总体上更相似。(图2B)与基质区相关的细胞簇形成了成纤维细胞、内皮细胞甚至免疫细胞的变异模式。(图2C)
图2.原发性肝癌空间异质性的不同模式。
2.肿瘤边缘区域微环境特征
研究人员结合“spatial continuity degree”与另一种测量肿瘤区域整体转录异质性的指标“转录组多样性度”,从非肿瘤到边界区域到肿瘤区域的空间肿瘤微环境特征的逐步比较显示,肿瘤包膜可能影响肿瘤内空间簇的连续性、转录组多样性和免疫细胞浸润。
分析发现,HCC-1、HCC-3和HCC-4患者L和T区的肿瘤区具有较高的空间连续性和较低的转录组多样性。(图3A)原发性肝癌边界区域肿瘤纤维包膜的完整性与肿瘤细胞的空间异质性及其周围基质细胞和免疫细胞的分布密切相关。主要由成纤维细胞和内皮细胞组成的完整纤维包膜可以作为阻止免疫细胞浸润的屏障。(图3B)当边界区域存在肿瘤包膜时,包膜外侧的正常肝组织中免疫细胞分布较内侧肿瘤组织中更多;当无肿瘤包膜时,肿瘤边界区域免疫细胞浸润程度整体增强、耗竭性T细胞增多,并且肿瘤边界线两侧的免疫细胞分布更加紊乱。(图3C-F)
图3.肿瘤边缘区域的微环境特征。
3.原发性肝癌瘤内异质性
研究团队还进行了原发性肝癌瘤内异质性研究,发现瘤内空间异质性广泛存在。(图4)肿瘤内部不同细胞亚群具有不同优势基因表达、细胞功能、预后以及克隆来源,且肿瘤内部细胞亚群并不独立,在彼此接触的范围(100μm宽交界区)会发生广泛的配体-受体相互作用,不同细胞簇间的相互作用可能有助于研究肿瘤生态系统和进化。同时,研究人员在空间上分析了不同肿瘤细胞簇可能的基因组驱动因素,并从空间转录组数据和WES数据中推断出匹配的大量组织的拷贝数变异(CNV)。基于空间转录组数据推断出的CNV大部分与批量检测数据一致,表明从空间转录组数据中推断的CNV是可靠的。此外,空间转录组数据可在不同的肿瘤细胞簇间揭示更微妙的CNV异质性。(图4F)
图4.原发性肝癌瘤内异质性
此外,研究发现PROM1+和CD47+的CSC的富集与HCC的肿瘤侵袭和迁移呈正相关。同时,研究团队开发了一个新的用于空间上精确定位三级淋巴结构(TLS)的基因标记簇TLS-50,发现TLS的部分特征基因的表达受与肿瘤组织之间距离影响,且TLS内部的部分特征基因表达从中心到外周也呈梯度变化。
研究团队以一例直径约为1cm的肝癌病例样本进行了空间转录组分析,发现HCC的早期阶段已经出现了空间异质性。即使在直径为1厘米的微小肿瘤结节中,肿瘤细胞亚群的分布和生物学特征也不对称和均匀。
结语
异质性是肝癌预防、诊断和治疗的主要挑战。该研究构建了首个基于原发性肝癌三个主要亚型的高分辨率空间转录组图谱,并确定了TME特征,包括基质和免疫细胞分布、肿瘤细胞簇相互作用、癌症干细胞生态位多样性和三级淋巴结构(TLS)组成。这是第一个分析全基因组TME特征的研究,从正常组织到肿瘤边缘到肿瘤区域,为研究不同细胞亚群的整体和局部变化趋势提供了机会。这些发现该研究为原发性肝癌的多种肿瘤生态系统提供了深入见解,并为寻找新的药物靶点和制定新的治疗策略提供了潜在资源。
参考资料:
1.RUI WU, WENBO GUO, XINYAO QIU,et al. Comprehensive analysis of spatial architecture in primary liver cancer. SCIENCE ADVANCES, 2021. DOI: 10.1126/sciadv.abg3750
https://www.science.org/doi/10.1126/sciadv.abg3750

咨询
我们尊重知识产权,如您认为本平台所载文章、图片、视频等内容侵犯您的合法权益,请您及时联系我们,我们将依据相关法律法规、平台规则予以处理。
关键字
- 120
- 点赞
- 复制链接
- 举报
