Science Advances | 研究证实cfDNA中含有肿瘤特异性TF结合信息,可利用血浆绘制肿瘤调控图谱
转录因子(TF)与DNA的相互作用是基因调控的基础,不同细胞类型由独特的TF结合谱定义。TF通常以序列特异性方式结合DNA小片段,在人体血液中,被TF和核小体结合的DNA片段可以稳定存在。
cfDNA具有实时绘制肿瘤表观基因组的潜力,因此可以帮助从血浆中揭示癌症的调控。由于TF和核小体保护的DNA片段长度明显不同,因此cfDNA有助于直接绘制其起源细胞中蛋白质-DNA相互作用图谱,研究TF在来源组织中的功能,但目前在临床中还不能常规地绘制肿瘤中TF结合位点(TFBS)的图谱。将单个结合位点分类为TF结合或核小体结合,然后从cfDNA数据中检测调控信号,这在以前还没有尝试过。
近日,来自美国科罗拉多大学的研究团队绘制了血浆cfDNA中单个结合位点的TF结合图谱,定义了反映不同ER+疾病状态的cfDNA特征。研究人员通过将富集短片段的文库协议与识别在血浆中留下印记TFBS子集的计算方法相结合,完成了这一工作。研究发现,血浆中TF印记强度与cfDNA片段起源组织中TF的结合强度成正比。该研究表明血浆cfDNA含有肿瘤特异性TF结合信息,可以利用血浆绘制肿瘤的调控图谱。该研究结果发表Science Advances上,文章题为“Transcription factor–nucleosome dynamics from plasma cfDNA identifies ER-driven states in breast cancer”。
文章发表在Science Advances上
应用于细胞系和组织样本的ChIP-seq和CUT&RUN方法是检测基因组中TFBS的标准方法。但在人类疾病研究中,使用活检组织进行重复分析是不切实际的。因此,研究团队着手开发了ChIP-seq和CUT&RUN的替代方法,即从血浆cfDNA推断特异性TF结合,以微创的方式进行于人类生理和病理状态分析。研究团队对血浆样本进行cfDNA测序分析,并结合了一项已发表研究的cfDNA测序数据集,在每个TFBS中,从淋巴/髓系细胞中捕获了CTCF结合和相关核小体结构,这些细胞类型的DNA释放机制给出了类似于MNase分析的信号。
图1.基于cfDNA绘制健康人血浆中CTCF -核小体动态。
由于健康人的大部分cfDNA来源于淋巴/髓系,因此研究团队验证了是否可以绘制淋巴/髓系细胞特异性TF图谱。基于健康供体血浆cfDNA长度分布,研究发现与CTCF(CCCTC结合因子)相似的结合位点子集富集了短保护基因(图2)。结合位点附近的长片段分布显示,聚簇1和2中有很强的核小体相移。核小体相移的存在进一步证实了特异性TF结合。基于以上结果,研究团队认为可以绘制人类血浆cfDNA中造血TFBS图谱。
图2:淋巴/髓系来源的cfDNA含有造血TF足迹。
在TF驱动的疾病中(例如雌激素受体阳性(ER+)乳腺癌),将全基因组TF结合位点分布与细胞状态联系起来具有重要研究意义。在ER+乳腺癌中,ER和相关结合位点的全基因组图谱可以用于定义疾病状态,预测治疗结果,以及选择可能有效的治疗方法。
为了检测cfDNA中TF结合的纯肿瘤信号,研究团队利用了植入小鼠的人类癌症异种移植物。因为异种移植物模型中肿瘤衍生的cfDNA将映射到人类基因组,而来自小鼠的内源性cfDNA将映射到小鼠基因组,所以可以从测序中鉴定出来自肿瘤的特异性cfDNA,也就是ctDNA。
研究团队利用ER CUT&RUN峰对异种移植cfDNA数据集进行片段长度分布进行分析。研究发现,ctDNA短片段富集与CUT&RUN评分正相关,表明捕获了癌细胞中的TF结合,体内cfDNA释放的信号与CUT&RUN分析相似。因此,使用CUT&RUN确定肿瘤细胞中的结合位点可以在血浆中敏感地定位发生在肿瘤细胞起源的TF结合。
图3:ER+乳腺癌异种移植模型能够识别FOXA1的纯肿瘤cfDNA印记。
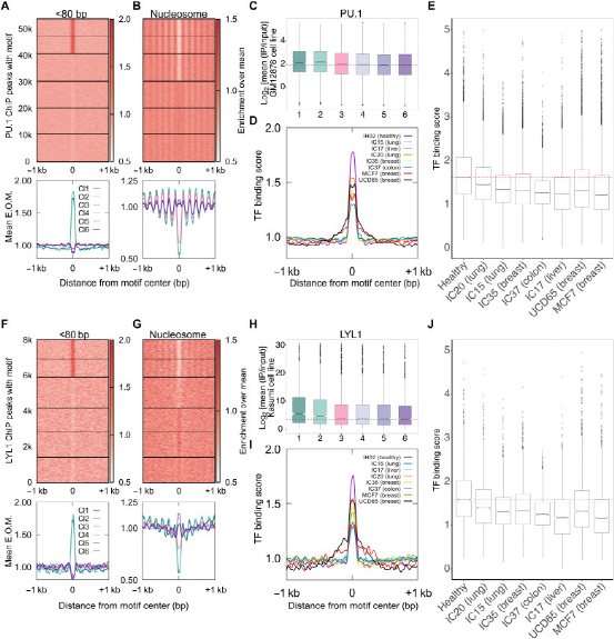
研究团队使用健康血浆数据集和异种移植血浆数据集对所有TFBS进行长度聚类分析,以确定每个cfDNA数据集中与核小体结合位点聚类相比,ChIP/CUT&RUN结合得分显著更高的结合位点聚类。随后,研究团队将健康血浆和异种移植血浆之间的显著结合位点相交,发现PU.1和LYL1位点仅在健康血浆中具有与结合强度相关的TF保护作用(图6),表明PU.1和LYL1在血浆中有显著足迹的所有TFBS均可用于识别cfDNA的造血贡献。研究团队在CTCF、FOXA1和ER的健康血浆和异种移植模型血浆中发现了显著的TF保护位点。虽然在造血细胞和癌细胞之间的结合有重叠,但ER和FOXA1在血浆中有足够的特异性保护位点,从而将健康血浆与异种移植血浆区分开。
图6:组织特异性TFBSs能够检测疾病状态。
综上所述,研究团队绘制了cfDNA中乳腺癌高分辨率的ER和FOXA1肿瘤TF结合图谱,发现血浆中TF印记的富集反映了TF在起源组织中的结合强度。研究团队使用ER+乳腺癌异种移植物在血浆中定义了纯粹的体内肿瘤TF标记,并可以区分具有不同ER状态的异种移植物。研究表明,血浆TF印记能够以微创的方式绘制人类乳腺癌的调控图谱,并为多种肿瘤类型的临床应用开辟了广阔的思路。
参考资料:
Transcription factor–nucleosome dynamics from plasma cfDNA identifies ER-driven states in breast cancer. Science Advances. 2022. DOI: 10.1126/sciadv.abm4358
https://www.science.org/doi/10.1126/sciadv.abm4358

咨询
我们尊重知识产权,如您认为本平台所载文章、图片、视频等内容侵犯您的合法权益,请您及时联系我们,我们将依据相关法律法规、平台规则予以处理。
关键字
- 126
- 点赞
- 复制链接
- 举报
