Nat Cell Biol | 3' UTR剪接在癌症中广泛存在!泛癌图谱揭示其上调驱动肿瘤发生
信使RNA(mRNA)由蛋白质编码区及两侧的5'和3'非翻译区(UTRs)组成。UTR中包含许多调控序列和结构,RNA结合蛋白(RBPs)和microRNA通过这些调控序列和结构来调节mRNA的代谢,包括mRNA定位、稳定和输出等过程,这些过程受到严格控制,以确保在生理条件下实现正确的基因表达和功能。
除了关键的生理功能外,在各种疾病状态中经常观察到3' UTR的突变和其他结构变化。3' UTR通过可变多聚腺苷酸化作用(APA)所导致的mRNA整体长短变化在肿瘤细胞和正常细胞的分化和发育中发挥着重要作用。研究表明,通过APA缩短3' UTR末端可导致癌症中关键致癌基因和肿瘤抑制因子的异常表达。此外,这些短缩的3' UTR可以调节蛋白质功能、定位和蛋白质-蛋白质相互作用,赋予了癌细胞致癌优势。由于3' UTR剪接研究大多专注于蛋白质编码的改变,因此对内部3' UTR剪接仍不甚了解。
为进一步探索3' UTR剪接在癌症发展中的作用,新加坡国立大学研究团队创立了一个开放的3' UTR剪接数据库,囊括了mRNA非编码区域中常见的1000多个剪接事件。研究团队系统绘制了3' UTR剪接的泛癌图谱,分析了其对癌基因表达和癌症进展的潜在影响,发现3' UTR剪接在癌症中广泛存在。该研究结果发表在Nature Cell Biology上,文章题为“Pan-cancer pervasive upregulation of 3′UTR splicing drives tumourigenesis”。
文章发表在Nature Cell Biology上
多项研究表明,癌症中的异常剪接使得癌细胞增殖、迁移和耐药性具有优势。但这些研究主要集中在编码外显子的剪接事件上,因为3' UTR剪接通常被认为触发了无意义介导的mRNA衰变(NMD)。为深入分析,研究团队建立了一个全面描述3' UTR剪接的数据库——SpUR。SpUR数据库涵盖了11种人类癌症及其相应正常组织的近8000个样本,并对其中的剪接事件的位点和表达水平进行编目和可视化。分析发现,3' UTR剪接广泛存在于癌症中,尤其是在与肿瘤侵袭性相关的基因中;3' UTR剪接在癌症中上调,且与不良预后相关。(图1)
图1.全转录组分析揭示了广泛的3' UTR剪接。
由于3' UTR携带对调节RNA代谢甚至蛋白质活性至关重要的调控元件,因此3' UTR剪接的解除可能会产生其他机制和功能上的后果。研究团队发现,剪接过程中3' UTR调控元件和结合位点的缺失,加上剪接可能介导的RNA二级结构的改变,可以显著破坏分子间的相互作用,例如与microRNAs和RBP的相互作用及调控作用。同时,3' UTR剪接包含富含Alu元素的内含子,这些内含子有助于剪接和RNA编辑。研究人员认为,这两个在癌症中高度失调的RNA加工步骤之间的潜在相互干扰可能会进一步破坏基因表达,从而驱动肿瘤发生。
随后,研究团队设计了剪接转换因子——反义寡核苷酸(ASOs),可以阻断3' UTR的剪接过程。结果显示,当对肝细胞癌(HCC)给药时,这些药物有助于抑制肿瘤生长。3' UTR剪接在癌症中的特异性上调表明,这些ASOs在正常细胞中具有治疗潜力且影响最小,有利于开发基于ASOs的抗癌药物。
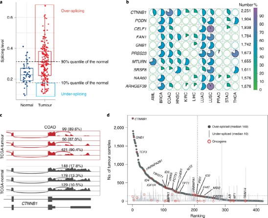
进一步研究发现,在11种癌症类型中,约40%的肿瘤样本中存在CTNNB1基因的过度剪接(图2),CTNNB1的3' UTR剪接在肝癌、乳腺癌、结肠癌、肾癌、肺癌和其他器官癌症中广泛存在。CTNNB1的3' UTR剪接在肝细胞癌(HCC)中是一个比其转录表达和体细胞突变状态更可靠的预后指标。CTNNB1的3' UTR剪接可促进细胞增殖和迁移,通过其细胞质定位可以增强蛋白表达。研究发现,在小鼠HCC模型中,阻断CTNNB1的3' UTR剪接可以导致肿瘤完全消退。因此,针对CTNNB1 3' UTR剪接的ASO疗法可能在患者中具有广泛的实用性。
图2.泛癌分析将CTNNB1确定为11种癌症中3' UTR剪接最失调的基因。
研究发现,3' UTR剪接可能是一种广泛的机制,癌细胞利用其产生NMD和staufen介导的mRNA衰变(SMD)不敏感和无内含子的转录本,这些转录本有效地输出到细胞质,可促进癌基因表达和肿瘤发生(图3)。同时,研究团队证明,3' UTR剪接的靶向特异性可以有效减弱关键致癌基因的致瘤表型。此外,3' UTR剪接在各种癌症中的上调及其与预后的显著相关性表明,其检测和靶向可能为开发更有针对性的诊断和治疗提供新途径。
图3.上调的3' UTR剪接可能促进致癌作用
综上所述,该研究系统地绘制了3' UTR剪接的泛癌图谱,发现3' UTR剪接在癌症中广泛存在,且在癌症中上调。研究发现,ASOs介导的3' UTR剪接抑制有效降低了癌基因表达并可阻止肿瘤进展。CTNNB1的3' UTR剪接是癌症中最稳定的失调事件,其3' UTR剪接变体是其致癌功能的主要贡献者。总之,该研究强调了3' UTR剪接在癌症中的重要性,并可能为基于RNA的抗癌治疗开辟新途径。
SpUR数据库网址http://www.cbrc.kaust.edu.sa/spur/home/
参考资料:
Chan, J.J., Zhang, B., Chew, X.H. et al. Pan-cancer pervasive upregulation of 3′ UTR splicing drives tumourigenesis. Nat Cell Biol (2022). https://doi.org/10.1038/s41556-022-00913-z

咨询
我们尊重知识产权,如您认为本平台所载文章、图片、视频等内容侵犯您的合法权益,请您及时联系我们,我们将依据相关法律法规、平台规则予以处理。
关键字
- 191
- 点赞
- 复制链接
- 举报
