Nature子刊发表里程碑式原创技术|基于cfDNA片段特征预测RNA表达!降低对肿瘤组织活检的依赖
血液中的游离DNA(cfDNA,Circulating free DNA or Cell free DNA)能够随着组织损伤、癌症和炎症反应等发生浓度变化,在疾病的早期诊断、预后、监测等方面具有重要潜在价值。近年来,cfDNA已被用于实体器官移植后的组织排斥反应、妊娠期间胎儿非整倍体的无创产检和癌症早筛等研究领域。
已有研究表明,可以利用特定的cfDNA片段特征对其来源组织进行分类,cfDNA片段的长度也可以揭示组织起源或肿瘤来源。但目前大多数液体活检方法都专注于检测血液中的基因突变或染色体异常,且已有的片段组学方法,包括依赖于全基因组测序(WGS)的方法,无法充分开发利用cfDNA数据。当前技术提供的基因组测序深度和广度不足以实现基因水平的分辨率。
为解决上述难题,美国斯坦福大学医学院研究团队在Nature Biotechnology上发表了题为“Inferring gene expression from cell-free DNA fragmentation profiles”的文章,介绍了“无细胞DNA测序的表观遗传表达推断(EPIC-seq)”。这是一种使用目标基因启动子进行靶向测序的方法,可将cfDNA片段化特征与深度测序相结合,以推断肿瘤细胞的RNA表达谱。研究团队使用EPIC-seq分析了329份血液样本,成功实现了肺癌和弥漫性大B细胞淋巴瘤亚型的分类。此外,将EPIC-seq应用于接受PD-L1免疫检查点抑制剂治疗患者的系列血液样本中,证明了EPIC-seq推断的基因表达谱与临床反应相关。
文章发表于Nature Biotechnology
为确定cfDNA特征与基因表达是否相关,研究团队将特定的cfDNA片段特征与通过RNA测序(RNA-seq)确定的血液白细胞表达水平相关联,并根据表达水平对基因进行排序,以表征启动子处cfDNA片段的分布。同时,研究团队还将捕获的cfDNA片段长度的多样性标准化后定义为启动子碎片熵(PFE)。结果显示,cfDNA中的PFE与外周血单核细胞(PBMC)RNA-seq的表达水平具有高度相关性(图1)。
图1.血浆cfDNA PFE与白细胞RNA表达水平(TPM)之间的关系。来源:Nature Biotechnology
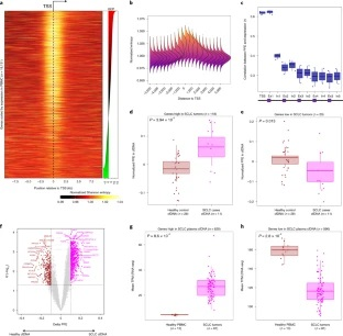
接下来,研究团队使用WES对小细胞肺癌病例(SCLC)和健康对照者的血浆cfDNA进行测序,并使用PFE推断表达水平,将推断结果与实体瘤组织转录组分析获得的表达水平进行比较(图2)。结果表明,“SCLC-High”肿瘤基因在SCLC患者cfDNA中的标准化PFE水平显著高于健康对照参与者。
图2.与基因结构相关的片段大小熵为全外显子组cfDNA分析的表达推断提供了信息。来源:Nature Biotechnology
鉴于更高的测序深度可以改善相关性,研究团队将cfDNA中基于混合捕获的转录起始位点(TSS)侧翼区域的靶向深度测序与预测RNA表达的机器学习相结合,基于此开发了新的测序方法——EPIC-seq(图3)。研究团队通过EPIC-seq对329个血液cfDNA样本进行了分析,并对其预测的RNA表达水平进行了估计。结果显示,使用EPIC-seq进行靶向深度cfDNA测序以推断表达是可行的,并且可以在单基因分辨率下恢复组织衍生表达的预期差异。 这是癌症液体活检研究中首次基于cfDNA预测RNA表达,具有诊断、预后和治疗指导的应用潜力。
图3.EPIC-seq设计和工作流程。来源:Nature Biotechnology
研究团队构建了一个基于EPIC-seq的panel,用于区分NSCLC患者与非癌症对照者(图4)。分类结果显示,利用EPIC-seq推断肺部肿瘤的RNA表达可以高灵敏度区分肺癌和非癌症个体,并与肿瘤负荷相关。研究团队还基于EPIC-seq构建了用于区分组织学亚型的分类器,在一定的ctDNA浓度范围内,通过EPIC-seq推断的肺癌基因表达差异可以对NSCLC进行无创分类。
为在ICI治疗之前或早期准确识别可靠的生物标志物,研究团队使用EPIC-seq分析了接受PD-L1阻断治疗NSCLC患者的44份纵向血液样本,发现EPIC-seq能够准确检测NSCLC中的组织特异性信号,并对ICI反应进行深度监测,以预测相关临床益处的持久性。
图4:EPIC-seq在肺癌检测和组织学分类中的应用。来源:Nature Biotechnology
最后,研究团队使用EPIC-seq分析了弥漫性大B细胞淋巴瘤(DLBCL)患者治疗前的血液样本(图5),EPIC-seq的表达推断可以检测不同组织来源的DLBCL基因突变信号,从而将癌症患者与健康对照者区分开,准确反映DLBCL治疗前后的突变负荷。此外,研究团队构建的EPIC-seq panel还能够对DLBCL肿瘤中转录方式不同的两种分子亚型进行分类,分类效率及能力优于常用的遗传分类器和Hans算法。
图5:EPIC-seq在DLBCL检测中的应用。来源:Nature Biotechnology
该研究介绍了一种利用cfDNA片段化模式对基因表达进行推断的方法——EPIC-seq。该方法可用于各种临床相关研究,包括肿瘤检测、亚型分类、反应评估和基因分析预后影响。与现有的各类cfDNA片段组技术和特征相比,EPIC-seq检测快速、成本低,且具有更高的敏感性,其使用PFE作为指标,通过靶向捕获目标基因的启动子区域完成更高的测序深度,进而实现具有诊断、预后和治疗潜力的无创、高通量起源组织表征。
香港中文大学卢煜明教授在Nature Biotechnology同期发表的评论中表示:“该研究成果增加了我们的armamentarium,并将加强目前在开发癌症检测和监测的无创生物标志物方面的努力。”
英国Simon Fraser大学基因组癌症科学家Ryan Morin表示:“在不检测RNA的情况下获得RNA表达水平是令人印象深刻的,也是该领域的一个里程碑。因为我们很难从肿瘤中获得高质量的RNA,但PFE意味着这不再是一个问题。”
同时,Morin对将EPIC-seq用于正在接受治疗癌症患者的监测的前景感到兴奋。对癌症基因中新出现突变的检测,可以让肿瘤学家调整精确的药物治疗方案,以适应不断发展的肿瘤,而不必重新组织活检。他认为:“这项技术可以填补癌症治疗的空白,即在我们无法获得良好的肿瘤样本、活检不安全或我们必须重新活检的情况下。”
参考文献:
1.Esfahani MS,Hamilton EG, Mehrmohamadi M, et. al. Inferring gene expression from cell-freeDNA fragmentation profiles. Nat Biotechnol. 2022 Mar 31.
https://www.nature.com/articles/s41587-022-01222-4
2.New Liquid Biopsy Method Infers RNA Expression From DNA Fragmentation Analysis
https://www.genomeweb.com/cancer/new-liquid-biopsy-method-infers-rna-expression-dna-fragmentation-analysis

咨询
我们尊重知识产权,如您认为本平台所载文章、图片、视频等内容侵犯您的合法权益,请您及时联系我们,我们将依据相关法律法规、平台规则予以处理。
关键字
- 204
- 点赞
- 复制链接
- 举报
