Science子刊:血浆胞外囊泡可有效预测、追踪黑色素瘤免疫检查点抑制剂疗效和耐药性
目前,基于血液用于免疫治疗的生物标志物主要集中在细胞游离DNA(cfDNA)或循环肿瘤细胞。这些标志物可反映肿瘤的特性,但不能反映治疗过程中免疫系统的变化。为了改善对免疫检查点抑制剂(ICI)耐药性的预测和跟踪,同时获得肿瘤和免疫系统的转录组特征是至关重要的。科学家关注的另一种标志物——细胞外囊泡(Extracellular vesicles,EVs)是由包括肿瘤细胞和免疫细胞在内的多种细胞类型产生。
已有研究显示,在癌症中,肿瘤分泌的EV参与调节肿瘤微环境并引起抗肿瘤免疫反应,而血浆来源的EV转录物是抗肿瘤免疫活性的标志物。EV可由包括CD4+ /CD8+ T细胞、树突状细胞、调节性T细胞和巨噬细胞在内的多种免疫细胞分泌。在肿瘤发展过程中,血浆中总EVs和肿瘤特异性EVs均升高。
基于此,麻省理工学院(MIT)计算机科学与人工智能实验室、哈佛大学和麻省理工学院博德研究所的研究团队推断,血浆来源的EV既包括肿瘤来源的EV,也包括非肿瘤来源的EV,从而可重构肿瘤固有和非肿瘤信号。研究团队希望通过鉴定EV中的生物标志物,以实现对肿瘤和宿主免疫状态的无创监测,并预测ICI反应。
近日,该联合团队将最新研究成果发表在了Science advances期刊上。研究人员通过对来自接受ICI治疗转移性黑色素瘤患者的血浆EV和肿瘤进行转录组分析,发现血浆来源的EV和肿瘤转录组相关,并且EV可揭示ICI耐药性和黑色素瘤进展的驱动因素、差异表达基因/途径,并与ICI的临床治疗反应相关。因此,EV转录本或可预测或反映对ICI的耐药性。该文章题为“Plasma-derived extracellular vesicle analysis and deconvolution enable prediction and tracking of melanoma checkpoint blockade outcome”
文章发表于Science advances期刊
研究团队利用转录组微阵列芯片分析了50例转移性黑色素瘤患者接受ICI治疗前和治疗后外周血来源EV中的RNA,获得了evRNA-seq数据,其中33例患者有应答,17例患者无应答。其中一组患者治疗后,研究人员采集了15例血浆样本和26例肿瘤样本,并对四种黑素瘤细胞系和配对EV进行了分析。此外,研究团队通过一个包括30名患者(14名应答者和16名无应答者)的独立队列进行了结果验证。
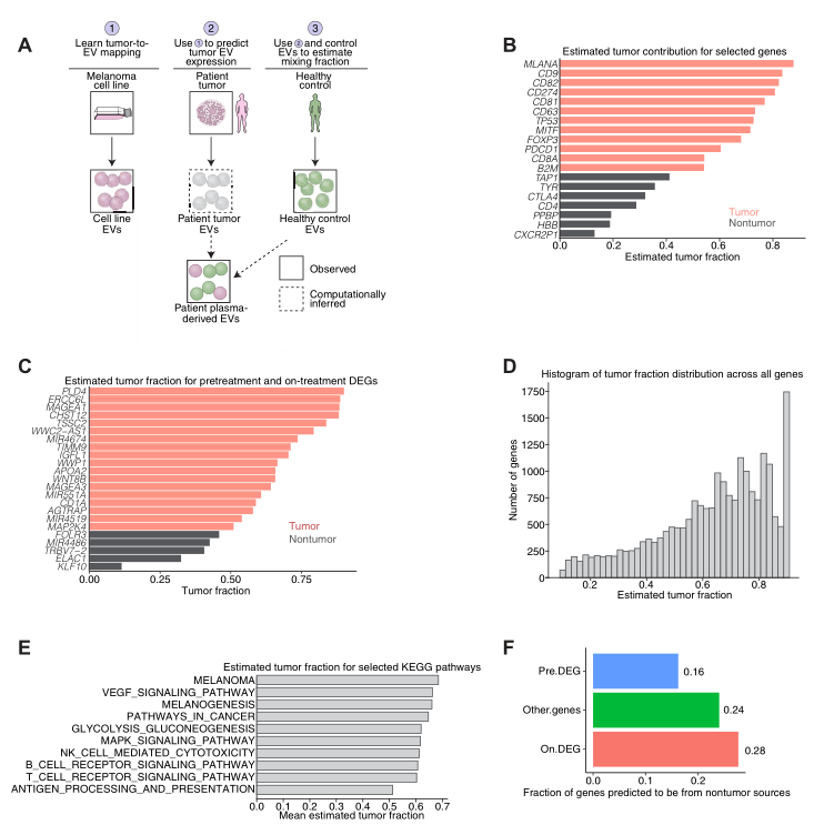
值得关注的是,为了解释混合血浆来源的EV数据,该研究团队开发了一种新方法——贝叶斯反卷积(Bayesian deconvolution)计算模型,以区分肿瘤和非肿瘤来源的转录本。这是第一个能够识别EV组分的潜在来源并追溯有关起源组织的可检验假设模型。
结果显示,EV的基因表达情况和黑色素瘤细胞系相似。基因富集分析发现,EV富集了免疫相关信号,主要包括:中性粒细胞、NK细胞、CD4+/CD8+ T细胞激活,巨噬细胞/肥大细胞耗损等。表明EV富集了对于免疫人群对抗1型程序性细胞死亡(PD1)反应很重要的信号,或可预测黑色素瘤患者ICI治疗前和治疗期间的应答与耐药情况。
图1. 肿瘤与EV RNA的一致性。来源:Science advances
基因差异表达分析发现,在应答者和无应答者之间有258种通路存在差异,其中25种通路存在显著差异。其中,T细胞受体、CTLA4、TGF -b、SMAD2/3、Notch、肿瘤坏死因子受体、血管内皮生长因子受体通路涉及ICI抵抗和黑色素瘤进展。在治疗过程中,无应答者T细胞受体通路活性的降低和CD28通路发生共刺激。
同时,研究团队发现,共享的DEGs(差异表达基因)可反映丰富基因集,例如KLF10、TGF-b通路基因、WNT8B通路基因等。对比患者接受ICI治疗前后,Notch、TGF-β和MAPK相关信号转导(ERRB4)和角化通路基因会发生变化。DEG分析发现,免疫和肿瘤相关通路的基因表达变化均会引起ICI耐药,包括CD1A、MAP2K4、TRBV7-2、IGFL1、microRNAs(例如miR551A)等。经过多方DEGs验证,研究发现IGFL1、TFF2和MAP2K4基因在预测无进展生存期或总生存率方面显示出统计学意义。
图2. EV中IGFL1基因与无进展生存期和总生存率的关系。来源:Science advances
此外,该研究建立的贝叶斯反卷积计算模型可通过对照黑色素瘤相关的KEGG路径,准确区分肿瘤与非肿瘤来源的转录本。例如,该模型发现KLF10基因转录本来源于非肿瘤成分,提示ICI治疗后的差异变化可能与KLF10的TH1/TH17诱导极化功能有关,而不是肿瘤抑制作用。
图3. EV的反卷积和RNA-seq中驱动突变的分析。来源:Science advances
最后,该研究分析了evRNA-seq检测到的突变信息是否可以对ICI应答者和无应答者进行分层,并未患者匹配了肿瘤突变负荷(TMB)的数据。结果显示,应答者相对于无应答者的COSMIC体细胞突变率显著更高。高突变率的患者总体存活时间更长。无进展生存log秩检验不显著,提示evRNA-seq癌症驱动信息可能更有效地预测ICI治疗的长期疗效,而不是短期疗效。
图4. 在应答者和非应答者中比较COSMIC突变负荷。来源:Science advances
长久以来,因缺乏有效的生物标志物,诸如PD-1等免疫治疗在患者群体中的总有效率不高。该研究发现,EVs作为一种非侵入性生物标志物,或可用于同时检测ICI的肿瘤内在和免疫的分子变异,可作为潜在的ICI应答预测标志物用于患者分层,并监测免疫治疗的持久性和免疫激活。此外,研究团队表示,虽然来自evRNA-seq数据的突变信息的实用性不太可能会超过深度cfDNA或WES TMB数据,但相关突变信息已嵌入大量提供的转录组信息中,反映了动态肿瘤变化,并可以在ICI监视和响应预测中补充其他基于DNA的测序方法,例如ctDNA和EV DNA测序。
参考文献:
Shi A, Kasumova GG, Michaud WA, et al. Plasma-derived extracellular vesicle analysis and deconvolution enable prediction and tracking of melanoma checkpoint blockade outcome. Sci Adv. 2020;6(46):eabb3461. Published 2020 Nov 13. doi:10.1126/sciadv.abb3461.
https://advances.sciencemag.org/content/6/46/eabb3461

咨询
我们尊重知识产权,如您认为本平台所载文章、图片、视频等内容侵犯您的合法权益,请您及时联系我们,我们将依据相关法律法规、平台规则予以处理。
关键字
- 255
- 点赞
- 复制链接
- 举报
