Nat Genet发布迄今最全面的人类肺细胞空间图谱,首次揭示腺体相关的免疫生态位
导读
肺脏除了拥有气体交换功能外,还具有重要的屏障功能,对人体健康至关重要。肺脏功能异常可引起肺部疾病。目前,肺部疾病在全球死亡原因中排名第三,全面了解界定肺功能的细胞和微环境对于治疗肺部疾病十分重要。
虽然单细胞转录组层面的研究已经促进了人们对肺功能的理解,但肺是由复杂的结构和环境共同组成的,不能仅通过单细胞转录组测序对其进行研究。肺细胞是如何组装的、特定的细胞类型(尤其是罕见的细胞类型)是如何导致肺部疾病等仍是悬而未决的难题。因此,了解健康肺部局部环境中细胞之间的联系可以帮助医生确定疾病中什么被破坏,为如何预防或治疗肺部疾病提供线索。
近日,英国威康桑格研究所、剑桥大学等机构的研究人员在Nature Genetics发表了题为“A spatially resolved atlas of the human lung characterizes a gland-associated immune niche”的文章。研究团队对已故器官捐献者的健康肺和气道进行了深层组织分析,沿着呼吸树近端到远端轴线对细胞类型进行描述,并使用无偏空间转录组学(ST)的方法确定健康人类肺和气道的组织微环境中的细胞类型和状态。
研究团队共区分了80种细胞类型和状态,其中包括11种在先前的肺图谱研究中未被注释的细胞群,绘制了迄今为止最全面的肺细胞图谱,并定义了一个腺体相关的免疫生态位。这一新的肺细胞图谱也是国际人类细胞图谱计划(Human Cell Atlas Initiative)的一部分,其将单细胞测序与空间转录组学相结合,以提供细胞如何相互作用和相互通信的更全面的信息。
文章发表在Nature Genetics
主要研究内容
研究团队首先通过scRNA-seq、snRNA-seq、VDJ-seq和ST深层分析了人类肺部和气道的五个近端到远端位置的组织样本,以捕获软骨、肌肉和粘膜下腺(SMG)等结构。对13名捐赠者的肺组织中的近20万个细胞进行了基因分析,发现了11种新细胞类型,共鉴定并显示了80种细胞类型的确切位置(图1)。根据特征性基因的表达,这些细胞大致可区分为上皮细胞、免疫细胞、红系细胞、内皮细胞和间质细胞。此外,研究团队发现在上述新的细胞类型中,支气管周围成纤维细胞与慢性阻塞性肺病(COPD)和特发性肺纤维化有关。
为检测与采样位置、供体和使用方案相关的差异细胞组成,研究团队还使用了泊松线性混合效应模型来确定每个技术变量的贡献。
图1. 人体肺的空间多组学图谱识别细胞类型及其位置。来源:Nature Genetics
具有免疫招募特性的成纤维细胞新亚群
成纤维细胞的顺序聚类确定了11个不同的成纤维细胞亚群。研究团队注释了先前已被描述的肌成纤维细胞、间皮细胞、外膜和肺泡成纤维细胞以及7个新的亚群(图2)。其中包括一种罕见的细胞类型,被称为免疫招募成纤维细胞(IR-fibro)。
IR-fibro的表达趋化因子CCL19和CCL21和成纤维细胞网状细胞和滤泡树突状细胞(fDC)的其他标记基因共同负责T和B细胞在次级淋巴器官中的定位。研究团队还使用其他空间转录组技术对IR-fibro的定位进行了验证。上述结果表明,研究团队描述了一个在免疫细胞招募中可能发挥作用的成纤维细胞新亚群IR-fibro。使用其新定义的标记基因,这一亚群在HLCA中也可被检测到。
图2. 成纤维细胞及其空间位置。来源:Nature Genetics
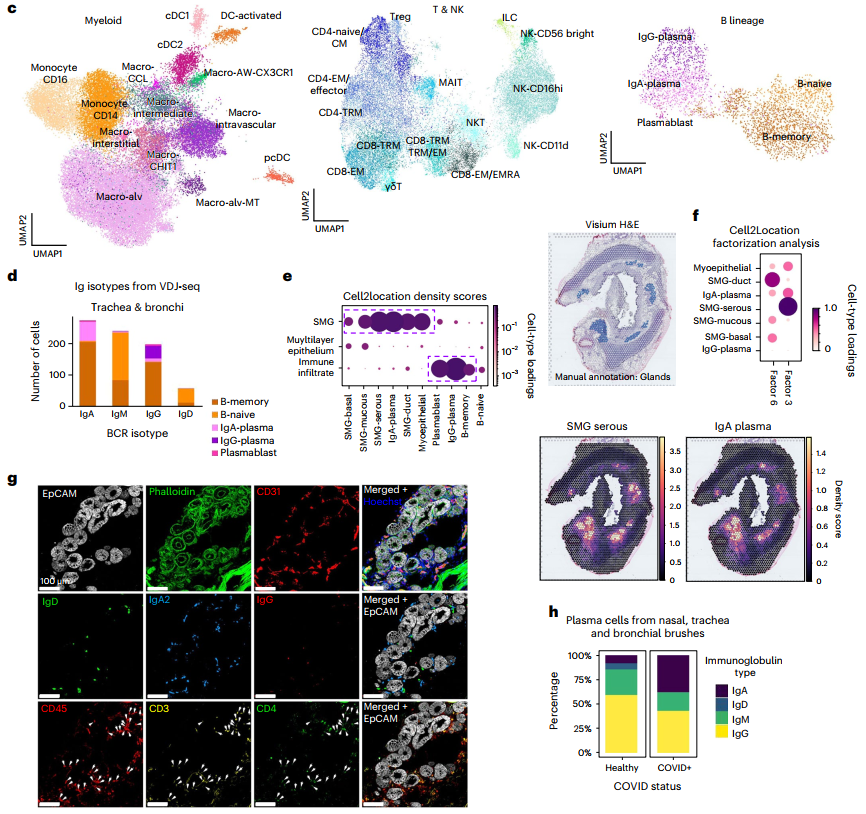
IgA浆细胞与SMG的共定位
B细胞包括原始B细胞和记忆B细胞、IgA和IgG浆细胞以及浆母细胞。其中,IgA对粘膜免疫十分重要,其在气道样本中最常见。在Visium ST数据中,IgA浆细胞映射到气道SMG,与导管、粘液和浆液细胞共定位,而IgG则映射到免疫浸润区。研究团队使用细胞定位NMF进一步区分了IgA浆细胞在浆液腺中的富集,确定了两种不同的腺体因子(图3):一种是SMG浆液细胞与IgA浆细胞的共定位;另一种是与其他SMG上皮细胞的共定位。
为在单细胞分辨率下剖析这一生态位,研究团队使用多重免疫组化来确认SMG中存在IgA而不是IgG细胞,并在人SMG中检测到IgD阳性的naive B细胞和CD3+ CD4+ T辅助细胞。研究团队假设这些不同类型的细胞共同构成了一个与疾病相关的免疫生态位,并将其命名为“腺体相关免疫生态位”(GAIN)。
图3. 人体气道中的IgA浆细胞与SMG共定位。来源:Nature Genetics
IgA反应对于有效预防呼吸道感染非常重要,但其在COPD和囊性纤维化等肺部疾病中受到破坏。GAIN的存在则有助于对抗呼吸道感染,并最终促进IgA抗体的产生,这也是研究人员首次设法详细描绘这一复杂的过程。对GAIN功能的进一步研究可能有助于开发缓解疾病症状的疗法,提高对感染的抵抗力或构建增强疫苗反应的方法。
图4. GAIN示意图。来源:Nature Genetics
结 语
综上所述,该研究通过融合单细胞测序数据和空间转录组数据,提供了人类肺部和气道中80种细胞类型或状态,其中11种是先前未被注释的细胞类型。同时,该研究还强调了与呼吸道疾病和感染有关的肺部多种免疫细胞、屏障细胞及其环境细胞,为将来更加深入的疾病关联分析提供了宝贵数据资源。
文章共同第一作者Amanda J. Oliver表示“我们的研究提供了关于细胞在人类肺部和气道中如何交流的独特信息。通过整合单细胞和空间数据,我们能够研究上皮细胞、内皮细胞和免疫细胞如何相互作用形成GAIN,这可能对预防呼吸道感染很重要。”
文章共同通讯作者、人类细胞图谱联合创始人Sarah Teichmann教授表示:“通过人类细胞图谱 对细胞的详细了解将有助于解释人类健康和疾病的许多方面。我们的肺细胞图谱可以让大家更深入地了解重要器官的功能,这是对完整的人类细胞图谱的重要贡献。此外,我们的工作可以确定靶向肺中的哪些通路或细胞能帮助提高肺功能受损患者的免疫力。我们要感谢器官捐赠者,以及他们的家人和亲人,是他们让这项研究成为可能。”
参考文献
1. Madissoon, E. et al, A spatially resolved atlas of the human lung characterizes a gland-associated immune niche, Nature Genetics (2022).
2. Collin, A. M. et al. Lung immunoglobulin A immunity dysregulation in cystic fibrosis. EBioMedicine 60, 102974 (2020).
3. Planté-Bordeneuve, T. et al. The pIgR-IgA system as a new player in lung fibrosis. Eur. Respir. J. 58, PA867 (2021)

咨询
我们尊重知识产权,如您认为本平台所载文章、图片、视频等内容侵犯您的合法权益,请您及时联系我们,我们将依据相关法律法规、平台规则予以处理。
关键字
- 196
- 点赞
- 复制链接
- 举报
