PNAS | 基于深度学习的高通量筛选方法预测阿尔茨海默病特异性磷脂酶c γ-1的 SNV
阿尔茨海默病(AD)是一种影响从大脑皮层到海马体等大脑不同区域的疾病。尽管生化研究在AD发病机制的诊断方面取得了重要进展,但由于缺乏丰富的遗传信息,对AD中单核苷酸变异(SNVs)的研究很少,AD基因突变的鉴定仍然具有挑战性。
基因体内的DNA突变会导致异常翻译,并可导致神经退行性疾病。高通量测序分析适用于基因突变的初步检测,基于深度学习的RNA剪接分析有助于精确预测DNA中的遗传变异。虽然基于深度学习的预测方法已经被用于疾病遗传变异的筛选,但是在AD模型中还没有直接的应用。
PLCγ1基因编码酪氨酸激酶(RTKs)的信号转导因子,并与AD的发病机制有关,但对PLCγ1突变的分析仅限于T细胞淋巴瘤和血管肉瘤,同时由转录后剪接或移码引起的SNVs仍然是未知的。基于此,韩国脑科学研究所Joo Jae-yeol等人利用高通量筛选数据和基于深度学习分析的预测方法,鉴定了AD患者中PLCγ1基因的突变和异常剪接。该项工作以“Prediction of Alzheimer’s disease-specific phospholipase c gamma-1 SNV by deep learning-based approach for high-throughput screening”为题发表在PNAS上。
文章发表于PNAS
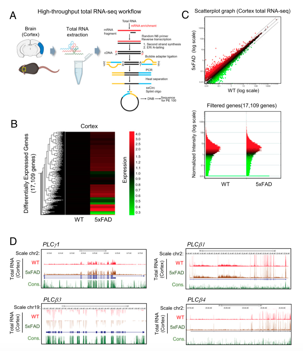
利用RNA-seq测序对皮层基因表达进行全基因组分析
为了检测AD特异性基因表达的转录调控,研究团队对6月龄的野生型(WT)和5xFAD转基因小鼠的皮质进行了RNA-seq测序(图1A),并鉴定差异表达的基因。
结果表明,5xFAD有17,109个基因的表达水平是特异性的(图1B)。在5xFAD小鼠皮层中,1,472个基因显著上调,653个基因下调(图1C)。先前的研究已经报道,PLC基因的失调与许多脑部疾病密切相关,但健康个体与AD患者之间差异表达或变异的基因尚未被确定。因此,研究团队使用RNA-seq序列数据对PLCβ1、PLCβ2、PLCβ3、PLCβ4和PLCγ1基因进行全基因组关联研究(GWAS),以测量它们在WT和5xFAD小鼠大脑中的表达水平。5xFAD皮质中PLCβ1、PLCβ2、PLCβ3、PLCβ4和PLCγ1的表达水平略微上调,而5xFAD中PLCβ2的表达上调了2.4倍(图1D)。然而,在5xFAD皮质中内源性PLCβ2的表达水平较PLCβ1、PLCβ3、PLCβ4和PLCγ1低。除此之外,还进行了Western blot分析,结果表明WT和5xFAD皮质中这些基因编码的蛋白质水平之间没有显著差异。
图1:皮质中PLCγ1和PLCβ亚家族基因表达的RNA-seq分析,来源:PNAS
为了从RNA-seq获得基于SNV数据的PLC亚家族基因图谱,研究团队提出了一个基于RNA-seq的SNV和插入/缺失(InDel)分析法(图2)。
图2:基于RNA-seq的AD SNV鉴定工作流程,来源:PNAS
AD特异性小鼠皮层PLCγ1和PLCβ SNVs的鉴定
RNA-seq测序是确定SNVs和靶基因遗传变异的最有效的技术之一。研究人员在上述5个PLC家族基因中共鉴定出163个变异(132个SNVs和31个InDels)。其中,152个变异位于内含子,只有5个位于外显子,其余6个位于剪接区。其中PLCγ1的第27号外显子有一个移码插入(frameshift insertion)(图3A),不过该突变并未影响PLCγ1的翻译过程。于是研究人员转而确定这个突变的外显子是否影响了可变剪切(AS)。研究团队对该外显子附近的区域进行了RT-PCR。结果表明,5xFAD皮质成熟mRNA缺失26~30号外显子,而在pre-mRNA中,外显子27~32号在WT和5xFAD皮质的中都是保守的,表明在AD中,PLCγ1 基因27号外显子的突变区域发生了异常的可变剪切。
之前的相关研究表明,单个氨基酸替换与许多人类疾病有关,AS的发生频率因物种而异。因此,研究团队进一步检测了小鼠PLCγ1的27号外显子的第970位氨基酸异亮氨酸在其他物种中是否保守。研究人员利用UCSC基因组浏览器获得了不同物种的PLCγ1序列,不同物种(包括人类)的PLCγ1序列比对显示,小鼠PLCγ1的27号外显子在不同物种间是完全保守的。人的PLCγ1基因的26号外显子和小鼠PLCγ1基因的27号外显子编码的氨基酸序列完全匹配(图3B)。结果表明,小鼠PLCγ1的27号外显子的SNV在AS的mRNA加工过程中起着重要的作用,并有可能作为预测AD的一个生物标志。
图3:小鼠AD特异性序列PLCγ1的鉴定,来源:PNAS
大脑发育过程中前脑PLCγ1组蛋白修饰的高分辨率分析
组蛋白乙酰化可通过改变染色质结构等表观遗传修饰事件来促进转录活性,在人脑疾病的发展中发挥着重要作用。为了确定小鼠大脑发育过程中PLCγ1基因是否发生表观遗传变化,研究团队使用ChIP-seq数据集进行H3K27ac富集分析,以产生高分辨率组蛋白修饰。组蛋白乙酰化在小鼠前脑E11.5~P56区域的PLCγ1基因中逐渐积累,且在PLCγ1的内含子中增加,AD相关的SNVs也集中在这个区域(图4)。此外,AD特异性核苷酸交替位点分布在PLCγ1的非编码区,研究团队在AD特异性AS位点发现了几个转录因子结合Motif。这些结果表明PLCγ1中的SNV集中在AD的内含子中,表明它们可能干扰与AD相关的表观遗传作用。
图4:大脑发育过程中前脑组蛋白乙酰化的高分辨率结合图谱,来源:PNAS
利用深度学习预测人类基因组中AD特异性核苷酸改变位点
基于深度学习的新工具SpliceAI,可以从Pre-mRNA核苷酸序列高精度地预测靶基因的剪接位点。SpliceAI分析预测了位于人类PLCγ1基因中的14个剪接位点(图5),并在26号外显子中确定了一个新的剪接位点。SpliceAI准确揭示了该SNV与小鼠PLCγ1的27号外显子上SNVs之间的相关性,以上结果表明SpliceAI能精准的预测AD模型中的基因突变和可变剪切。
图5:用深度神经网络从人类基因组序列预测AD特异性核苷酸改变位点,来源:PNAS
综上所述,AD中的基因突变和异常剪切事件在物种间趋于保守。同时结合生物信息学和深度学习的分析,有助于确定关键的SNVs在AD预测中的临床应用。尽管RNA-seq数据是分析可变剪切的最常用数据类型,但是结合基因组序列和深度学习的方法也有望精确的预测异常剪切,进而为AD的诊断和治疗提供新的方法。
参考文献:
Kim SH, Yang S, Lim KH, Ko E, Jang HJ, Kang M, Suh PG, Joo JY. Prediction of Alzheimer's disease-specific phospholipase c gamma-1 SNV by deep learning-based approach for high-throughput screening. Proc Natl Acad Sci U S A. 2021 Jan 19;118(3):e2011250118. doi: 10.1073/pnas.2011250118. PMID: 33397809.

咨询
我们尊重知识产权,如您认为本平台所载文章、图片、视频等内容侵犯您的合法权益,请您及时联系我们,我们将依据相关法律法规、平台规则予以处理。
关键字
- 143
- 点赞
- 复制链接
- 举报
