北大谢晓亮团队PNAS发文:单细胞水平实现SNV 精确检测的全基因组扩增方法META-CS
与衰老和疾病相关的单核苷酸变异(SNVs)在人类基因组中时有发生,因此进行单细胞检测具有重要意义。然而,由于细胞内单链DNA损伤和全基因组扩增(WGA)过程的影响,单细胞SNVs的检测一直存在假阳性(FPs)。其原因有:一,用于扩增的聚合酶会出错,大多数DNA聚合酶在体外DNA合成过程中,碱基替换的错误率在10−6~10−4,这表明人类基因组60亿个碱基在第一个扩增周期中就会产生数千个FPs;二,细胞裂解和扩增过程中的外力因素会导致DNA损伤,与活细胞中自然发生的损伤,均会被DNA聚合酶错误识别并转化为FPs。这些FPs导致的SNVs数量明显大于自然发生的SNVs,因此,SNVs的全基因组测定一直是一个挑战。
近日,北京大学谢晓亮团队等报道了一种单细胞WGA方法,称为互补链的多重末端标记扩增(multiplexed end-tagging amplification of complementary strands, META-CS),该方法能够在单管反应中分别标记和扩增两条DNA链,通过DNA互补性几乎消除了所有的FPs,达到了目前已有方法中最高的精确度。该项工作以“Accurate SNV detection in single cells by transposon-based whole-genome amplification of complementary strands. ”为题发表在PNAS 上。
文章发表于PNAS
由于真正的SNV必须位于两条DNA链的同一位置,但聚合酶错误和DNA损伤都只发生在一条链上。因此,通过测序后检查两条链的互补性,可以筛选出FPs(图1A)。研究团队基于先前开发的WGA方法:多重末端标记扩增(META)开发了META-CS。该方法首先利用Tn5转座将来自单细胞裂解物的基因组DNA片段化,每个片段被16个独特的转座子序列中的2个随机标记,作为后续反应的启动位点(图1B)。多个转座子序列的使用提供了片段特异性条形码,并减少了与分子内发夹结构相关的扩增损失。
接下来,通过加热使DNA片段打开,并通过两个连续的聚合酶延伸反应预扩增两条单链,以获得链特异性标记(图1C)。每轮聚合酶延伸反应后,用核酸外切酶去除多余的引物。从原始DNA的正义链和反义链中分别扩增出来的产物,可以通过与参考基因组(reference genome)的位置来区分。因此,通过两条链的信息确定SNV,精确度显著提高。此外,完整的META-CS程序在一个单管中进行,容易扩展到多孔板,简化了实验过程,减少了样品损失。
图1:META-CS对SNVs的识别 。来源:PNAS
为了评估META-CS的准确性,研究团队将人类单倍体细胞系(eHAP)中的单个祖先细胞(ancestor cell)克隆扩增5天至数百个细胞(图2A),然后通过口吸法提取了10个单细胞,并用META-CS方法进行扩增和测序。其余细胞再扩增8天至数百万个细胞后提取大量DNA,以代表祖先细胞的基因组用于接下来的比对分析。与祖先细胞相比,在单细胞中发现了新的SNVs。
研究团队首先通过对eHAP单个细胞中SNV的检测,发现SNV的数量并没有随着测序读取次数的增加而改变,这表明使用META-CS,只需4次读取就可以识别出突变,这大大降低了测序成本。
在扩增第5天的eHAP单细胞中,每个细胞可以检测到70 ± 25个SNVs(图2C),在检测到的95个SNVs中,有63个是C>A转换(图2D),这与之前报道研究结果一致。为了验证这种C>A为主的突变谱,研究团队进一步对扩增第13天的eHAP单细胞进行了测序。结果显示,在阈值相同的情况下,每个细胞平均有231 ± 65个新的SNVs,表明与第5天的细胞相比,第13天的细胞积累了更多的突变(图2E)。然而,第13天细胞的突变谱与第5天细胞突变谱几乎相同(皮尔逊相关系数r=0.995)(图2F)。
接下来,研究团队对一位50多岁健康男性捐赠者的精子细胞进行了扩增和测序,以验证META-CS是否能区分不同细胞类型的突变谱。研究人员发现平均每个精子细胞有114 ± 45个SNVs(图2G),且精子细胞的突变谱主要由C>T 和T>C转变组成,而不是C>A占优势的eHAP细胞的突变谱(图2H)。同时精子细胞的种系突变率很低,使得FPs的鉴定更加准确。简言之,在单个eHAP和人类精子细胞中鉴定的SNVs结果均验证了META-CS的准确性。
图2:在克隆扩增的单细胞和人类精子细胞中对META-CS的验证。来源:PNAS
成熟神经元中积累的体细胞SNVs被认为与衰老和神经退行性病变相关,但尚未得到验证。为了更准确地表征神经元中的突变模式,研究团队从三名过世个体脑组织中扩增了单个前额叶皮层(PFC)神经元,并进行全基因组测序。
结果显示,在19岁供者样本中检测到379 ± 66个SNVs,49岁供者样本中检测到871 ± 123个SNVs,76岁供者样本中检测到1,304 ± 202个SNVs,相当于每年增加16个SNVs(图3A)。该结果支持了神经元中SNVs随年龄增长而不断积累的结论。
PFC神经元中的SNVs主要是T>C和C>T转换(图3B),这可能是腺嘌呤和胞嘧啶脱氨基的结果。早前研究表明,人类新型突变在复制后期区域富集,可能是由于在DNA复制后期积累了单链DNA(ssDNA)。与此相反,非分裂神经元的突变在复制后期区域较少,但在转录区域会富集(图3C),这支持了成熟神经元中SNVs可能是由转录相关的DNA损伤引起的假说。而研究人员发现,与年轻人相比,76岁的老年人大脑中的ssDNA损伤显著增加(图3D)。根据突变谱分析显示,这种增加主要来自G>T颠换,是鸟嘌呤氧化为8-羟基鸟嘌呤的结果。
图3:在单个人类神经元中鉴定SNVs和DNA损伤。来源:PNAS
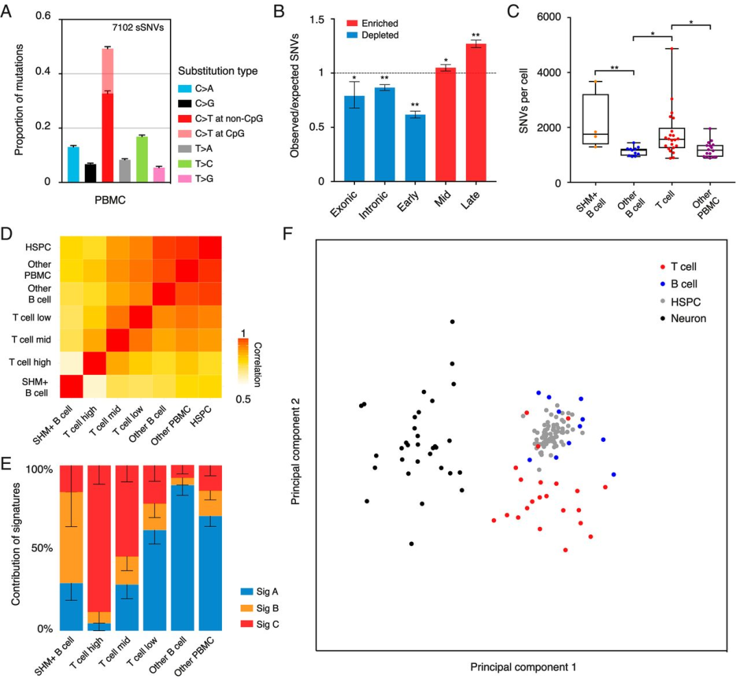
造血干祖细胞(hematopoietic stem and progenitor cells,HSPCs)的体细胞突变已被研究证明与血癌相关,通过对体外扩增的单细胞克隆进行DNA测序,可以对单个HSPCs中的SNVs进行表征。然而,成熟的外周血细胞不能从单个细胞中扩增出来,因此尚未得到广泛的研究。为此,研究团队利用META-CS技术,对同一名精子捐赠者的53个外周血单个核细胞(PBMCs)进行了扩增和测序。结果检测到平均每个细胞有1,494 ± 721个SNVs,PBMCs的突变主要为C>T转变(图4A),与造血干细胞的突变谱有很强的相关性(r=0.991)。与上述神经元的研究发现相反,PBMCs的SNVs基因组分布在转录区很少,在后期复制区富集(图4B),表明PBMCs中的SNVs主要来自HSPCs。
B细胞在成熟过程中会发生体细胞高突变(somatic hypermutation,SHM),导致免疫球蛋白基因的高突变率,从而微调抗体反应。在测序的15个B细胞中,研究团队鉴定出4个SHM+ B细胞,与近期一项研究结果类似,该团队发现SHM+ B细胞比其它B细胞具有更高的SNV频率(图4C)。且三核苷酸背景下突变谱的相关矩阵显示SHM+ B细胞的突变谱与其它血细胞显著不同(图4D)。除SHM+ B细胞外,其它B细胞和PBMCs的突变谱比T细胞更接近HSPCs。
图4:不同类型细胞中SNVs的突变频率和突变谱。来源:PNAS
综上所述,该研究团队提出的单细胞全基因组扩增方法META-CS,利用双链DNA中两条链的互补性,实现了SNV更加精确的鉴定,并在人类多种细胞类型中成功验证。与已有方法相比,META-CS不局限于二倍体细胞,对单倍体细胞或非整倍体的癌细胞同样适用,且只需四次读取就可以识别出突变,这大大降低了测序成本。因此,该方法的建立对发育、衰老和癌症等疾病的深入研究具有重要意义。
参考文献:
Xing D, Tan L, Chang CH, Li H, Xie XS. Accurate SNV detection in single cells by transposon-based whole-genome amplification of complementary strands. Proc Natl Acad Sci U S A. 2021 Feb 23;118(8):e2013106118. doi: 10.1073/pnas.2013106118. PMID: 33593904.
an L, Xing D, Chang CH, Li H, Xie XS. Three-dimensional genome structures of single diploid human cells. Science. 2018 Aug 31;361(6405):924-928. doi: 10.1126/science.aat5641. Epub 2018 Aug 30. PMID: 30166492; PMCID: PMC6360088.

咨询
我们尊重知识产权,如您认为本平台所载文章、图片、视频等内容侵犯您的合法权益,请您及时联系我们,我们将依据相关法律法规、平台规则予以处理。
关键字
- 226
- 点赞
- 复制链接
- 举报
