Nature子刊 | 深圳市人民医院李富荣团队发表肿瘤干细胞及外泌体多组学图谱研究成果
肿瘤干细胞有可能是最终治疗后导致癌症复发的原因,其在功能上等同于微小病灶。与其他实体肿瘤类似,一些公认的肺癌干细胞表面标志物已经被鉴定出来,其中包括 CD133 和 CD44。
近日,深圳市人民医院李富荣研究团队采用肺腺癌患者肿瘤组织进行悬浮培养,通过乙醛脱氢酶(ALDH)作为标志物,分选出肺腺癌肿瘤干细胞及富集外泌体。通过全转录组测序绘制肺腺癌肿瘤干细胞和外泌体详细的mRNAs、lncRNAs和circRNAs图谱,以及采用LC-MS/MS质谱技术绘制了蛋白组图谱。通过联合蛋白质组和转录组数据分析发现,在肺腺癌肿瘤干细胞和外泌体中存在与肺癌转移复发相关的标志性蛋白质,为肺腺癌诊断和免疫治疗提供了新的靶点。该研究发表在Nature旗下子刊npj Genomic Medicine杂志上(影响因子:8.617)。
文章发表在npj Genomic edicine上
主要研究内容
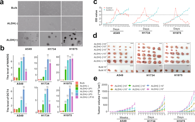
图1.人肺腺癌中的ALDEFLUOR阳性细胞具有癌干细胞样特性。来源:npj Genomic Medicine
乙醛脱氢酶阳性(ALDH+)的肺腺癌细胞表现出肿瘤干细胞的特点。具体表现为形成肿瘤球,集落形成性增强,干细胞标志物表达较高,增殖能力增强和体内致瘤性特征明显(图1)。接下来,研究团队利用多步超速离心法分离外泌体。
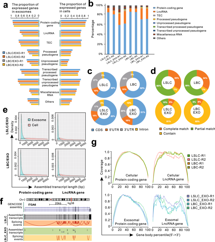
图2.外显体及其亲本细胞中不同RNA类型的组成分析。来源:npj Genomic Medicine
研究团队通过对肺腺癌肿瘤细胞和LSLC的外泌体进行转录组分析检测,结果显示,与亲本相比,外泌体样本中的lncRNA和内含子片段所占比例更多,表明细胞内的lncRNAs和内含子序列可以选择性地包装到外泌体。此外,在外泌体中的RNA更多是碎片化的,长度平均为359个核苷酸,且更倾向于来自3’或者5’末端(图2)。
为检测癌细胞在RNA水平上的遗传变异是否也存在于其分泌的外泌体中,研究人员分析了外泌体中的单核苷酸变异(SNV)。值得注意的是,研究发现平均82%(3348/4094)的错义变异在LSLC的两个重复之间同时出现,只有极少数的错义变异在LSLC衍生外泌体的两个重复之间同时出现。以上结果表明,利用癌细胞衍生的外泌体 RNA 变异谱可能无法反映癌细胞中发生的事件。同时,该研究发现86%的环形RNA(circRNA)是从外显子区域产生的,并由反向剪接的外显子-外显子连接构成,在外泌体中几乎没有环形RNA,这与外泌体中片段化的转录本结果相一致。
研究团队结合转录组和蛋白组的数据进行分析,研究了癌细胞和外泌体之间的相似程度。结果表明,外泌体RNA和蛋白质之间的表达谱不同,外泌体在蛋白质组学水平上表现出更接近其亲代细胞的特性。此外,在蛋白质组学和转录组学层面,外泌体与其亲本细胞之间高表达蛋白存在高度一致性。低表达的蛋白质表现出与随机选择相似的模式。该结果表明,在LSLC或肺腺癌细胞中高表达的转录本或蛋白质更容易在其衍生的外泌体中高表达,且一部分基因在其他细胞类型的外泌体中也高度表达,并可能在外泌体生物发生的调节中发挥重要作用。
图3.外源富集RNA和蛋白质的鉴定和功能特性。来源:npj Genomic Medicine
肿瘤干细胞释放的外泌体可能携带癌症复发或治疗耐药性生物标志物,可作为癌症诊断和预后的潜在靶点。研究团队基于生成的多组学数据进一步分析鉴定和表征LSLC特异性标记物,并确定其中哪些可以被外泌体转移。同时,该研究利用发现的LSLC标志物进行了临床样本验证,最终基于患者的蛋白质组学数据,验证了53个LSLC标志物。
总结
对于肿瘤干细胞释放的外泌体我们仍知之甚少。该研究利用多组学技术分析了LSLC释放的外泌体的成分和功能特性,为了解肿瘤来源外泌体的生物发生和生物学功能开辟了新的途径,有助于肿瘤干细胞及其外泌体的临床应用。特别是涉及外泌体转移的潜在LSLC标志物需要进一步的实验研究来探索其调控机制并验证其临床意义。
参考文献:
Luo, HT., Zheng, YY., Tang, J. et al. Dissecting the multi-omics atlas of the exosomes released by human lung adenocarcinoma stem-like cells. npj Genom. Med. 6, 48 (2021). https://doi.org/10.1038/s41525-021-00217-5

咨询
我们尊重知识产权,如您认为本平台所载文章、图片、视频等内容侵犯您的合法权益,请您及时联系我们,我们将依据相关法律法规、平台规则予以处理。
关键字
- 231
- 点赞
- 复制链接
- 举报
