Nature发表最新人类细胞类型DNA甲基化图谱,发现不同个体相同细胞类型的甲基化模式极其相似
DNA甲基化是一种重要的表观遗传标记,但现有的人类DNA甲基化数据集存在很大的局限性。大多数DNA甲基化分析主要针对大块组织,因此掩盖了那些罕见细胞类型,例如组织常驻免疫细胞、成纤维细胞或内皮细胞等。作为部分解决方案,近期有研究利用来自全组织的单细胞转录组测序数据来识别在特定细胞类型中表达的标记基因,然后鉴定出甲基化与表达负相关的特定CpGs,但这对于鉴定液体活检中的罕见细胞可能仍不够准确。
近日,为了克服这些限制并准确表征人类细胞甲基化特征,来自以色列希伯来耶路撒冷大学等单位的研究团队在Nature发表了题为“A DNA methylation atlas of normal human cell types”的文章。研究团队构建了39种不同细胞类型的深度甲基化图谱,并将整个基因组的甲基化模式合并为甲基化的CpG位点模块,使用这些模块来研究不同细胞类型甲基化模式的变化。同时,研究团队还识别描述了组织或细胞类型特异性的甲基化基因组区域,分析了其可能的生物学功能。总之,该甲基化图谱为研究基因调控、疾病相关遗传因素以及开发用于液体活检的组织特异性生物标志物提供了宝贵的数据资源。
文章发表在Nature
人类细胞甲基化图谱
为了描述多种细胞类型的全基因组DNA甲基化,研究团队对来自137名个体77种原代细胞类型的205个健康样本进行了全基因组亚硫酸氢盐测序。通过流式细胞仪、基因表达和DNA甲基化分析,研究用平均样品纯度超过90%。所分析的细胞类型代表了大多数主要人类细胞类型,以及不同环境中相似细胞类型 (如组织驻留巨噬细胞)。
结果显示,细胞类型之间以块状方式发生显著变化。研究人员还识别了特定细胞类型中甲基化差异的基因组区域,以阐明特定细胞类型的生物过程,定义细胞身份,并促进甲基化生物标志物的开发,以及确定循环cfDNA片段的细胞起源。
图1. 成年人类细胞甲基化图谱,来源:Nature
甲基化记录了发育历史
虽然DNA甲基化模式反映了细胞的功能特征,但它们也可以用来追踪细胞的发育历史。为了确定早期祖细胞的后代共享模式,研究人员计算了至少四个CpG区块内的平均甲基化,并筛选在所有样本中表现出最高变动性的CpG区块。然后,使用无监督凝聚算法进行聚类,该算法最终迭代地识别并连接两个相近的样本。该分析系统地将相同细胞类型的生物样本分组,类似于纯化的人类血细胞的聚类。
同时,研究团队还分析了人类组织之间谱系关系的关键要素。例如,起源于同一胚胎内分泌祖细胞的胰岛细胞类型密集地聚集在一起,胰岛细胞进一步与胰管和腺泡细胞聚集,然后与肝细胞聚集,这可能是因为它们与肝细胞共享内胚层起源;与之相反,虽然存在共同的组织特异性基因调控,内胚层来源的胰岛细胞并不与外胚层来源的神经元聚集。
图2. 甲基化特征反应人类细胞谱系发育关系,来源:Nature
人类细胞类型特异性调控
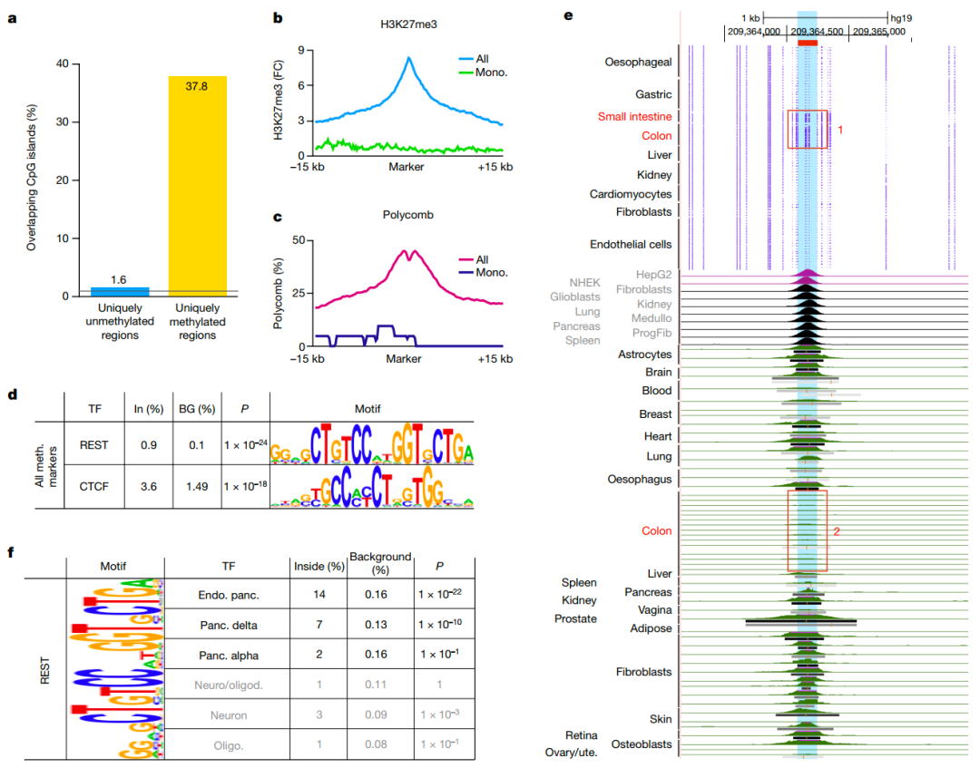
研究团队分析了细胞类型特异性DNA可及性和染色质组装。研究发现,单核细胞和巨噬细胞的前250个未甲基化标记是高度开放的,在单核细胞中以H3K27ac和H3K4me1为特征,其他细胞类型的标记在单核细胞中没有富集。结果还显示,chromHMM增强子注释在细胞类型特异性标记上有强烈的协调富集。
为了进一步评估细胞类型特异性未甲基化区域的生物学功能,研究人员分析它们与转录因子的关系,这些转录因子既可以影响DNA甲基化,也可以以细胞类型特异性的方式结合DNA,这取决于甲基化和染色质状态。研究确定了每种细胞类型的前1000个未甲基化标记,并进行Motif分析,以计算已知转录因子结合Motif的富集。对于大多数细胞类型而言,Motif包括主调控因子和关键转录因子。这种细胞类型特异性的非甲基化区域和转录因子结合基元之间的联系可以识别新的基因调节回路,以及特定细胞类型中活跃的远端增强子。
图3. 不同细胞类型的特异性调控图,来源:Nature
细胞类型特异性高甲基化位点
随后,研究团队分析了在一种细胞类型中甲基化,但在人体其他细胞未甲基化的基因组区域。这些细胞类型特异性的高甲基化区域通常对Motif富集不太显著。有趣的是,只有大约3%的细胞类型特异性差异甲基化区域是高甲基化的。
在汇集了所有细胞类型特异性的高甲基化区域后,研究确定了染色质调节因子CTCF靶标序列的强富集。这表明CTCF结合位点的DNA甲基化可以作为一个组织特异性的调节开关来调节其结合,并潜在地影响组织特异性的三维基因组。
图4. 细胞类型特异性高甲基化位点,来源:Nature
结 语
综上所述,该研究报道了一个全面的初级人类细胞类型甲基化图谱,以及一套广泛的细胞类型特异性标记和计算工具,可用于混合细胞类型样本的片段级分析。研究结果显示,来自不同个体相同细胞类型的甲基化模式惊人地相似。就健康组织而言,个体之间的相似性反映了细胞分化和维持的稳健性;而涉及表观基因组不稳定的病理明显破坏了这些相似,导致来自特定正常细胞类型之间的甲基化模式更加多样化。
总之,该研究阐明了DNA甲基化在细胞生物学和基因调控中的作用,并促进了每种细胞类型中活性增强子的鉴定。人类细胞类型甲基化的综合图谱为多条相关研究线以及应用提供了有价值的资源,例如敏感地识别患有癌症和其他疾病的个体血浆中cfDNA的起源组织。
参考文献:
1. Loyfer, N., Magenheim, J., Peretz, A. et al. A DNA methylation atlas of normal human cell types. Nature (2023).
2. ENCODE Project Consortiumet al. Expanded encyclopaedias of DNA elements in the human and mouse genomes. Nature 583, 699–710 (2020).
3. Zhu, T. et al. A pan-tissue DNA methylation atlas enables in silico decomposition of human tissue methylomes at cell-type resolution. Nat. Methods 19, 296–306 (2022).

咨询
我们尊重知识产权,如您认为本平台所载文章、图片、视频等内容侵犯您的合法权益,请您及时联系我们,我们将依据相关法律法规、平台规则予以处理。
关键字
- 302
- 点赞
- 复制链接
- 举报
