Cancer cell | 整联蛋白αvβ6-TGFβ-SOX4途径驱动三阴性乳腺癌的免疫逃逸
乳腺癌分成四种类型:luminal A型、luminal B型、三阴性和HER2型。三阴性乳腺癌 (TNBC)特指雌激素受体(ER)、孕激素受体(PR)及人表皮生长因子受体2(HER-2)均阴性的乳腺癌患者,占所有乳腺癌患者的15%-20%。Sox4基因在胚胎发育过程中表达,参与脾脏、骨、心脏和淋巴的分化,成人体内仅有少量的干细胞才表达此基因。
三阴性乳腺癌具有较高的转移扩散倾向,对化疗无效的患者预后较差。先前的研究表明在TNBC中T细胞介导具有免疫作用。然而,在TNBC和许多其它上皮来源的人类癌症中,对免疫疗法的肿瘤固有抗性机制仍知之甚少。基于此,丹娜法伯癌症研究所Wucherpfennig KW等人通过相关研究证明了SOX4转录因子诱导肿瘤细胞对细胞毒性T细胞产生耐药性。相关成果已于近日发表在Cancer cell 杂志上,文章题为“Integrin αvβ6–TGFβ–SOX4 Pathway Drives Immune Evasion in Triple-Negative Breast Cancer”。
文章发表于Cancer cell 期刊
研究团队通过CRISPR敲除,共筛选了313个基因,以鉴定使肿瘤细胞对细胞毒性T细胞产生抗性的基因。已知SOX4与癌细胞侵袭(Cell Invasion)有关,SOX4的高表达与许多人类癌症的不良预后相关,尤其是TNBC,而SOX4是TGFβ的靶基因。整联蛋白αvβ6异二聚体(由ITGAV和ITGB6编码)在许多人类上皮癌中过度表达,并且该整联蛋白从沉积在细胞外基质上的潜在形式激活TGFβ。该研究证明了整联蛋白αvβ6–TGFβ–SOX4通路是TNBC抵抗T细胞介导免疫的主要机制。
图1. SOX4转录因子诱导肿瘤细胞对细胞毒性T细胞产生耐药性。来源:Cancer cell
首先,研究团队对人类TNBC细胞系BT549和人类CD8+T细胞进行了共培养分析,表明能够用CD8+T细胞进行细胞毒性试验。SOX4、ITGAV或ITGB6 gRNAs编辑BT549细胞显著增加了T细胞介导的细胞毒性。且ITGAV(Integrin Subunit Alpha)基因的失活显著降低了BT549细胞和Hs578T TNBC细胞以及鼠4T1和Py8119 TNBC细胞中SOX4的mRNA和蛋白质水平。此外,鼠4T1 TNBC细胞的T细胞毒性试验数据表明,SOX4是一个主要的TGFβ效应基因,赋予抵抗细胞毒性T淋巴细胞(CTLs)杀伤的能力。结果表明SOX4和ITGAV基因赋予肿瘤细胞对T细胞介导的细胞毒性的抗性。
然后,研究团队探究了整联蛋白αvβ6阻断抗体是否能使TNBC细胞对细胞毒性T细胞敏感。264RAD单克隆抗体有一个人体免疫球蛋白(Ig)G1 Fc区,它与激活的Fc受体结合;因此,自然杀伤细胞和巨噬细胞介导的抗体依赖性细胞毒性(ADCC)可能有助于其抗肿瘤活性。研究团队在Fc区引入了两个突变,防止与激活的Fc受体结合,从而将该单克隆抗体的活性限制在其阻断功能,即整联蛋白αvβ6/ 8单克隆抗体(monoclonal antibody , mAb)。用单克隆抗体治疗人和鼠TNBC细胞,降低了SOX4蛋白水平和TGFβ信号(图2A),它还降低了人TNBC细胞系与TGFβ报告细胞系共培养物中活性TGFβ的水平(图2B)。重要的是,用这种整联蛋白αvβ6/8单克隆抗体预处理人和鼠TNBC细胞系,发现其对CD8+T细胞的杀伤敏感(图2C-2D)。
图2. 整联蛋白avb6/8单克隆抗体抑制SOX4表达并使TNBC细胞对细胞毒性T细胞敏感。
来源:Cancer Cell
研究团队又进一步探究了整联蛋白αv-SOX4途径的体内疗效。整联蛋白αv和SOX4的高表达与患者存活率降低和几种人类侵袭性癌症有关,特别是乳腺癌。因此,团队研究了整联蛋白αvβ6/8单克隆抗体在两种对PD-1阻断反应差的高转移性TNBC鼠模型(4T1和Py8119)中的功效,观察到整联蛋白αvβ6/8单克隆抗体单药治疗能显著降低原发性肿瘤的负担,并且与对照组小鼠相比,在两种TNBC模型中都产生了显著的存活率差异。与整联蛋白αvβ6/8单克隆抗体的单一治疗相比,整联蛋白αvβ6/8和PD-1单克隆抗体的联合治疗进一步提高了治疗效果,并显著提高了生存率(图3A-3D)。整联蛋白αvβ6/8单克隆抗体单一疗法也大大降低了肺转移负担(图3F,3G)。PD-1阻断不能减少肺转移瘤的数量,但能增强整联蛋白αvβ6/8单克隆抗体对肺转移瘤的作用。以上结果表明,整联蛋白αvβ6/8单克隆抗体具有显著的治疗疗效。
图3. 整联蛋白avβ6/8单克隆抗体在抗PD-1阻断的转移性小鼠TNBC模型中的作用。
来源:Cancer Cell
整联蛋白αvβ6/8单克隆抗体治疗对肿瘤微环境的重构
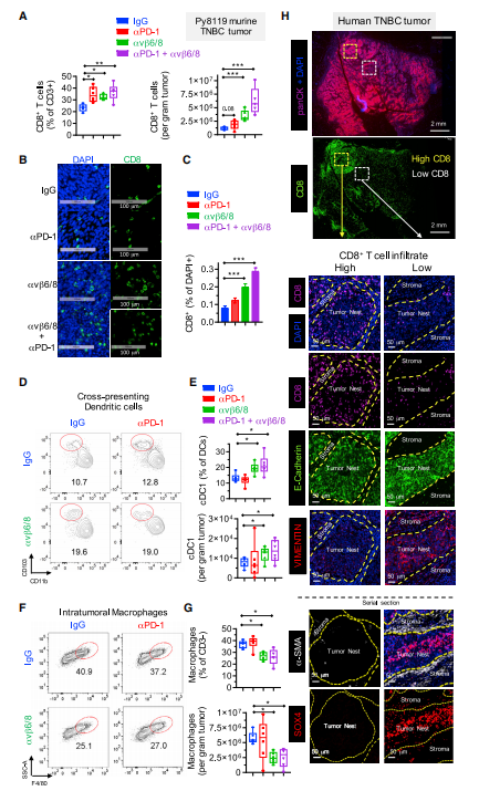
在人类癌症中,对检查点阻断的抗性通常与CD8+T细胞浸润差有关,并且在没有处理的情况下,两种TNBC模型的CD8+T细胞浸润都很差。流式细胞术分析表明,整联蛋白αvβ6/8单克隆抗体单药治疗显著增加了模型4T1和Py8119 TNBC肿瘤中浸润性CD8+T细胞的数量(图4A–4C)。
交叉呈递树突状细胞对于诱导CD8+T细胞介导的肿瘤免疫至关重要,与对照单克隆抗体治疗的小鼠相比,在用整联蛋白αvβ6/8治疗后的4T1和Py8119肿瘤增大(图4D和4E),而F4/80+巨噬细胞的百分比降低(图4F和4G)。
对五份人类TNBC档案标本的系列切片进行多色免疫荧光分析,结果显示肿瘤内 CD8+ T细胞浸润程度存在区域异质性。来自CD8+细胞浸润不良区域的肿瘤巢倾向于显示较高的SOX4标记,而CD8+细胞浸润较高的肿瘤巢显示有限的SOX4抗体标记。没有CD8+浸润的肿瘤巢往往表达高水平的SOX4和波形蛋白,并被高水平aSMA和波形蛋白的基质包围(图4H)。
图4. 小鼠和人TNBC肿瘤微环境分析。来源:Cancer Cell
SOX4调节T细胞介导的肿瘤免疫相关的多种途径
RNA测序数据的基因集富集分析(GSEA)表明,人BT549 TNBC细胞和鼠4T1 TNBC细胞相比,干扰素应答代表了在SOX4或ITGAV编辑的基因上调的主要途径之一(图5A和5B)。相比之下,在SOX4和ITGAV编辑的4T1 TNBC细胞中,与转化生长因子β1和肿瘤坏死因子α/核因子κB相关的基因组均呈负富集(图5B)。对核糖核酸序列数据的进一步分析表明,SOX4或ITGAV编辑的4T1 TNBC细胞含有较高水平的干扰素刺激基因(ISGs),包括与重要先天免疫途径相关的基因,如RIGI/MDA-5、CGAS-STING和AIM2炎症体(图5C)。
SOX4或ITGB6编辑的人BT549 TNBC细胞具有更高的MHC I类蛋白质水平(图5D和5E)。人的BT549 TNBC细胞染色质免疫沉淀实验确定了干扰素途径基因(如IRF7和ISG15)和MHC-I途径基因(TAP1、TAP2、PSMB9、HLA-B和HLA-C)调节区中的SOX4特异性峰(图5F)。
图5. SOX4调控多种先天和适应性免疫基因抑制T细胞介导的肿瘤免疫。
来源:Cancer Cell
整联蛋白αvβ6是SOX4驱动的免疫逃避途径的关键调节因子,SOX4在促进TNBC和其它人类癌症的进展中起着双重作用:促进侵袭或转移和抑制针对侵袭性癌细胞的T细胞介导的免疫。因此,侵袭/转移减少和T细胞介导的免疫增强可能有助于整联蛋白αvβ6/8单克隆抗体的治疗效果,特别是对转移的治疗效果。这表明,这三种分子形成了一个重要的免疫逃避途径,赋予肿瘤细胞对细胞毒性T细胞的抵抗力。因此,整联蛋白αvβ6-TGFβ-SOX4途径的靶向性为TNBC和其它高度侵袭性的上皮来源的人类癌症提供了潜在的治疗机会。

咨询
我们尊重知识产权,如您认为本平台所载文章、图片、视频等内容侵犯您的合法权益,请您及时联系我们,我们将依据相关法律法规、平台规则予以处理。
关键字
- 137
- 点赞
- 复制链接
- 举报
