Cell | 迄今最全面的肺鳞状细胞癌蛋白质组图谱,揭示多个潜在治疗靶点
肺癌是对人类健康和生命威胁最大的恶性肿瘤之一。肺鳞状细胞癌(LSCC)是最常见的肺癌类型,占原发性肺癌的40%~51%。目前,LSCC患者可选择的治疗方案较少,针对该癌症类型的靶向治疗几乎没有取得进展。而现有的FGFR1基因靶向治疗方案临床中只能发挥有限的有效性。
近日,来自麻省理工学院和哈佛学院博德研究所的 Michael A. Gillette 教授研究团队在Cell发表“A proteogenomic portrait of lung squamous cell carcinoma”文章,针对肺鳞状细胞癌的蛋白质组学图谱研究成果进行阐述。研究团队通过对肺鳞状细胞癌组织进行全测序,绘制了蛋白质组图谱,并获得以下结果:1.拷贝数畸变(CNA)分析发现,是NSD3而不是FGFR1蛋白在CNA的肿瘤中过度表达,这为FGFR1治疗方案的局限提供了潜在的解释。2.通过蛋白聚类分析,揭示了具有上皮细胞转分化(EMT)相关基因丰富的癌组织亚型。3.梳理出泛素化蛋白组、磷酸化蛋白组和乙酰化蛋白组之间互相的串扰对癌症发展和代谢途径进行的复杂的调控。4.绘制了详细的免疫图谱,为治疗提供免疫相关的靶点。
文章发表在Cell上
研究概要
研究内容
正如医学界了解的那样,在针对肺癌的研究中,肺鳞状细胞癌是最为棘手的一种。根据目前的认知,有三个代谢途径可以作为发现肺鳞状细胞癌潜在药物的靶点,FGFR1、PI3K和G1/3。但迄今为止,只有免疫疗法成功发展成LSCC的一项治疗策略,而该方法目前还缺乏既定的靶点目标。
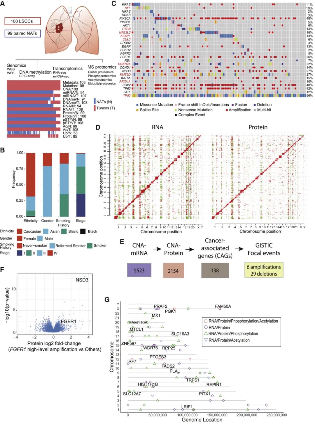
为了解决上述问题,研究团队收集了108个未经过任何治疗处理的原发性LSCC肿瘤样本,99个与LSCC癌旁组织(NAT)(图1A和1B)。采用跨越9种不同数据类型的深度分析方法绘制出蛋白组学图谱(图 1C和1D)。
1. NSD3在CNA肿瘤中过度表达
研究人员通过分析蛋白组学数据,解释了CNA的影响。在5523个显著的顺式-CNA-mRNA事件中,其中2154个与蛋白质表达一致,包括138个“癌症相关基因(CAG)”。研究人员鉴定出6个扩增事件(包括NSD3、CCND1和SOX2),以及29个缺失事件(包括NCOR1、SETD2和CBL)(图1D和1E)。
该研究进一步揭示了多个LSCC的新靶点(例如NSD3、生存素、LSD1、EZH2)。值得注意的是,针对FGFR1的治疗方案并不成功[2] [3]。蛋白质组学数据表明,NSD3是关键的驱动型癌基因,而不是FGGR1(图1F)。结合已有实验证据证实该生信分析结果,表明NSD3是LSCC肿瘤发生的关键调节因子,介导致癌染色质变化[4]。此外,p63低表达型LSCC中会过表达生存素,生存素可以做一个治疗靶点。SOX2已被证实不能成为药物靶点,所以研究者们已经把兴趣聚焦到了它的上游和下游。该研究发现SOX2过表达型肿瘤中,LSD1和其他染色质修饰剂EZH2可作为治疗靶点。
图1.LSCC的蛋白质组学图。来源:Cell[1]
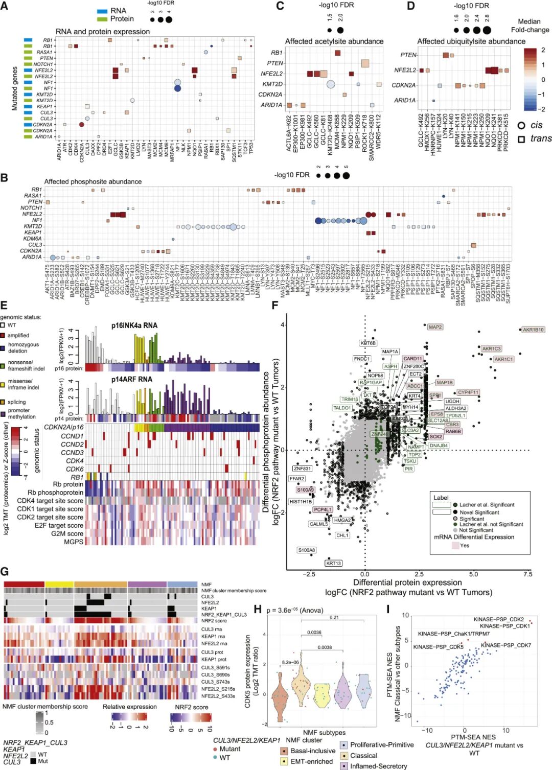
2.蛋白聚类分析揭示癌组织亚型
研究团队对108个LSCC样本的CAN、RNA、蛋白、磷酸化蛋白和乙酰化蛋白的数据集进行分析,并基于非负矩阵分解(NMF)的多组学聚类分析。最终获得了五种鳞状细胞癌亚型(图2A和2B),包括:
B-I(“basal-inclusive”) :表现为基底样组织学和代谢、免疫和雌激素受体信号上调;
EMT-E(“epithelial to mesenchymal transition-enriched”):表现为EMT、血管生成和肌生成上调,具有黏液样组织学特征和成纤维细胞浸润;
Classical:特征是KEAP1、CUL3和NFE2L2基因突变以及SOX2和TP63的高水平扩增;
I-S(“inflamed-secretory”):与基于RNA的分泌簇对齐,显著上调免疫相关途径。
P-P(“proliferative-primitive”):NMF亚型,显示增殖相关通路上调、免疫信号下调和CIMP低样本富集。
其中EMT-enrich组的组织中,具有明显上调的上皮细胞转分化基因。该组肿瘤显示出明显的磷酸化驱动PDGFR和ROR2信号,标志着从上皮细胞状态到间充质状态的转变(图2F和2G)。
图2.LSCC聚类分析的亚型和相互关联。来源:Cell[1]
3.蛋白质组对癌症发展和代谢途径的复杂调控
通过梳理蛋白质组数据,研究人员分析了重复突变对同源RNA、乙酰化蛋白、泛素化蛋白以及磷酸化蛋白之间的影响(图3A~D)。由图谱可以得到RB1突变肿瘤上调细胞周期相关蛋白表达,NOTCH1突变导致GSK3B蛋白和磷酸化(T433)升高等细节信息。NLK和GSK3B被证明是LSCC的肿瘤抑制因子[5],由此可以推测,两者都可能抑制突变肿瘤中NOTCH1的下游信号传导。
图3.用多组学手段观察体细胞突变的特征。来源:Cell[1]
4.绘制免疫图谱
基于xCell的共识聚类,该研究将肿瘤分为三组,分别对应免疫学中热(Hot)、温(Warm)和冷(Cold)组(图4A~C)。其中NMF IS(inflamed-secretory)亚型与免疫分组“热组”显著相关(图4A),显示了生信分析的前后照应。分析图谱数据,发现CSF1R蛋白主要在巨噬细胞中表达,显示出最高的CBPE评分,并且与热组呈正相关(图4H),因此CSF1R与免疫相关通路和免疫细胞(图4G)呈正相关。此外,CSF1R与免疫抑制性趋化因子CCL5、PIK3R1 Y580的磷酸化、肌动蛋白细胞骨架的下游调节因子(包括WAS和WASF2 S103)相关(图4I)。以上结果与揭示肿瘤相关巨噬细胞和CSF1R作为抗癌靶点[6] [7]的已有研究结果吻合。
图4.LSCC的免疫学蛋白图谱。来源:Cell[1]
结语
该研究提供了未经治疗原发性LSCC肿瘤和NAT的详细蛋白质组学特征,并对包括磷酸化、乙酰化和泛素化在内的翻译后修饰进行了大范围覆盖。基于 NMF的多组学聚类分析,对此前基于RNA的聚类进行改进,提出了更具有潜在治疗意义的生物学EMT-E亚型。研究发现NSD3蛋白在肿瘤中过度表达,而不是FGFR1,并且绘制出了详细的免疫学蛋白质图谱,为治疗研究提供了方向和参考。
参考文献:
[1].Satpathy, S., Krug, K., Beltran, P. M. J., Savage, S. R., Petralia, F., Kumar-Sinha, C., ... & Bauer, T. (2021). A proteogenomic portrait of lung squamous cell carcinoma. Cell, 184(16), 4348-4371.
[2].Lim, S. H., Sun, J. M., Choi, Y. L., Kim, H. R., Ahn, S., Lee, J. Y., ... & Ahn, M. J. (2016). Efficacy and safety of dovitinib in pretreated patients with advanced squamous non‐small cell lung cancer with FGFR1 amplification: a single‐arm, phase 2 study. Cancer, 122(19), 3024-3031.
[3].Weeden, C. E., Solomon, B., & Asselin-Labat, M. L. (2015). FGFR1 inhibition in lung squamous cell carcinoma: questions and controversies. Cell death discovery, 1(1), 1-5.
[4].Yuan, G., Flores, N. M., Hausmann, S., Lofgren, S. M., Kharchenko, V., Angulo-Ibanez, M., ... & Gozani, O. (2021). Elevated NSD3 histone methylation activity drives squamous cell lung cancer. Nature, 590(7846), 504-508.
[5].Sinicropi-Yao, S. L., Amann, J. M., Lopez, D. L. Y., Cerciello, F., Coombes, K. R., & Carbone, D. P. (2019). Co-expression analysis reveals mechanisms underlying the varied roles of NOTCH1 in NSCLC. Journal of Thoracic Oncology, 14(2), 223-236.
[6].Cassetta, L., & Pollard, J. W. (2018). Targeting macrophages: therapeutic approaches in cancer. Nature reviews Drug discovery, 17(12), 887-904.
[7].Cannarile, M. A., Weisser, M., Jacob, W., Jegg, A. M., Ries, C. H., & Rüttinger, D. (2017). Colony-stimulating factor 1 receptor (CSF1R) inhibitors in cancer therapy. Journal for immunotherapy of cancer, 5(1), 1-13.

咨询
我们尊重知识产权,如您认为本平台所载文章、图片、视频等内容侵犯您的合法权益,请您及时联系我们,我们将依据相关法律法规、平台规则予以处理。
关键字
- 214
- 点赞
- 复制链接
- 举报
