Nat. Genet. | 基于泛癌单细胞RNA-seq,识别22种癌症类型的细胞异质性重复程序
肿瘤细胞可塑性和异质性在疾病进展及治疗中起着关键作用。例如,罕见的肿瘤细胞亚群可能是造成癌细胞耐药性及转移的潜在因素。目前,实验室培养的细胞系是癌症研究的主力军,但不清楚它们在多大程度上概括了肿瘤恶性细胞之间的异质性。随着测序技术的发展,单细胞RNA测序(scRNA-seq)已经成为研究肿瘤内异质性(ITH)的有效工具。
近日,来自以色列魏茨曼科学研究所的Itay Tirosh团队利用多重单细胞RNA-seq,分析了来自22种癌症类型的198个癌细胞系,确定了12个在多个癌细胞系中导致重复异质性的表达程序。此外,研究团队还建立了特定的肿瘤细胞异质性模型,可用于研究衰老相关细胞的亚群,以证明其动态性、调节性和独特的药物敏感性。该研究成果发表在Nature Genetics上,文章题为“Pan-cancer single-cell RNA-seq identifies recurring programs of cellular heterogeneity”。
文章发表在Nature Genetics上
研究团队开发了一种多路复用方法,利用10x Genomics Chromium系统对不同细胞系进行单细胞RNA-seq分析,基于基因表达和SNPs的细胞系分配对于98%的细胞是一致的(图1)。在去除低质量数据后,研究人员检测分析了来自198个细胞系的53513个细胞的表达谱,平均每个细胞检测19264个单分子标签(UMIs)和3802个基因,可反映22种癌症类型(图1)。
图1.多重scRNA-seq鉴定细胞系内表达的异质性及研究的癌症类型分布。来源:Nature Genetics
在单个细胞系的细胞间(包括离散的细胞亚群),研究团队发现了基因表达的广泛可变性,并利用t-SNE在11%的细胞系中发现了离散簇,表明离散亚群通常是细胞系特有的。通过识别每个细胞系中细胞状态的连续和离散可变性,在所有细胞系中检测到1445个表达程序,在单个细胞系中存在4~9个这样的程序。基于这些表达程序的共同基因,研究分析强调了相似程序的群集,称之为基因表达的重复异质程序(RHP)。最终,研究人员确定了12个RHP,其中两个最显著的RHP可反映细胞周期。细胞周期RHP对应于G1/S和G2/M期,并且在临床肿瘤样本中也可以观察到(图2)。
图2.体外及体内细胞周期的异质性模式。来源:Nature Genetics
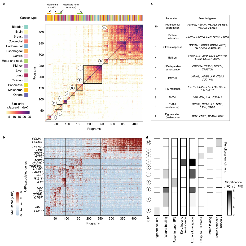
结果显示,另外10个RHP反映了不同的生物学过程,且在很大程度上独立于细胞周期状态或被非周期细胞优先表达。研究人员通过对这10个RHP的标志基因、细胞系和潜在调节元件对这10个RHP进行了表征(图3)。
图3.10个RHP的功能注释。来源:Nature Genetics
研究发现了与多种类型应激反应有关的RHP。其中,RHP(8)反映了一种应激反应,包括DNA损伤诱导的和即刻早期基因(DDIT3、DDIT4和ATF3),类似于在黑色素瘤和HNSCC肿瘤中发现的程序;RHP(4)含有IFN响应基因(IFIT1-IFIT3),与卵巢癌中观察到的异质性程序非常相似。IFN响应可能是由基因组不稳定性通过cGAS-STING通路触发的;RHPs(9,10)分别由与蛋白质折叠和成熟以及蛋白酶体降解相关的基因组成。这也是唯一不同于任何体内异质性程序的RHP。
分析发现,与上皮-间充质转化(EMT)相关的RHP RHP(2),即EMT-I,是黑色素瘤特异性的,并与另一个黑色素瘤特异性RHP(1)呈负相关。后者与皮肤色素沉着基因(MITF和PMEL)相关,在黑素瘤肿瘤中可观察到这两种黑色素瘤特异性RHPs及其负相关模式。RHP(3),即EMT-II,包括vim,FN1等基因,主要可在HNSCC细胞系中观察到;RHP(5),EMT-III在非周期细胞中包含了参与细胞连接组织的基因,如层粘连蛋白编码基因。EMT-I和EMT- II在特定的癌症类型中表达丰富,突出了EMT是一种常见的,因环境而异的细胞异质性模式,可能对转移和药物反应有重要的意义。
此外,与衰老程序相关的RHP(6,7)可优先在G0细胞中被观察到,反映了与细胞衰老有关的不同表达程序。RHPs 6程序包括衰老调节因子p21和其他p53靶基因;而RHP 7与低水平的增殖和分泌表型有关,与角质形成细胞、肺支气管细胞和其他上皮细胞的衰老反应非常相似,该程序缺乏经典的衰老标记物(p16和p21),被称为上皮衰老相关(EpiSen)程序。
EpiSen程序是在衰老细胞中诱导的,但它的表达并不一定意味着完全的衰老表型。研究人员选择具有EpiSen和EMT-II RHPs高度变异的HNSCC细胞株作为特定模型进行进一步分析,分离出EpiSen-high 和EpiSen-low两个细胞亚群,其表达差异达12倍(图4)。结果表明,EpiSen程序具有动态可塑性,且与遗传亚克隆存在有限的关联。随后,研究人员比较了EpiSen-High和EpiSen-Low亚群对不同药物的敏感性,结果表明EpiSen-High细胞对PI(3)K和AKT的抑制剂以及通过PI(3)K-AKT轴传递信号的EGFR和IGF1R的抑制剂更敏感;EpiSen-low细胞对细胞周期调节因子(CDKs、CHK1和拓扑异构酶)的抑制剂更敏感。此外,EpiSen可用于预测临床药物反应,为了研究EpiSen在西妥昔单抗临床反应方面的潜在相关性,研究人员检查了40例复发或转移性HNSCC患者的大量预处理转录组数据,结果与体外观察一致,EpiSen丰度在PFS较长的患者中显著高于PFS较短的患者,其预测能力略高(图5)。
图4. EpiSen在三个亚群中的表达。来源:Nature Genetics
图5.HNSCC细胞系(体外)和肿瘤(体内)基因表达热图和ROC曲线。来源:Nature Genetics
综上所述,该研究利用单细胞RNA-seq技术描绘了198个细胞系的细胞多样性图谱,强调了在人类肿瘤中观察到的异质性程序的特定模型,对这些模型系统的进一步研究可提供对ITH的理解,有助于利用ITH开发新的治疗策略。
参考资料:
1. Kinker, G.S., Greenwald, A.C., Tal, R. et al. Pan-cancer single-cell RNA-seq identifies recurring programs of cellular heterogeneity. Nat Genet 52, 1208–1218 (2020). https://doi.org/10.1038/s41588-020-00726-6

咨询
我们尊重知识产权,如您认为本平台所载文章、图片、视频等内容侵犯您的合法权益,请您及时联系我们,我们将依据相关法律法规、平台规则予以处理。
关键字
- 222
- 点赞
- 复制链接
- 举报
