PNAS | 卢煜明团队发表基于cfDNA片段模式推断甲基化模式新算法,证实cfDNA遗传和表观遗传信息可同时获得
细胞游离DNA(cfDNA)是非随机碎片,包含了与其起源组织相关的丰富分子信息,对无创产前检查和癌症检测具有重要意义。近年来,cfDNA片段组学是一个新兴的研究领域,具有广泛的生物学和临床意义。已有研究显示,利用cfDNA的片段化模式可以获知基因的表达状态,也有研究使用小鼠模型,发现DNA核酸酶在血浆DNA的生成中起着重要作用。片段组学特征,如cfDNA末端基序和锯齿状末端,被进一步证实有助于监测DNA核酸酶活性,为自身免疫性疾病提供有效的生物标志物。尽管如此,使用cfDNA片段组学推导cfDNA甲基组学的可行性目前仍未可知。
近日,香港中文大学卢煜明教授领导的研究团队在PNAS发表了题为“Epigenetic analysis of cell-free DNA by fragmentomic profiling”的文章。该研究突破了亚硫酸氢盐测序的局限性,证明了利用cfDNA片段模式推断cfDNA甲基化模式的可能性,并通过使用胞嘧啶磷酸鸟嘌呤(CpG)位点周围的cfDNA裂解概况(cleavage profile),在深度学习算法的辅助下确定了从特定区域到单个CpG的甲基化状态,证实了cfDNA的遗传和表观遗传信息可以从单一的非破坏性检测中获得。因此,基于碎片组学的甲基化分析(FRAGmentomics-based Methylation Analysis, FRAGMA)为无创产前、癌症和器官移植评估提供了更多可能性。
文章发表在PNAS
主要研究内容
DNA甲基化直接影响cfDNA的裂解谱
为了研究DNA甲基化和cfDNA片段化之间的关系,研究人员基于此前研究中8名健康对照组血浆DNA的亚硫酸氢盐测序结果,检测了与高甲基化和低甲基化CpG位点相关的裂解概况。结果显示,高甲基化的CpG位点(位置0)的裂解比例是低甲基化CpG位点2倍。值得注意的是,cfDNA的裂解概况和预先设定的甲基化模式之间的关系可以在配对的非亚硫酸氢盐测序数据中重现。

图1. 裂解比例取决于CpG甲基化状态,来源:PNAS
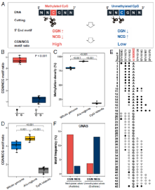
cfDNA的CGN/NCG基序比反映其甲基化水平
cfDNA相对于CpG位点的0和1位置的差异裂解取决于甲基化状态,最终将导致末端基序的差异。甲基化的CpG位点趋于在0位点有更多的端点,富集50个CGN基序(N表示A、C、G或T的任意核苷酸),但在位置1处较少;相比之下,未甲基化的CpG位点减弱了这种裂解偏好。事实上,对于健康对照组的血浆DNA样本,高甲基化CpG位点的CGN与NCG端基序的比例(即CGN/NCG基序比)显著高于低甲基化位点。因此,来自基因组区域cfDNA分子的CGN/NCG基序比可以用来揭示该区域的甲基化水平。
为了进一步研究基于CGN/NCG基序比的甲基化分析可以达到的分辨率,研究团队分析了来自一个涉及基因组印迹的等离子体DNA分子,该印迹根据亲本起源赋予不同的DNA甲基化,这些测序数据来自于之前研究中妊娠早期的样本。分析结果表明,单核苷酸多态性(SNP)位点上携带A或G等位基因的DNA片段从不同亲本继承;携带G等位基因的DNA片段未甲基化。有趣的是,与携带G等位基因(未甲基化)的cfDNA片段相比,携带A等位基因(甲基化)的cfDNA片段显示出更高的50-CGN端基序频率,但50-NCG端基序的频率较低。综上所述,以上结果表明,除了反映区域甲基化水平外,CGN/NCG基序比还可以反映等位基因特异性甲基化模式。
图2. CGN/NCG基序比的分析,来源:PNAS
甲基化的裂解模式显示组织cfDNA分子的起源
上述结果证明了DNA甲基化与cfDNA裂解谱相关cfDNA的CGN/NCG基序比可以用来判断cfDNA基因组区域的甲基化水平。前期研究表明,cfDNA分子起源的组织可以通过组织特异性甲基化模式来确定。因此,研究团队进一步测试了cfDNA的裂解概况是否可以反映组织特异性高甲基化和低甲基化CpG位点,以及与之相关CGN/NCG基序比是否可作为分析组织对血浆DNA贡献的替代物。
为此,研究团队首先以肝移植为模型,探索追踪CpG周围组织特异性裂解模式的可行性。通过分析此前报道的肝移植受者血浆DNA样本的亚硫酸氢盐测序结果,研究团队确定了肝脏特异性的高甲基化和低甲基化CpG位点。供体来源的DNA分子在肝脏特异性高甲基化CpG位点0位置的裂解比例与共享的相比增加了51.0%;与之相反,在位置1对应的比例下降了31.3%。因此,研究团队认为,基于与甲基化差异相关的特定裂解偏好,CGN和NCG基序的表达与CpG位点甲基化的变化相关。
图3. 甲基化的裂解模式显示组织cfDNA分子的起源,来源:PNAS
利用裂解概况训练的深度学习模型预测单CpG分辨率下的甲基化状态
在确定使用cfDNA裂解模式及其CGN/NCG基序可以推断cfDNA在不同区域的甲基化状态之后,另一重要科学问题是如何利用CpG位点周围的cfDNA裂解模式准确地识别个体的单个CpG位点的甲基化状态。为此,研究团队探索了一种深度学习算法(FRAGMA),旨在通过分析CpG位点周围的cfDNA裂解模式来预测CpG甲基化指数高于70%或低于30%。
为了获得足够的测序深度来分析裂解比例,研究团队收集了来自8名健康对照组和13名HBV携带者的亚硫酸氢盐测序数据。随后,将基于训练数据集的模型参数用于分析测试数据集,以输出一个概率得分(在该研究中称为甲基化得分),用来表明CpG位点被高甲基化的可能性。数据显示,用来区分CpG位点是高甲基化还是低甲基化的该深度学习模型AUC高达0.93。与甲基化评分≥0.5的CpG位点相比,甲基化评分< 0.5的CpG位点的甲基化指数显著降低。值得注意的是,如果只使用CpG位点周围的序列,不使用cfDNA裂解模式,该模型性能显著下降,AUC为0.72,进一步突出裂解模式对甲基化分析的准确性有显著贡献。以上结果证明了利用cfDNA片段模式推断单个甲基化CpG状态的可行性。
图4. 深度学习模型预测CpG甲基化状态的性能,来源:PNAS
结 语
研究团队证明了CpG位点的裂解模式与其甲基化状态之间的联系,并发现使用裂解模式可以推断基因组区域的甲基化状态。此外,研究团队还开发了FRAGMA深度学习算法,处理裂解模式,可实现对单个CpG位点甲基化状态的预测。FRAGMA提供了相对容易获取隐藏在裂解模式中的信号的途径。研究发现,从裂解模式得到的CGN/NGC基序比均可作为无创产检、器官移植和癌症评估的潜在生物标志物。基于cfDNA裂解的甲基化预测为cfDNA分子大规模并行测序的数据挖掘提供了新的维度,即将遗传和表观遗传分析集中在一个简化的分析中。
参考文献:
1. Zhou Q, et al., Epigenetic analysis of cell-free DNA by fragmentomic profiling. Proc Natl Acad Sci U S A. 2022 Nov;119(44):e2209852119.
https://doi.org/10.1073/pnas.2209852119

咨询
我们尊重知识产权,如您认为本平台所载文章、图片、视频等内容侵犯您的合法权益,请您及时联系我们,我们将依据相关法律法规、平台规则予以处理。
关键字
- 266
- 点赞
- 复制链接
- 举报
