Nature最新研究揭示基因组“暗物质”如何影响人类炎症性疾病,为疾病治疗提供新靶点
传统研究认为,人类所有的生命活动是由约2~3万个蛋白质编码基因所支配的(约占2%人类基因组)。然而,超过95%的人类基因组并不编码蛋白质基因,而是构成了基因组的“暗物质”。在这些非编码区域中,隐藏了很多至关重要的调节性元件,能够控制大量基因的活性。此外,这些元件在多种疾病发生中也扮演着非常关键的角色。揭示它们的奥秘对于破解人类遗传谜题,研发更好的疾病治疗方法具有重要意义。
在5月13日发表于在《自然》(Nature)杂志的一项研究中,来自英国Babraham 研究所及Sanger研究所等机构的合作团队揭示了基因组“暗物质”区域的变异如何使患者易患复杂的自身免疫性疾病和过敏性疾病。这项针对小鼠和人类细胞的最新研究揭示了一个帮助控制免疫反应的关键“遗传开关”。除此之外,该研究还确定了治疗炎症性疾病的新的潜在治疗靶点。
在过去的二十年中,针对复杂的自身免疫和过敏性疾病(如克罗恩病、溃疡性结肠炎、1型糖尿病和哮喘)易感性的遗传基础研究都指向11号染色体的特定区域。这些工作涉及大规模全基因组关联研究(GWAS),即在患病和健康个体的基因组之间进行全基因组的“差异点”比较,以探索DNA编码的变异区域。这种研究方法可以识别潜在的遗传致病因素并揭示可能的药物靶点。但是,大多数导致复杂免疫和过敏性疾病易感性的遗传变异都集中在不编码蛋白质的基因组区域,即基因组的“暗物质”。这意味着,并不是总能找到明确的基因靶点用于进一步的研究和开发治疗方法。
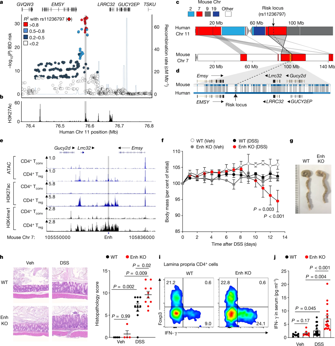
基于测序方法的最新进展表明,这些疾病相关的遗传改变主要集中在DNA的增强子区域内,而该区域则可作为精确调控基因表达的开关。值得关注的是,技术的革新使得科学家能够以三维结构研究方式来绘制基因组不同区域之间的物理相互作用图谱,进而将非编码区的增强子与其靶标基因连接起来。在本项最新研究中,为了更深入了解炎症性疾病,来自Babraham 研究所和Sanger研究所的大型研究团队使用这些方法对基因组中一个神秘的非蛋白质编码区进行了研究,该区域的遗传变异与免疫疾病风险增加相关。研究人员成功鉴定出了自身免疫性疾病及过敏性疾病在染色质上的风险位点11q13.5含有一个对调节性T细胞(Tregs)有功能的远端增强子,且对Treg所介导的肠炎抑制是必需的。
研究领导者Babraham 研究所Rahul Roychoudhuri 博士说:“免疫系统需要一种方法来防止对无害的自身和外来物质产生免疫反应,而Treg在其中起着至关重要的作用。它们对于维持免疫系统内的平衡也同样至关重要,使我们的免疫反应在感染过程中得到控制。Treg只是构成我们完整免疫系统的细胞中的一小部分,但它们是必不可少的;没有它们,我们会因过度炎症反应而死亡。虽然其具有重要作用,但几乎没有证据明确表明导致某些个体易患炎性疾病的遗传变异与Treg功能的改变有关。事实证明,非蛋白质编码区域为我们解决这一重要问题提供了机会。 ”
进化分析为研究人员提供了重要帮助。据悉,研究人员利用了一种名为共享共线性(shared synteny)的方法,不仅包括物种之间的保守基因,还包括在基因组中整个部分的保守区。研究人员利用这种基因组相似性来翻译人类基因组中已知的增强子,并在小鼠中找到相应的区域。随后,研究人员探索了使用小鼠模型去除增强子的生物学效应。研究人员发现,该增强子招募转录因子STAT5和NF-kB来介导信号驱动的Lrrc32基因的表达,该基因编码一种叫做GARP(Glycoprotein A Repetitions Predominant)的蛋白质。他们发现,删除该增强子元件会导致Treg细胞中GARP蛋白的损失,还会对触发式结肠壁炎症产生失控反应。这表明该增强子是Treg介导的结肠炎抑制所必需的,GARP蛋白在这种免疫系统控制中发挥了作用。此外,来自健康献血者的人源Treg细胞也有类似作用,该增强子能够与LRRC32基因的启动子形成三维互作,而增强子的风险变异与乙酰化下调及GARP表达下降相关。简言之,研究人员确定了一个增强子区域,该区域的活性受Treg细胞中遗传变异的影响。增强子与人体内的同一基因的直接相互作用,并且增强子元件中发生的基因组变异与GARP表达降低有关。最后,研究人员通过CRISPRa的手段鉴定出了该风险变异rs11236797附近能够促进GARP表达的功能性元件。综上所述,该研究阐明了风险位点11q13.5与免疫疾病之间相关性的分子机制,并鉴定了GARP可以作为潜在治疗靶点。
图:小鼠7号染色体上的一个远端基因间区对于限制肠炎是必要的,而该区与人类11q13.5位点存在遗传共线性。
图:炎症性性肠病在11q13.5的风险位点影响人类CD4+Treg细胞中增强子乙酰化及GARP表达。
论文共同通讯作者,Sanger研究所Gosia Trynka博士表示:“遗传变异为疾病进展研究提供了重要的线索,可以通过药物进行靶向治疗。在我们的共同努力下,我们将人类和小鼠的研究相结合,以获得对免疫疾病背后复杂过程的宝贵见解。该研究将GARP确定为有希望的新药靶标,并使我们朝着为包括哮喘或炎性肠病等患者开发更有效疗法更进了一步。”
Rahul Roychoudhuri博士最后总结说:“几十年来开展的研究已经确定了我们基因组中的某些变异会使一些人比其他人更易患炎性疾病。然而,要弄清这些变异与免疫疾病之间的关系是非常困难的,因为许多变异发生在非蛋白质编码区,因此人们对这些改变的影响了解很少。类似的研究将使我们能够将通常存在于疾病相关非编码区的遗传开关与它们在不同细胞中调控的基因联系起来。这将为疾病生物学基础的细胞类型和基因提供新见解,并为治疗发展提供新的靶点。”
参考资料:
1. Nasrallah, R., Imianowski, C.J., Bossini-Castillo, L. et al. A distal enhancer at risk locus 11q13.5 promotes suppression of colitis by Tregcells. Nature (2020). https://doi.org/10.1038/s41586-020-2296-7
2. Uncovering how 'dark matter' regions of the genome affect inflammatory diseases

咨询
我们尊重知识产权,如您认为本平台所载文章、图片、视频等内容侵犯您的合法权益,请您及时联系我们,我们将依据相关法律法规、平台规则予以处理。
关键字
- 173
- 点赞
- 复制链接
- 举报
