Nat Biotechnol | 首个高灵敏度、高通量、单细胞全长转录组测序方法VASA-seq
导语
在过去的十年中,单细胞转录组测序(scRNA-seq)改变了人们对细胞异质性的理解。从最初只能应用于少量的单个细胞,到现在对数千至数百万个细胞进行高通量检测,scRNA-seq已对生物医学领域产生重要影响,并成为该领域重要的研究工具之一。
虽然最先进的scRNA-seq方法已足够敏感,可以高精度地量化和鉴定细胞状态,但大多数方法仍依赖于条形码寡核苷酸引物与聚腺苷化转录本的poly(A) 序列杂交,以进行RNA捕获和互补DNA(cDNA)合成,这就导致剩余的序列无法被检测到,妨碍了非编码RNA和选择性剪接(AS)等层面的研究。尽管全长转录组测序方法已经利用单细胞分辨率的多腺苷化RNA进行AS分析,但是由于缺乏唯一分子标识符(UMI)信息,剪接事件的准确量化受到了影响。
为了克服上述挑战,荷兰皇家艺术和科学院等单位的联合研究团队在Nature Biotechnology发表了题为“High-throughput total RNA sequencing in single cells using VASA-seq”的文章,报道了最新开发的 ‘vast transcriptome analysis of single cells by dA-tailing’ (VASA-seq)测序方法。VASA-seq方法可以在基于平板和液滴微流控的scRNA-seq中捕获非聚腺苷化和聚腺苷化的转录组。截至目前,VASA-seq是唯一一种结合了高灵敏度、全长转录组覆盖和高通量的单细胞测序技术。研究人员还通过将其与目前流行的scRNA-seq技术进行比较,揭示了其独特的优势。总之,VASA-seq是一种敏感的、可扩展的单细胞技术,有助于揭示当前mRNA转录组捕获技术无法实现的生物学信息。
文章发表在Nature Biotechnology
主要研究内容
VASA-seq可以在单细胞中检测非聚腺苷化和聚腺苷化转录组
VASA-seq首先从单细胞裂解物中分离RNA分子,然后进行末端修复和poly(A) 引入,实现在条形码寡聚dT探针中合成cDNA。此外,一种独特的片段识别器 (UFI)允许对具有链特异性的分子进行精确定量,利用体外转录扩增条形码cDNA,并清除扩增后的核糖体RNA(rRNA)。VASA-seq的后续流程则类似于CEL-seq。研究人员将VASA-seq工作流应用于平板(VASA-plate)和液滴微流控(VASA-drop)两种技术。其中基于平板的技术是广泛可用的;基于液滴微流控的技术可用于高通量捕获细胞群体,操作时间更少,试剂成本更低。在基于液滴微流控的流程中,研究团队还优化了三种微流控芯片,以实现更高通量。最后,为了验证VASA-drop微流控处理过程中液滴室的完整性,研究人员利用小鼠胚胎干细胞(mESCs)和人类HEK293T细胞进行了物种混合实验,结果仅有3.08%的异型双倍率。
图1. VASA-seq工作流程图,来源:Nature Biotechnology
VASA-seq的性能评估
研究团队将VASA-seq方法与目前广泛应用的10x Chromium液滴微流控平台、高灵敏度的Smart-seq3和全转录组捕获技术Smart-seq-total进行了平行比较。结果显示,VASA-drop和VASA-plate在整个蛋白编码基因体中均有相同的覆盖。相比之下,10x Chromium的大部分reads位于3' 端附近;Smart-seq3在5' 端有很大的偏向性。总的来说,VASA-seq结合了10x Chromium平台提供的高通量、Smart-seq3方法的高灵敏度和Smart-seq-total在单一实验工作流中提供的非编码RNA的广谱捕获。此外,VASA-seq方法还保持了整个基因组的均匀覆盖。
图2. VASA-seq的性能比较和评估,来源:Nature Biotechnology
VASA-seq完善了小鼠胚胎中细胞特异性标记基因
研究人员使用VASA-seq对小鼠胚胎植入后的E6.5, E7.5, E8.5和E9.5的33,662个单细胞进行了测序,扩展和改进了当前的小鼠发育图谱研究。与10x Chromium平台相比,VASA-seq检测到的蛋白编码转录本的比例略低,但lncRNAs和转录因子(TFs)的捕获高出大约2-3倍,而sncRNAs仅在VASA-seq数据集中被捕获。数据显示,两种方法在不同的发育时间点上都发现了大多数相同基因(70.8-76.2%),但18.7-25.3%的基因仅在VASA-seq数据集中检测到,在10x Chromium数据集中仅观察到较小比例(2.4-5.1%)的特异性基因。
图3. VASA-seq在小鼠胚胎发育图谱中的应用,来源:Nature Biotechnology
为了探索VASA-seq能否为不同细胞类型提供更多的标记基因,研究人员首先鉴定了VASA-seq和10x Chromium中都存在的等价细胞亚群,并通过差异基因表达分析进行比较。结果显示,VASA-seq检测可到更多的差异上调基因,表明VASA-seq可以扩展已知标记基因的列表,特别是对于未拼接的蛋白编码基因和lncRNA基因。
图4. VASA-seq可扩展细胞特异性标记基因,来源:Nature Biotechnology
小鼠原肠胚和早期器官发生中AS的综合分析
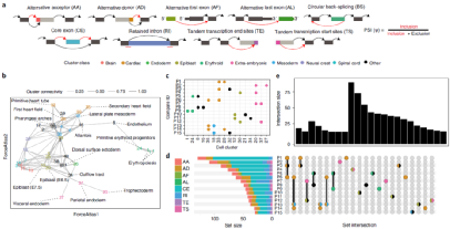
VASA-seq大规模分析全长转录组的能力可帮助研究人员识别跨细胞类型的AS模式。每个剪接节点都与不同类型的AS、不同的转录起始位点或不同的多聚腺苷化事件相关。为了检测不同细胞类型的差异剪接点(Differentially included splicing nodes, DISNs),研究人员通过两两比较来检测相关细胞的稳定AS变化。将分析重点放在检测到DISNs最多的15对比较中,发现它们主要在涉及心脏形态发生、早期原肠、胚胎外组织和血液发育的细胞类型中富集,表明AS广泛参与这些过程。
图5. 基于VASA-seq的AS分析,来源:Nature Biotechnology
为进一步了解与细胞类型相关的全局剪接模式,研究人员将与其他细胞类型相偏离的剪接节点标记为剪接节点标记(SNMs)。与上述分析一致,研究检测到参与心脏发育和早期原肠胚发育的细胞类型中SNMs的数量增加。在所有细胞类型中,原始心管的剪接模式最多样化。
图6. 鉴定细胞特异性AS事件,来源:Nature Biotechnology
结语
综上所述,VASA-seq是一种能够对单细胞的全长转录组进行测序的新技术,其在可扩展性、敏感性、基因组覆盖率和lncRNA检测方面优于Smart-seq-total。此外,该方法在基于平板(VASA-plate)和基于液滴微流控(VASA-drop)的流程中都保持了卓越性能,使得高通量单细胞全长转录组分析成为可能。更为重要的是,VASA-seq方法涉及的试剂成本较低,不依赖其他商业试剂盒,使廉价、大规模、深入的单细胞转录组分析成为可能。
参考文献:
1. Salmen, F., De Jonghe, J., Kaminski, T.S. et al. High-throughput total RNA sequencing in single cells using VASA-seq. Nat Biotechnol (2022).
2. Hagemann-Jensen, M. et al. Single-cell RNA counting at allele and isoform resolution using Smart-seq3. Nat. Biotechnol. 38, 708–714 (2020).
3. Hayashi, T. et al. Single-cell full-length total RNA sequencing uncovers dynamics of recursive splicing and enhancer RNAs. Nat. Commun. 9, 619 (2018).

咨询
我们尊重知识产权,如您认为本平台所载文章、图片、视频等内容侵犯您的合法权益,请您及时联系我们,我们将依据相关法律法规、平台规则予以处理。
关键字
- 208
- 点赞
- 复制链接
- 举报
