Nature Cancer | 结合WGS、RNA-seq、DNA甲基化的多组学分析揭示胃癌腹膜转移潜在治疗靶点
胃癌是全球癌症相关性死亡的第三大原因,其中腹膜转移和恶性腹水是晚期胃癌患者最常见的死亡原因,尤其是难治性弥漫型胃癌(DGC)。研究人员利用下一代测序揭示了胃癌基因组中的一些基因改变为抗受体酪氨酸蛋白激酶erbB-2(ERBB2)治疗或免疫检查点治疗提供了一条可能的途径。但分子靶向治疗的临床应用仅限于一小部分患者受益。目前尚无DGC特效疗法。一方面是因为这类肿瘤中富含基质,难以精确分析癌细胞的转录组学、表观遗传学和基因组改变,也就无法确定分子亚型和治疗靶点;另一方面是目前只有极少数DGC细胞系可用,无法广泛开展DGC细胞系的药物试验。
近日,来自日本国家癌症中心研究所的Hiroyuki Mano研究团队首次应用多组学全面描绘了胃癌腹膜转移的分子图谱,并在Nature Cancer杂志上发表了题为“Multi-omic profiling of peritoneal metastases in gastric cancer identifies molecular subtypes and therapeutic vulnerabilities”的研究文章。研究团队对来自98名患者的恶性腹水样本及相应的肿瘤细胞系进行了全基因组测序(WGS)、RNA测序(RNA-seq)、DNA甲基化和增强子图谱分析。结果发现,DGC可分为两种不同的分子亚型。其中一种亚型中,TEAD通路的抑制可规避治疗耐药性,有望开发针对该亚型难治性胃癌的潜在分子指导治疗策略。
文章发表在Nature Cancer上
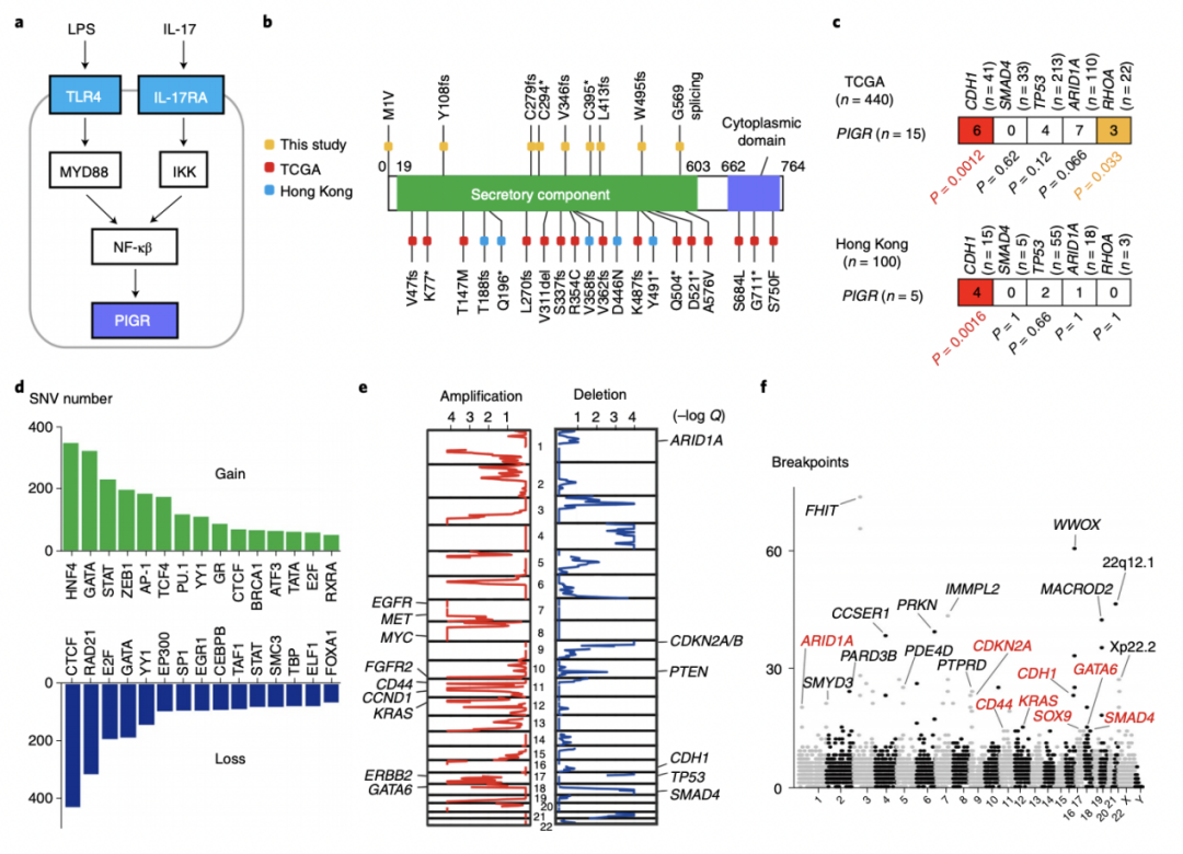
研究团队利用76名DGC患者的腹水样本纯化了肿瘤细胞,并基于59例恶性腹水样本建立了胃癌细胞系(图1a)。通过三种互补的驱动基因检测算法,研究团队对来自98名患者的233个样本(76个纯化肿瘤细胞样本、98名匹配的PBMC样本和59个细胞系)鉴定了正选择的单核苷酸变体(SNV)(图1b)。结果显示,CDH1、TP53、ARID1A、RHOA、KRAS和PIGR被确定为所有三种算法支持的重要驱动基因。此外,检测数据集的突变特征揭示了六个独特的单碱基替换(SBS) 特征。
图1.胃癌伴恶性腹水的分子改变图谱。来源:Nature Cancer
编码聚合物免疫球蛋白受体的PIGR被证明是胃癌的强大驱动因素,并且在统计上得到了三个算法的支持。PIGR的表达受白细胞介素-17、Toll样受体和核因子-κB轻链增强子途径的调节。研究团队在样本中检测到三种途径相关基因的体细胞突变(图2a):5个移码突变,3个无义突变,1个剪接位点突变(图2b)。PIGR突变在癌症基因组图谱(TGCA)数据库中也得到了验证:多数是截断突变。以上数据表明,PIGR是一种积极作用于DGC进展的肿瘤抑制基因。
图2.从腹水和患者来源细胞系纯化的肿瘤细胞中的驱动基因改变。来源:Nature Cancer
基于基因表达谱,研究人员基于层次聚类将59个胃癌细胞系分成两个不同的簇(图3a)。两组间表达差异最大的基因集与上皮细胞-间充质转化(EMT)有关(图3b)。考虑到TGF-β信号在EMT中的突出作用,研究团队检测了参与TGF-β通路的基因表达。如图3c所示,EMT组SMAD3/7和TGF-β受体配体的表达显著升高。随后,研究团队分析了TGF-β1/2蛋白是否直接从胃癌细胞产生,发现TGF-β1在胃癌细胞培养物的上清液中含量丰富(图3d)。由于TGF-β通路可能对癌症生长产生积极或消极影响,研究人员评估了该配体表达是否发挥促肿瘤发生作用或抗肿瘤作用。结果显示,TGF-β1仅在非EMT组中的细胞系中抑制生长,但不影响EMT组中细胞系生长(图3d)。总体而言,EMT组的体细胞突变数量显著低于非EMT组。
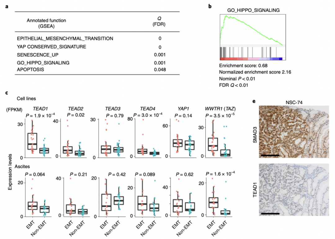
图3.GC中EMT簇伴腹膜转移。来源:Nature Cancer
EMT和非EMT组之间的基因集富集分析(GSEA)显示,基因集YAP_CONSERVED_SIGNATUR和GO_HIPPO_SIGNALING在EMT组中富集(图4a,b)。TEAD1、TEAD2、TEAD4和WWTR1在EMT细胞系中显著过表达(图4c)。在EMT组中,TEAD1、SMAD3和 pSMAD3的蛋白质水平在两种细胞系(图4d)中均增加。在EMT组的原代组织中也观察到SMAD3和TEAD1蛋白的上调(图4e)。癌细胞系百科全书(CCLE)数据库中细胞系的表达谱揭示了SMAD3的表达水平并且参与YAP-TEAD途径的基因在包括GC细胞系在内的所有癌细胞系中都成比例,在EMT组细胞系中很明显(图4f)。
图4.EMT簇中YAP–TAZ–TEAD通路的激活。来源:Nature Cancer
研究团队在44个细胞系中对组蛋白H3的乙酰化赖氨酸(H3K27ac)进行了ChIP-seq分析。由于癌细胞经常依赖超级增强子(SE)构成的转录回路,研究人员分析了SE的存在,确定了EMT/非EMT组特定的SE(图5a、b)。有趣的是,EMT组和非EMT组中的关键转录因子完全不同。SMAD3是EMT组核心调控回路中唯一的主要转录因子,其次是RUNX1、BHLHE40和TEAD1转录因子(图5c)。
44个胃癌细胞系的全基因组甲基化分析显示EMT组中有216个甲基化位点,非EMT组中有359个甲基化位点(图5d)。这些基因参与EMT过程或Hippo途径,并且在EMT组中高表达,其甲基化和基因表达水平呈负相关(图5e)。
图5.胃癌腹膜转移的表观遗传控制。来源:Nature Cancer
鉴于许多异常SE是由癌症中的结构变体(SV)等遗传改变产生的,研究团队分析了基因组异常与上述SE的相关性。在KLF5基因座处发现了复发性SV(图6a)。此外,ELF3 SE和EHF SE分别受串联重复(图6b)和拷贝数增加(图6c)的影响。
图6.通过基因改变增加编码核心调控转录因子的基因。来源:Nature Cancer
最后,研究团队使用了六种分子抑制剂(FGFR、MET、ALK、EGFR、ERBB2和MEK1/2抑制剂)靶向药物治疗相应的胃癌细胞系。在具有KRAS G12D突变的细胞系和具有MAP2K1 K57E的细胞系中观察到了卓越的治疗功效,但具有相同突变的其他细胞系对治疗没有反应。此外,通过将细胞系腹膜内注射到CB-17 SCID小鼠中来生成体内腹膜转移模型,靶向药物的口服给药在大体和微观上迅速消除了癌细胞。
综上,该研究使用迄今为止最全面的基因组/表观基因组分析展示胃癌与腹膜转移的情况,加深了我们对癌细胞生物学的理解,并有助于确定无法治愈的晚期胃癌中的分子靶点。
参考资料:
Multi-omic profiling of peritoneal metastases in gastric cancer identifies molecular subtypes and therapeutic vulnerabilities
https://www.nature.com/articles/s43018-021-00240-6

咨询
我们尊重知识产权,如您认为本平台所载文章、图片、视频等内容侵犯您的合法权益,请您及时联系我们,我们将依据相关法律法规、平台规则予以处理。
关键字
- 159
- 点赞
- 复制链接
- 举报
