Nat Methods | 基于泛组织DNA甲基化图谱在单细胞水平解析13种人体组织甲基化组
目前,大多数表观基因组数据产生于组织样本,这可能会混淆疾病的分子分类或影响细胞类型特异性表观遗传变化的识别。为了解决这些问题,研究者们已经提出了一些基于参考和无参考的细胞型反褶积算法,其中基于参考的细胞型反褶积算法方法最有可能识别细胞类型特异性DNA甲基化变化。但是这些算法存在一个主要限制,即要求DNA甲基化参考剖面代表给定组织中的主要细胞类型。事实上这样的DNA甲基化参考只存在于血液、唾液或颊拭子等组织中,因为这些组织只含有少量额外的细胞类型。
对于大多数人体组织和器官来说,由于目前对组织组成和细胞类型特异性标记的知识不完全了解,以及单细胞甲基组学数据的高成本和稀少性,生成所有潜在细胞类型的DNA甲基化参考剖面非常具有挑战性。为了解决这一问题,中国科学院计算生物学重点实验室Andrew E. Teschendorff团队联合伦敦大学学院癌症研究所Charles E. Breeze团队在一项针对肺和乳腺组织的原理证明研究中发现,可以利用单细胞RNA-seq数据的高分辨率特性来推测相应的组织特异性DNA甲基化参考图谱。但不清楚这种策略是否广泛适用于其他组织类型。
近日,该研究团队证明了这一策略的普适性,利用组织特异性单细胞RNA-seq数据集的高分辨率特性,构建了包括13种实体组织类型和40种细胞类型的泛组织DNA甲基化图谱。研究团队在癌症基因组图谱(TCGA)和其他公共数据库的数据中全面验证了DNA甲基化图谱,证明了与其他低分辨率方法的一致性。值得注意的是,该DNA甲基化图谱的高细胞分辨率允许在广泛的复杂疾病中进行新的生物学推断和临床注释。该研究结果已发表在Nature Methods上,文章题为“A pan-tissue DNA methylation atlas enables in silico decomposition of human tissue methylomes at cell-type resolution”。
文章发表在Nature Methods
研究团队为尽可能多的器官和组织建立了一个组织特异性DNA甲基化图谱(图1)。构建这个图谱的基础是EpiSCORE算法,可在DNA甲基化和信使RNA表达强抗相关的细胞类型特异性标记基因亚群的启动子上进行DNA甲基化的输入。最终研究团队确定了13种符合所有标准的组织类型,并在独立的scRNA-seq数据集中验证了组织特异性mRNA表达图谱,发现其具有相当高的准确性,并包括了所有基础细胞类型。
图1.泛组织DNA甲基化图谱的构建。
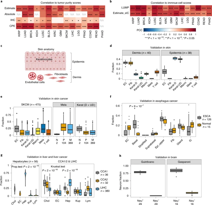
研究团队试图以一种系统的方式确定该泛组织DNA甲基化图谱的总体有效性,将从图谱中获得的细胞型评估分数与其他工具进行对比。结果表明,从DNA甲基化图谱中获得的肿瘤评分与已有工具的基准评分显示极好的一致性(图2)。单独的总免疫细胞评分显示其与基因表达(ESTIMATE)和基于DNA的(LUMP)免疫细胞评分之间存在极好的相关性。以上结果表明泛组织DNA甲基化图谱可以用来估计肿瘤纯度或免疫细胞浸润,且与已有的先进工具性能相近。
图2.泛组织DNA甲基化图谱的验证。
研究团队将大脑DNA甲基化图谱用于191名精神分裂症患者(SZ)和240名健康对照者的前额叶皮质进行表观基因组关联研究(EWAS)。利用获得的细胞类型分数,研究团队利用检测细胞类型特异性差异DNA甲基化(DMCT)的算法CellDMC进行分析。结果显示,大多数SZ相关的DMCT发生在神经元中,在少突胶质细胞和少突胶质细胞前体细胞(OPC)中数量较少但仍然显著(图4)。研究发现,在高甲基化神经元DMCTs和低甲基化OPC DMCTs在启动子区强烈富集。
值得注意的是,在全基因组关联研究(GWAS)中,只有高甲基化神经元DMCT显著富集于SZ风险位点,表明了SZ的神经元起源。转录因子(TF)结合基序分析显示IRF3和EP300富集,这两个转录因子与SZ风险有关。研究团队使用EP300的染色质免疫沉淀(ChIP)-seq数据验证了上述发现。EP300的表达对神经元具有高度特异性,研究人员在高甲基化神经元DMCT中观察到EP300结合位点的富集,表明SZ个体的神经元中EP300结合活性降低。以上数据说明了DNA甲基化图谱可与诸如CellDMC等算法相结合,以识别细胞类型特异性的差异DNA甲基化。
图3.脑DNA甲基化图谱在精神分裂症EWAS中的应用。
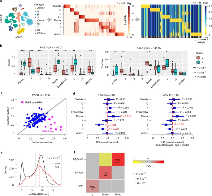
将泛组织DNA甲基化图谱应用于经常被误诊的胰腺癌,研究团队推导并验证了6种细胞类型分辨率下的mRNA表达和DNA甲基化图谱。将DNA甲基化图谱应用于TCGA和一系列胰腺神经内分泌肿瘤(PNET)的胰管腺癌(PAAD)时,研究团队可以正确预测它们各自的导管和内分泌细胞来源。
图4.DNA甲基化图谱应用于胰腺癌研究。
综上所述,DNA甲基化图谱能够在高细胞分辨率下解析13种不同人体组织类型,为改进表观遗传数据注释铺平了道路。泛组织DNA甲基化图谱可通过开放存取数据实现,并可扩展至所有人类组织和器官,这对解决包括癌症诊断、细胞类型特异性生物标志物鉴定在内的广泛问题具有重大应用价值。更广泛地说,泛组织DNA甲基化图谱将显著改善大规模大组织DNA甲基化研究的生物学和临床注释。
参考资料:
Zhu, T., Liu, J., Beck, S. et al. A pan-tissue DNA methylation atlas enables in silico decomposition of human tissue methylomes at cell-type resolution. Nat Methods 19, 296–306 (2022). https://doi.org/10.1038/s41592-022-01412-7

咨询
我们尊重知识产权,如您认为本平台所载文章、图片、视频等内容侵犯您的合法权益,请您及时联系我们,我们将依据相关法律法规、平台规则予以处理。
关键字
- 195
- 点赞
- 复制链接
- 举报
