Nat Commun发文论证全基因组和转录组测序分析在儿童和成人癌症临床应用中的可行性
癌症体细胞突变驱动了肿瘤的发生发展。二代测序(NGS)技术的临床应用有助于疾病诊断,指导临床治疗,并可通过改进治疗方案改善患者的预后。其中,全外显子组测序(WES)在识别罕见癌症基因突变方面有明显的优势。但对于具有低突变率的儿童或罕见癌症患者,在大多数病例中,独特的甲基化谱主要由结构变异(SV)和融合基因驱动WES检测无法识别。
癌症全基因组和转录组测序(cWGTS)为评估生殖系和体细胞获得性突变、SV和CNA的全谱以及肿瘤突变负担(TMB)和全基因组突变模式提供了机会。cWGTS在儿科和罕见癌症中的临床应用已经得到越来越多的证实。但cWGTS 的临床应用受到交付时间、检测灵敏度、突变报告和发现优先级的挑战。
近日,来自美国纪念斯隆-凯特琳癌症中心(MSKCC)的研究团队通过一项前瞻性研究论证了在儿童、青少年和年轻成人伴有罕见癌症的实体肿瘤患者中实施cWGTS的可行性、有效性,并解决了实施cWGTS作为临床肿瘤学综合检测的关键技术问题。研究团队将研究结果发表Nature Communications上,文章题为“Feasibility of whole genome and transcriptome profiling in pediatric and young adult cancers”。
文章发表在Nature Communications
研究团队提出了一个cWGTS应用于临床肿瘤治疗实践的全面技术评估。结果显示,使用一个单一的集成工作流程,cWGTS捕获了癌症相关基因组改变的全光谱,这些改变可以使用多种标准的临床治疗进行分析和评估。为了建立临床cWGTS工作流程的原型,研究团队开发了一个端到端流程(图1),量化了从样本采集到自动报告生成的周期。在开发阶段,该工作流平均在17天内执行,最终以9天的周转时间达到完全优化的工作流。该临床NGS-panel测序明显快于大多数WGS执行时间,证明了在综合癌症治疗中心实施cWGTS分析以支持临床诊断和治疗决策的可行性。
图1:端到端cWGTS工作流程。
研究团队利用cWGTS对研究队列进行了全面的基因组表征。在所有突变类别中,cWGTS平均每个样本鉴定出7353个获得性突变,包括99%(n  = 114)患者的癌症相关突变,包括CNA、生殖系易感性、癌症相关基因突变、易位/融合转录本)、疾病相关SV和异常值TMB或微卫星不稳定性(MSI)。
通过实施最佳的实验室和计算实践,研究团队在9天内执行了端到端样本到报告的周转时间。虽然cWGTS的测序覆盖率比基于panel的分析低5-10倍(图2),但研究证明,在匹配的活检中,cWGTS通过高深度靶向分析检测了所有临床报告的变异。
图2.WGS最佳覆盖率评估。
研究团队通过MSK-IMPACT进行种系评估,确定了13名患者的易感性变异,使用 MSK-Fusion进行panel RNA评估确定了18名患者的致癌融合基因。cWGTS捕获了所有13个生殖系易感性变异和18个融合基因。重要的是,融合基因得到了WGS和RNA-seq数据的支持。以上数据表明,cWGTS作为一种综合检测方法可以检测由一系列标准护理诊断检测捕获的生殖系突变、体细胞突变和融合基因。
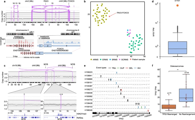
为了支持cWGTS的变体注释和优先级排序,研究团队实现了一个分析工作流,整合来自生殖系突变、体细胞DNA和RNA-seq发现的信号(图3),能够对诊断性SV、预后性SV和治疗相关SV进行注释、验证和排序。与近期关于儿童和罕见肿瘤的文献一致,在50%的患者中有明确的生物学或临床意义的额外发现。这些发现中的大多数是癌症基因、融合基因和具有全基因组突变特征的SV。目前研究团队证明只有少数这样的额外发现会被WES和RNA-seq单独或联合捕获。因此,需要更大的队列研究来确定cWGTS捕获的临床相关生物标志物的发病率和流行率。
图3.整合DNA和RNA发现以进行变异注释。
最后,研究团队通过cWGTS在99%的患者中检测到全面的癌症相关突变谱,使得为患者量身定制治疗方案不仅限于单一的药物生物标志物,而是考虑从患者癌症基因组中获得的复合信息,并告知患者罹患癌症的先驱风险、诊断、治疗反应的可能性、进展风险和治疗漏洞。随着cWGTS的成本问题得到缓解,对癌症基因组的单一综合评估有望在前瞻性临床测序中取代多种靶向诊断检测。
综上所述,该研究开发了一种工作流程,可在9天内报告全面的cWGTS结果。cWGTS与诊断panel检测的比较表明,cWGTS有可能在单个工作流中以相当的灵敏度捕获临床报告的所有突变。通过整合生殖系、体细胞DNA和RNA-seq数据可实现数据驱动的突变优先排序和报告,报告的致癌结果比临床标准多54%。
参考文献:
Shukla, N., Levine, M.F., Gundem, G. et al. Feasibility of whole genome and transcriptome profiling in pediatric and young adult cancers. Nat Commun 13, 2485 (2022). https://doi.org/10.1038/s41467-022-30233-7

咨询
我们尊重知识产权,如您认为本平台所载文章、图片、视频等内容侵犯您的合法权益,请您及时联系我们,我们将依据相关法律法规、平台规则予以处理。
关键字
- 231
- 点赞
- 复制链接
- 举报
