Cell | 利用CRISPR筛选与成像技术相结合,构建5000余个人类关键基因的表型图谱
导读
了解细胞生长、增殖和功能的关键是确定关键基因在不同细胞过程中的作用,包括可视化其对细胞组织和形态学的作用。近年来,基于CRISPR-Cas9的混合基因筛选技术通过对数千个遗传元件的有效破坏,彻底改变了研究影响细胞增殖和存活功能的传统模式。
定义关键基因在核心细胞过程中的特定作用需要对复杂细胞表型进行定量分析,但许多表型对应的核心细胞功能(特别是关于细胞形态或亚细胞定位)需要使用显微镜直接可视化。通过成千上万的基因组扰动,查询并系统比较大量、多样化的细胞生物学表型,特别是形态学和空间组织的能力仍是功能研究中一个尚未实现的重要目标。
近日,来自美国布罗德研究所、怀特黑德研究所和麻省理工学院的团队合作在国际顶尖期刊Cell上发表了题为“The phenotypic landscape of essential human genes”的文章。研究团队将基于CRISPR-Cas9的人类HeLa细胞中5,072个适应性基因的功能筛选与基于显微镜的DNA成像、DNA损伤反应、肌动蛋白和微管成像信息相结合。通过对超3,100万个单细胞进行分析,确定了超90%的基因敲除的显著表型,并揭示了特定细胞过程中的基因靶点。此外,基于数百个定量参数的表型相似性聚类,进一步揭示了跨不同细胞活动的核心功能基因,为基因功能和表型关联提供了预测。
文章发表在Cell
主要研究内容
基于成像的人类关键基因大规模CRISPR筛选
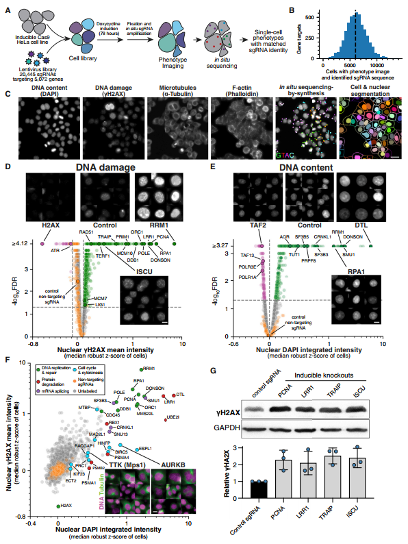
为了确定培养的人类细胞中关键基因的功能贡献,研究团队首先通过多轮Cas9和转座子的基因筛选,定义了5,072个适应性基因和一个包含20,445个sgRNA的文库。研究团队基于成像对Cas9诱导后3天和5天细胞库中的sgRNA耗尽进行分析,最终选择Cas9诱导后78h作为时间点,以最大化表型的可观察性。
在78h时,研究团队固定细胞并原位扩增sgRNA序列,对细胞进行DAPI、DNA损伤反应(gH2AX)、微管(抗a-微管蛋白抗体)和丝状肌动蛋白染色成像以及原位测序。最终,研究团队从每个单独的细胞图像中提取了1,084个表型参数。
保持基因组完整性对确保细胞正常功能至关重要。为识别维持基因组完整性所需的基因,研究团队分析了DNA损伤的间期核参数和DNA含量。结果显示,相对于表达靶向sgRNA的随机细胞样本,间期细胞中显示gH2AX强度降低的基因包括H2AX和参与其磷酸化事件的ATR;显示gH2AX相对强度增强的基因则包括许多在DNA复制、DNA修复和端粒保护中具有已知作用的基因。后续的验证实验确定了DNA损伤和DNA含量之间存在的明显相关性,同时也证实了这种基于成像筛选策略的可行性。
图1. 基于成像的大规模CRISPR筛选系统识别基因组完整性中的重要基因。来源:Cell
形态表型分析揭示细胞和核大小之间的紧密对应关系
为绘制关键基因的表型图谱,研究团队结合了从所有提取的图像特征中总结的表型得分,创建了每个基因的表型概况,并利用层次聚类识别特定情况下个体基因之间的关系。基于特定簇内基因之间的明确功能关系,确定了主要由转录、RNA加工、翻译、蛋白质降解、DNA复制和损伤反应、细胞周期控制和其他核心细胞过程中的基因簇。
有趣的是,虽然未对细胞器的膜进行染色标记,研究团队依旧发现了多个由囊泡运输成分组成的不同簇。表明虽然染色数量有限,但基于成像的筛选方法可以检测到因破坏核心细胞过程而间接产生的特定细胞变化。
图2. 聚类的多维间期表型揭示共同功能的基因类别。来源:Cell
表型聚类提供对基因功能和通路关系的深入了解
已知基因靶点的一致性表型聚类为共功能基因发挥作用提供了预测。研究团队检测了预测的多样性集群行为的准确性。在包含转录调控因子的聚类中,发现了一个具有独特表型的聚类,其中包含主调控因子Myc、Max以及多个其他转录调控因子、染色质重塑因子和E3泛素连接酶组分。这种聚类表明,这些因子可能是Myc表达所需要的,或可与Myc共同作用促进其目标启动子的下游表达。
研究团队还在一个包含mTOR信号通路和ER-高尔基传输通路的多个成分的簇中识别了特征较差的基因C7orf26。基于分级聚类,发现C7orf26与Integrator亚基(包括INST10)紧密相连,并在第217聚类中表现出与Integrator亚基相关的表型。上述结果表明,该数据集的表型聚类能识别关键生物过程中的共功能基因关系,并对其进行预测。
图3. 表型聚类关系预测基因功能。来源:Cell
分析有丝分裂表型确定细胞分裂的生物学过程
最后,研究团队分析了在有丝分裂细胞中观察到的表型。与对间期细胞的分析类似,为每个基因创建了基于成像的有丝分裂表型概况,将具有相似概况的基因目标聚类。研究团队发现了多个有丝分裂功能相关的基因簇,并发现了799个在MitoCheck数据中不存在的新基因。与有丝分裂指数相比,这种高维计算分析提供了一种补充但独特的有丝分裂表型检测新方法。
图4. 有丝分裂表型揭示细胞分裂所需的基因。来源:Cell
结 语
综上所述,该研究利用一种新颖的、基于成像的集合筛选方法系统性地评估了5000多个人类关键基因的功能。通过对大量细胞群中可直接比较的数百个定量参数的统计显著变化进行组合,为每个目标基因生成了表型“指纹”。对这些表型图谱进行比较,定义了具有足够分辨率的共功能基因关系,以区分特定细胞过程中的相关功能。除了确定已建立的关系之外,研究还为未完全表征的基因对基本细胞过程的作用提供了多种预测。总之,该研究为大规模探索生物功能的研究提供了范式和重要资源。
图5. 研究概图。来源:Cell
参考文献:
1. Funk et al., 2022, The phenotypic landscape of essential human genes. Cell 185, 4634–4653.
2. Moon, K.R., et al. (2019). Visualizing structure and transitions in high-dimensional biological data. Nat. Biotechnol. 37, 1482–1492.
3. Stringer, C., Wang, T., Michaelos, M., and Pachitariu, M. (2021). Cellpose: a generalist algorithm for cellular segmentation. Nat. Methods 18, 100–106.

咨询
我们尊重知识产权,如您认为本平台所载文章、图片、视频等内容侵犯您的合法权益,请您及时联系我们,我们将依据相关法律法规、平台规则予以处理。
关键字
- 252
- 点赞
- 复制链接
- 举报
